您当前的浏览器版本过低,请您升级浏览器
为了更好的使用优志愿产品,点击下载

谷歌浏览器

360极速浏览器

360安全浏览器

QQ浏览器

火狐浏览器

全国服务热线:400-181-5008
祝广大考生金榜题名
开通VIP

收藏

分享

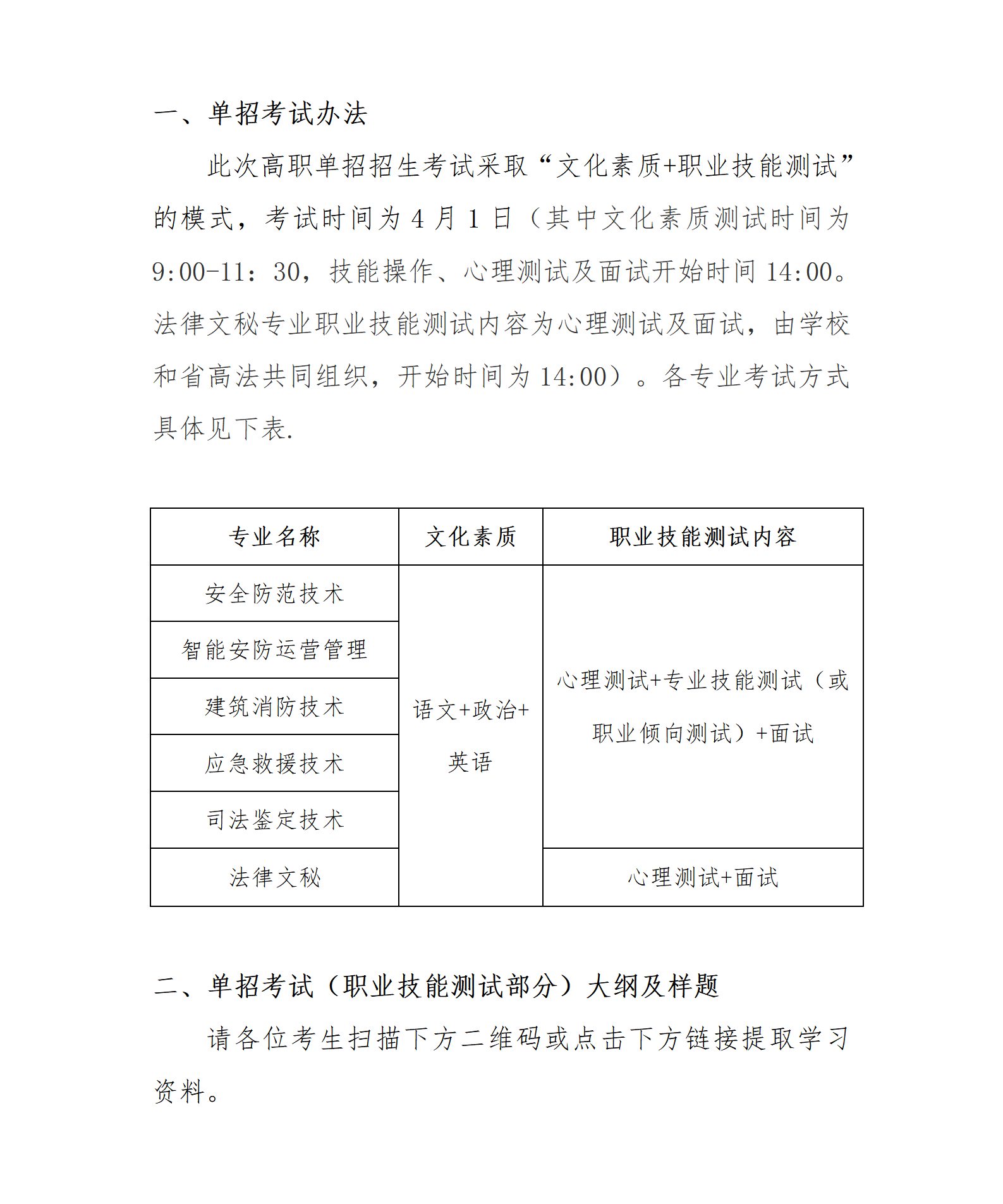
2023年单招考试大纲及样题(职业技能测试部分)

| 来源:武汉警官职业学院 2322

链接:https://pan.baidu.com/s/1wADgmv8VvVfLl1E04qQtNg?pwd=pcpv

提取码:pcpv

评论
说点什么吧
发布

手机扫一扫下载APP

400-181-5008

优志愿将竭力为您提供帮助

(免长话费 )

教APP备3100148号