
河北省教育考试院最新发布2023年河北省普通高等职业教育单独考试招生计划↓↓↓
▲点击查看大图

春风十里
河北能院招生正在进行中
一年一季单招季来咯
让我们来看看这份简章吧!
▲点击图片,查看校园景色
我们是这样的能院!
国家级全民数字素养与技能培训基地国家高技能人才培训基地唐山市高技能人才培训基地全国煤矿安全培训示范基地中国企业教育培训机构百强单位教育部第一批现代学徒制试点建设单位河北省优质专科高等职业院校河北省新能源职业教育集团牵头院校河北能源职业技术学院服务外包学院唐山市职业教育先进单位唐山市三个中高职院校联盟之一的牵头院校中国矿业大学、中国地质大学、北京交通大学等国内知名大学的远程教育唐山学习中心和优秀函授站唐山市文明单位河北省国资委系统文明单位


▲扫描下方二维码可游览校园VR全景


2023年单独考试招生专业及总计划


资助及升学


对外合作交流项目


大学国际合作
是国家间知识和人文的交流与互动
感受别样文化
拓宽视野
增长见识
提升个人素质

2023年招生专业介绍








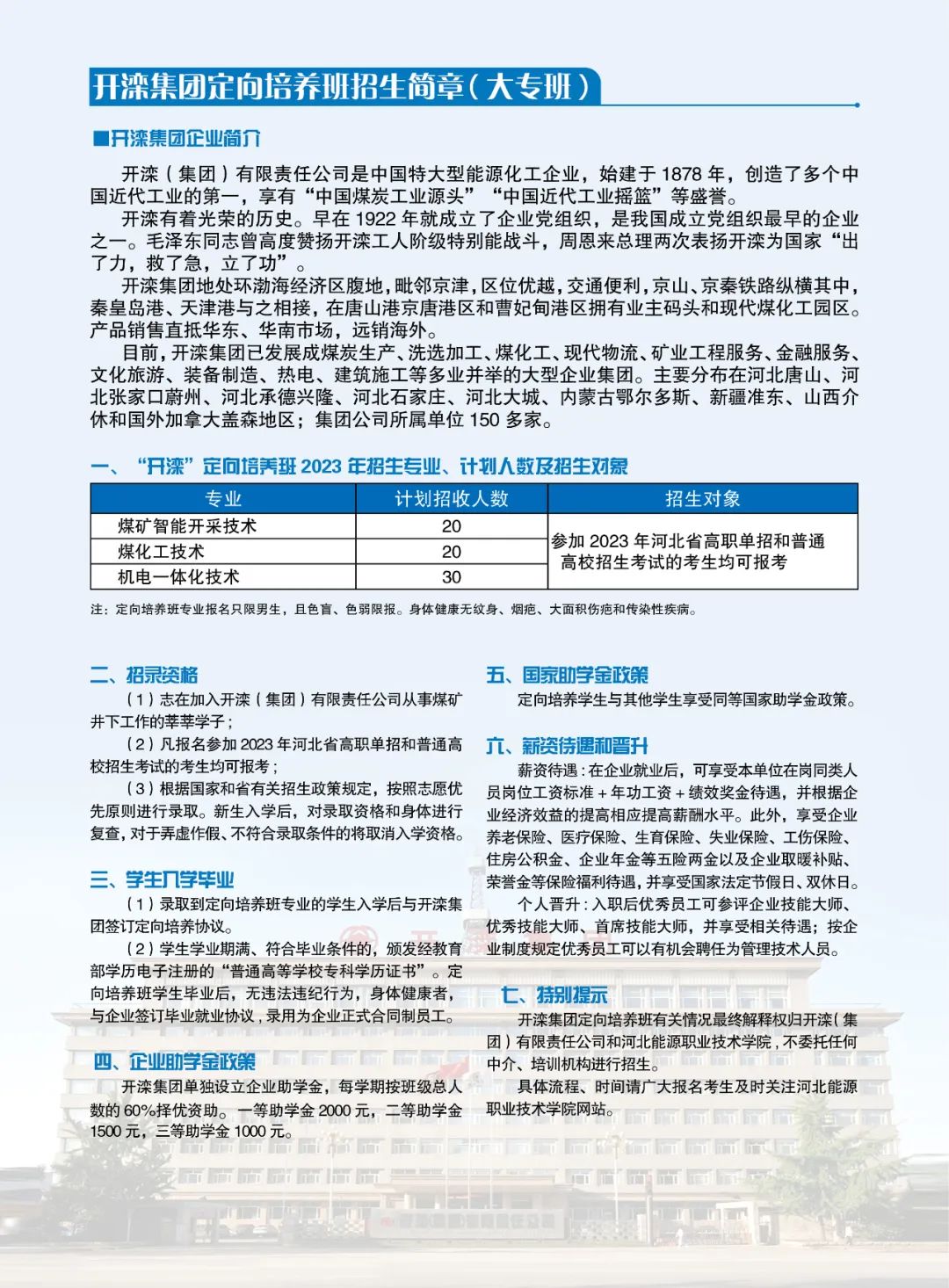
开滦定向培养班



学院地址



▲点击上方地图可进行导航


联系方式





怀揣梦想进入美丽校园不负韶华 开启筑梦之旅让我们拿起手中的调色板一起绘出炫彩人生祝各位学子前“兔”似锦 大展宏“兔”往/期/回/顾
Forgot to review

2022级新生军训汇报表演圆满成功
能院春景来源 /招生就业指导处排版 /刘淼
高招云直播
