您当前的浏览器版本过低,请您升级浏览器
为了更好的使用优志愿产品,点击下载

谷歌浏览器

360极速浏览器

360安全浏览器

QQ浏览器

火狐浏览器

全国服务热线:400-181-5008
祝广大考生金榜题名
开通VIP

收藏

分享

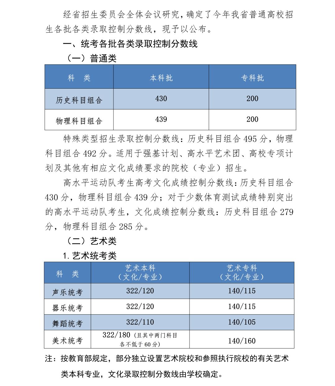
【发布】2023年河北省普通高校招生各批各类录取控制分数线

| 来源:河北能源职业技术学院 2871

供稿 |高等学校考试招生部

审核 | 高振华 主编 | 许静一一

编辑 | 崔欢欢 美编 | 崔欢欢

评论
说点什么吧
发布

手机扫一扫下载APP

400-181-5008

优志愿将竭力为您提供帮助

(免长话费 )

教APP备3100148号