罗定职业技术学院2022年自主招生(退役军人现代学徒制专项试点)招生简章
(院校代码:12770)
一、学校简介
罗定职业技术学院成立于2001年5月,前身是创建于1928年的罗定师范学校,设立有国家职业技能鉴定所、广东省博士工作站,建立了云浮市云计算大数据人才培养基地、云浮市电子信息产业技术服务中心、云浮市南江文化研究中心和云浮市自动化设备工程技术研究中心,成立了罗定职业技术学院教育发展基金会,是共青团中央青年创新创业基地、广东省语言文字工作先进单位、广东省社会科学普及示范基地、广东省中小企业培训示范基地和云浮市文明单位。
学校下设马克思主义学院、社区教育学院、机电工程系、信息工程系、经济管理系、教育系、外语系和艺术体育系8个教学单位,开设有装备制造大类、电子与信息大类、教育与体育大类、财经商贸大类、能源动力与材料大类、食品药品与粮食大类、交通运输大类、旅游大类共八大职业门类专业,共36个招生专业,学院建设有中央财政支持服务产业专业2个、教育部认定的生产性实训中心3个、省级重点专业2个、省级公共实训中心4个、省级以上实训基地12个、省级精品资源共享与开放课程4门、‘1+X’证书建设项目5个,与岭南师范学院、广东石油化工学院、广州理工学院建立了三二分段专升本育人试点项目。学校与中山大学、华南理工大学、华南师范大学、广东外语外贸大学、广东财经大学等联合开设专升本自考(函授)沟通班,共有15个专业,学生在校学习期间可同时兼修,按要求修满所需学分可获所选修院校的本科毕业证书。学校现有全日制在校生12000多人,成人教育学生1200多人。
办学以来,学校秉承“为全体学生全面发展服务”的办学理念,大力弘扬“诚朴勤学、砺能求索”的校训文化,积极传播“崇德向善、见贤思齐”的校风,全面践行“学高为师、身正为范”的教风,着力倡导“追求卓越、精益求精”的学风,遵循高职教育规律,坚持立德树人,不断深化校企合作、产教融合,大力实施校企精准对接、精准育人,与云浮、佛山、广州、东莞、深圳等地方的企事业单位建立了协同育人友好合作关系,培养了一大批创新型技术技能人才,先后为社会输送了35900多名毕业生,毕业生就业状况好,总体就业率超过98%。
新时代,学校大力倡导“政治办学治校、安全办学治校、标准办学治校、特色办学治校、绿色办学治校”,按照“补短板、建内涵、树品牌、创一流”的工作思路,不忘立德树人初心,牢记为党育人、为国育才使命,积极创建“师范传统,工科特色”的区域高水平高职院校。
二、招生计划
罗定职业技术学院2022年自主招生退役军人现代学徒制专项试点招生计划
| 序号 | 招生专业 | 招生计划 | 学费(元/学年 ) | 考核方式 | 教学地点名称 | 教学地点地址 |
| 1 | 电子商务 | 30 | 5250 | 职业技能 | 云浮市退役军人服务中心 | 云浮市云城区河滨西路35号 |
| 2 | 工商企业管理 | 30 | 5250 | 职业技能 | 云城区退役军人服务中心 | 云浮市云城区艺苑路1号 |
| 3 | 电子商务 | 30 | 5250 | 职业技能 | 云安区退役军人服务中心 | 云安区六都镇白沙塘康云路 |
| 4 | 计算机应用技术 | 30 | 6410 | 职业技能 | 罗定市退役军人服务中心 | 罗定市泷州北路59号 |
| 5 | 工商企业管理 | 30 | 5250 | 职业技能 | 新兴县退役军人服务中心 | 新兴县新城镇黄塘路12号 |
| 6 | 电子商务 | 30 | 5250 | 职业技能 | 郁南县退役军人服务中心 | 郁南县都城镇四一八路58号 |
备注:1.教材费500元/年,多退少补。
三、考生报名及志愿填报
5月12日至15日,考生凭高考报名号及密码登录“广东省2022年高职院校自主招生网上报名系统”(下称网上报名系统,网址:https://pg.eeagd.edu.cn/gzks/)报名,签订《诚信考试承诺书》,选择“退役军人现代学徒制专项试点”(不分考生类型)填报志愿,缴交考试费(40元),录入相关报名信息、上传有关证明材料(原件扫描版,下同)。考生在选择考核方式前,需认真查阅我校招生网站上公布的招生专业考核方式,无法确认的需向我校咨询并明确。经我校确认报考资格后,考生不得更改考核方式。本校自主招生退役军人现代学徒制专项试点班考生就读专业及职业资格证书不做要求。报考本校的考生可填报我校1 个专业志愿。
高职自主招生退役军人现代学徒制专项试点班的考生须符合广东省招生委员会《关于广东省2022年普通高校招生统一考试报名工作的通知》(粤招〔2021〕7号)规定的有关普通高考报名条件规定,并参加了广东省2022年普通高考报名,未办理高考报名手续的退役军人不得参加专项试点的报名、考试和录取。退役军人考生在志愿填报前,需由县以上退役军人事务部门出具《广东省退役军人现代学徒制身份核验表》,完成退役军人身份认定,并在报名时上传身份核验表。
四、人才培养和教学管理
退役军人现代学徒制专项实行退役军人服务中心(站)高职院校协同培养,退役军人现代学徒制专项试点教学地点应安排在粤教职函〔2022〕3号明确的教学地点,不得安排在其他教学地点。采用在岗培养与学校培养相结合的人才培养模式,实行工学交替等学习形式,采取适合方便就学、灵活多元的教学模式,探索线上与线下混合教学,实施学分制管理改革。
试点班学生符合本校毕业条件和要求的,可获得本校普通专科毕业证书。退役军人现代学徒制专项试点班学生不得转学,不得转入非试点班,非试点班学生不能转入试点班学习。原则上不得转专业、不得转教学地点,个别学生因工作地点变动等特殊情况申请转教学地点,理由充分、情况属实且符合相关要求的,我校可同意学生转教学地点;转入地专业选择受限制的,如符合国家和省相关要求,可转专业,但不得转入非2022年退役军人现代学徒制专项试点招生专业。
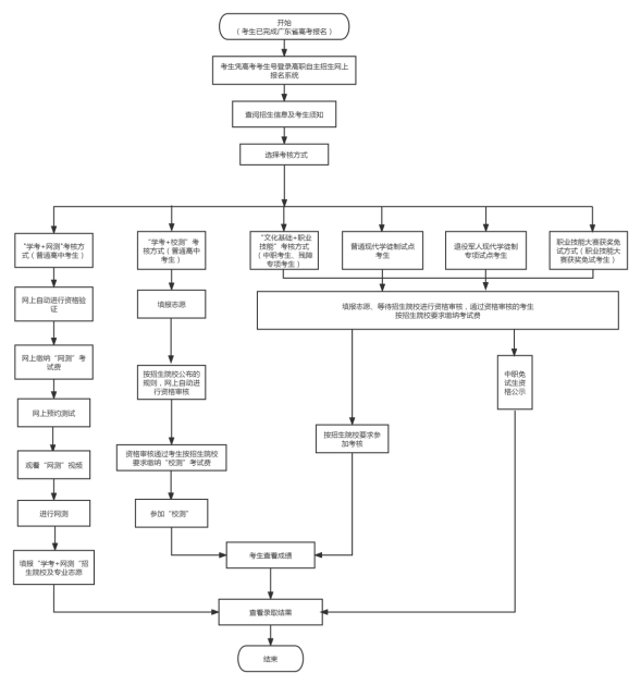
五、报名流程图
广东省2022年高职院校自主招生考生报考流程图
![]() |
六、考核方式
(一)考核时间:
报名成功考生请登录网址:https://zs.ldpoly.edu.cn/查看最新考试时间动态。(考核前需缴交考试费40元,考生报名经我校审核通过后缴费,缴费详细办法见我校招生网。)
(二)考核方式:线上考试
(三)考核范围:退役军人现代学徒制专项试点招生按照“学生自愿报考、高职院校考核录取”的原则,符合条件的退役军人报考退役军人现代学徒制专项试点计划免文化素质考核,由我校自主命题、组织实施职业技能考核,考核相关专业职业适应性能力并择优录取。职业技能考核满分值为100分。拟录取的普通现代学徒制试点及退役军人现代学徒制专项试点考生考核成绩不得低于考核满分值的40%。
七、录取办法
(一)录取时间及方式
录取工作将于2022年5月下旬至6月初进行,实行计算机远程网上录取。
(二)录取原则
退役军人现代学徒制专项招生按照“学生自愿报考、高职院校考核录取”的原则,符合条件的退役军人报考退役军人现代学徒制专项试点计划免文化素质考核,职业技能考核满分值为100分。本校对参加职业技能考核的人数不做限定,不设职业技能考核免考也不免试录取,所有考生均须参加职业技能考核方可参与录取。
(1)根据考生考核成绩划定各教学点各专业考生最低录取分数线,拟录取考生的考核成绩不低于考核满分值的40%。无普通高考体检结果或体检不合格者不能被录取。 (2)本校依据各教学点各专业招生计划,根据考生总分由高到低依次录取,在最低录取分数线上录满计划为止。总分相同时,服役时间长者优先录取,如服役时间相同,按立功表现择优录取。
(3)缺考者不得参与录取。
八、录取通知书的发放、新生注册和复查
(一)录取通知书发放时间:2022年8月前,由我校统一发放。
(二)入学具体时间见录取通知书。
(三)经我校2022年高职院校自主招生录取的学生应按规定交纳学费等费用,具体标准按物价部门相关规定执行。符合条件的学生,可按《退役军人事务部等七部门关于全面做好退役士兵教育培训工作的指导意见》(退役军人部发〔2021〕53号)、《财政部 教育部 人力资源社会保障部 退役军人部 中央军委国防动员部关于印发〈学生资助资金管理办法〉的通知》(财科教〔2019〕19号)等文件要求申请资助。具体资助政策可登录全国学生资助管理中心网站(网址为:http://www.xszz.cee.edu.cn/)查询。不符合国家资助条件的学生,自行支付学费等费用。新生入学后,将对学生进行资格复查。复查后发现在报名和考核过程中有弄虚作假或其他违纪违规行为者,将按规定取消其入学资格。
九、时间安排
广东省2022年高职院校自主招生工作日程安排
| 时间安排 | 工作内容 |
| 2022年5月12日至15日 | 考生根据报考流程图在网上报名系统报名及填报志愿。选择“退役军人现代学徒制专项试点”后根据系统指引上传相关证明材料后进行报名及填报志愿,等待系统自动验证或报考院校资格审核 |
| 2022年5月16日前 | 高职院校通过网上报名系统完成考生资格审核工作并公布获得报考资格的考生名单 |
| 2022年5月17日前 | 获得报考资格的考生根据院校招生网站公布的招生简章指引缴纳考试费 |
| 2022年5月18日前 | 高职院校完成线上考场编排并指引考生打印准考证 |
| 2022年5月21日至22日 | 高职院校组织考核 |
| 2022年5月25日前 | 高职院校公示考核成绩 |
| 2022年5月28日前 | 高职院校在网上录取系统提交考核成绩,并提交拟录取方案及录取最低分数线 |
| 2022年6月2日前 | 省招生办公室通过录取系统审核高职院校提交的拟录取方案 |
| 2022年6月3日前 | 高职院校完成自主招生录取工作,在本校招生网站上公示经审核通过的录取考生名单。招生院校根据本校招生工作安排另行确定录取通知书发放时间 |
十、联系方式
电话:0766-3782735(陈老师、张老师、曾老师)
地址:广东省罗定市西门岗5号罗定职业技术学院招生办
学校网址:https://www.ldpoly.edu.cn/
招生网址:https://zs.ldpoly.edu.cn/
招生微信公众号:

附件 6
广东省退役军人现代学徒制身份核验表
核验日期: 年 月 日
| 姓 名 | 性 别 | 照片 | ||
| 身份证号码 | 出生日期 | |||
| 入伍时间 | 退伍时间 | |||
| 安置方式 | 联系电话 | |||
| 信息确认 | 上述信息本人确认无误。 本人签名: 年月日 | |||
| 核验部门意见 | 身份核验通过。 工作人员签名:(盖章) 年月日 | |||
| 备注 | 1、相关信息从信息采集系统提供。 2、如信息采集系统无照片,由核验申请人冲印一寸免冠证件照粘贴。 3、该表用于广东省退役军人现代学徒制项目网上志愿填报时上传。 | |||
上一篇: 罗定职业技术学院2022年自主招生(退役军人现代学徒制专项试点)报名审核通过名单公示
下一篇: 罗定职业技术学院2022年自主招生章程
高招云直播
