您当前的浏览器版本过低,请您升级浏览器
为了更好的使用优志愿产品,点击下载

谷歌浏览器

360极速浏览器

360安全浏览器

QQ浏览器

火狐浏览器

全国服务热线:400-181-5008
祝广大考生金榜题名
开通VIP

收藏

分享

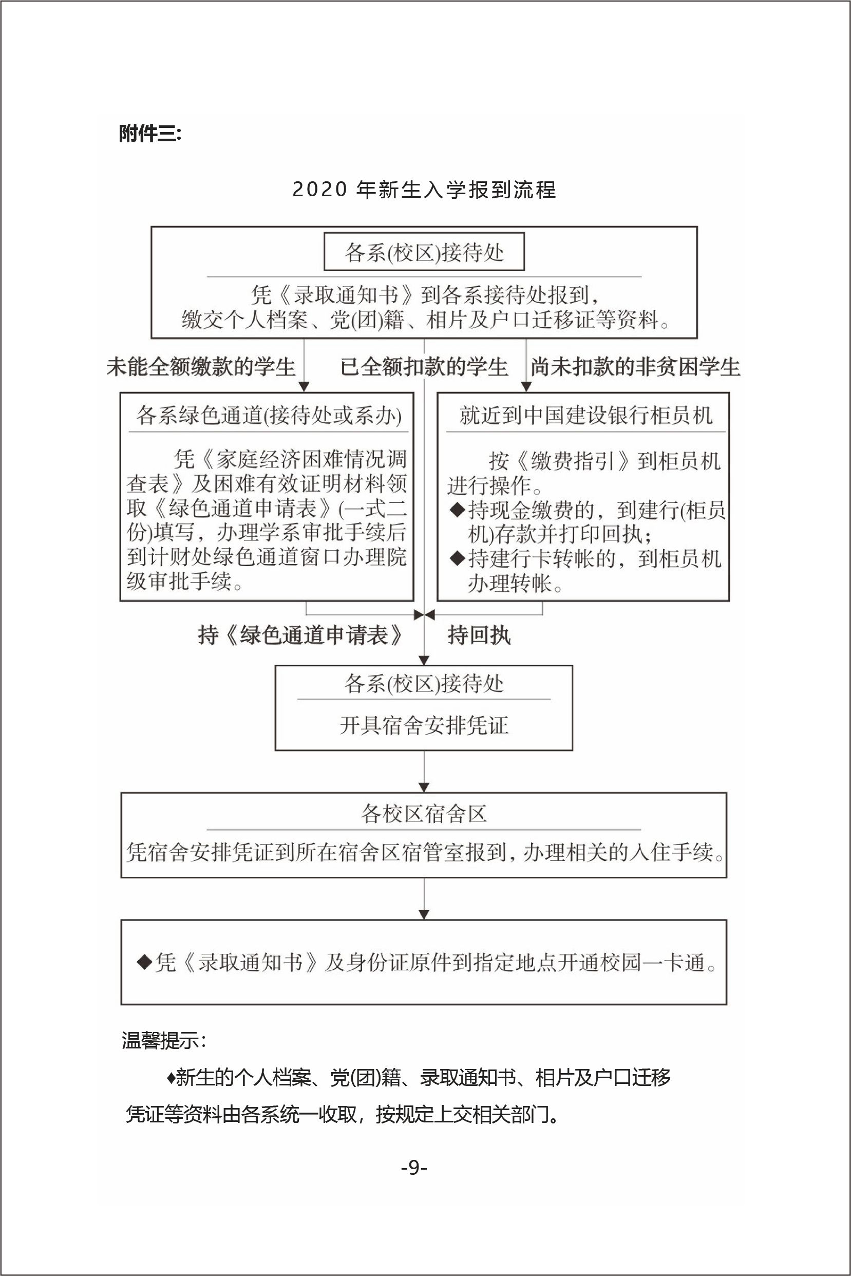
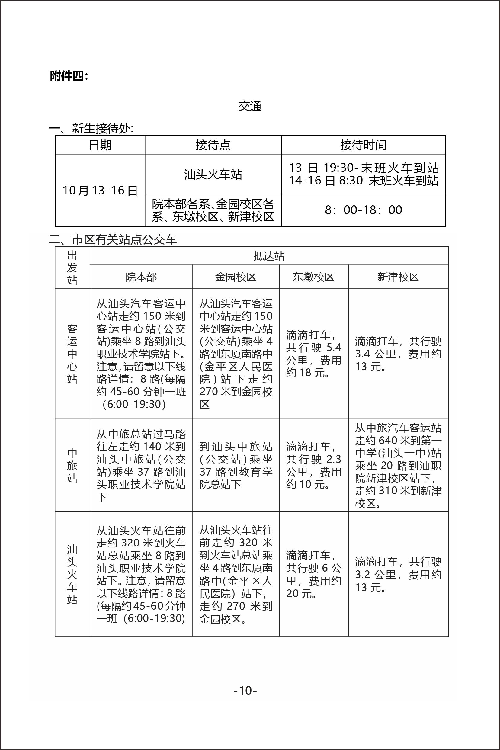
汕头职业技术学院2020年新生入学指南

| 来源:汕头职业技术学院 2727

  • 1/18
  • 2/18
  • 3/18
  • 4/18
  • 5/18
  • 6/18
  • 7/18
  • 8/18
  • 9/18
  • 10/18
  • 11/18
  • 12/18
  • 13/18
  • 14/18
  • 15/18
  • 16/18
  • 17/18
  • 18/18

评论
说点什么吧
发布

手机扫一扫下载APP

400-181-5008

优志愿将竭力为您提供帮助

(免长话费 )

教APP备3100148号