
小编有话要说
广外艺2024年自主招生---现代学徒制 项目介绍
报名时间:5月9日10:00---12日16:00
学校国标招生代码:12962
公办全日制专科(高职)
欢迎报考广外艺---12962
学校简介

广东省外语艺术职业学院(学校代码:12962)是公办全日制普通高等职业院校,广东省示范性高等职业院校、广东省大学生创新创业教育示范学校、广东省依法治校示范校、广东省安全文明校园、广东省绿色学校。学校坐落广州市,地理位置优越,校园环境优美,是广州地区“花园式单位”。学校现有五山、燕岭、海珠、龙洞、天平架和花都六个校区,现有全日制在校生约2.3万人。
学校设有基础教育学院、外语外贸学院、音乐舞蹈学院、艺术设计学院、学前教育学院、信息技术学院、公共管理与服务学院、餐饮旅游学院、财会金融学院、艺术教育学院、国际教育学院、中职教育部等12个二级学院,以及继续教育学院、马克思主义学院、创新创业学院和体育工作部等教学机构。
学校现有学前教育、表演艺术、商务英语、玉器设计与工艺、小学教育、数字媒体技术、现代文秘等7个广东省高职院校高水平专业群,现有53个高职招生专业。其中国家级骨干专业3个,省级示范、重点、品牌、中央财政支持专业14个,教师教育类省级示范专业数居广东省第一,是全国首批职业院校养老服务类示范专业点。

专业所在二级学院艺术设计学院简介
学院创立于2015年,前身是1983年举办的广东艺术师范学校美术系,已有40多年的办学历史。学院位于五山校区美术楼,地处天河大学圈,毗邻华南理工大学、华南师范大学、暨南大学、华南农业大学、广东技术师范大学等知名学府,学术氛围浓厚。学院专业设置全、规模大、实力强,现设有艺术设计、玉器设计与工艺、产品艺术设计、影视动画、首饰设计与工艺、数字媒体艺术设计、环境艺术设计等7个专业。学院立足粤港澳大湾区现代服务业发展需要,聚焦工艺美术产业、数字创意产业、建筑装饰服务业,通过“分段递进、非遗融入、双元育人”的人才培养模式,培养具备“宽基础、厚人文、精技能、广视野”的高技术技能复合型人才。2021年,学院获得全国“2021年度科技艺术职业教育影响力院校”提名奖。

现代学徒制报考条件
所有报考考生须符合广东省招生委员会《关于做好广东省2024年普通高校招生统一考试报名工作的通知》(粤招〔2023〕7号)普通高考报名条件规定,并参加了广东省2024年普通高考报名。
我校2024年普通现代学徒制采取招生招工同步的方式,考生需在录取前与我校合作企业签订合法的劳动合同,劳动合同期限应涵盖录取学生学习期间。
凡2024年通过学考、3+证书高考、中高职贯通三二分段转段已被录取(含录取不去就读)的考生不得参加我校2024年现代学徒制试点招生。春季高考未被录取的考生或未参加春季高考但有广东省2024年高考号的考生可以参加我校2024年现代学徒制试点自主招生。
招生计划
我校2024年现代学徒制试点招生,采用学校自主招生方式,面向应往届的高中生和中职生(对中职生无前置专业、技能证书的要求),计划招收80人。

培养方式及毕业待遇

普通现代学徒制是通过学校、企业深度合作,对学生以技能培养为主的现代人才培养模式。现代学徒制是国家任务生,其核心是校企联合招生、联合培养。招生与招工一体化,招生即招工,入校即就业。学生修完教育教学计划规定内容,成绩合格,达到毕业条件和要求的,可获得全日制普通高等学校毕业证书。
普通现代学徒制试点班学生不得转学,不得转专业,原则上不得转入同一专业普通班;试点班学生因应征入伍、生病等特殊原因经学校同意休学、复学后,有关招生院校和试点企业没有继续开展试点的,经学校、试点企业和学生协商一致,可按学校有关规定,转入同一专业普通班学习。

考生报名及志愿填报
5月9日10:00至12日16:00,考生凭高考报名号及密码登录“广东省2024年高职院校自主招生网上报名系统”(下称“网上报名系统”,网址:https://pg.eeagd.edu.cn/gzks/)报名,签订《诚信考试承诺书》,选择“普通现代学徒制试点”(不分考生类型)填报志愿、缴交考试费,录入相关报名信息、上传有关证明材料。
考核方式与招生录取
采用“文化素质+职业技能”考核方式,“文化素质”及“职业技能”测试两科满分值合计100分,其中文化素质考核内容分值为40分,职业技能考核内容分值为60分。符合报考条件的考生必须参加我校组织的文化素质和职业技能考核,择优录取。具体安排另行通知。
拟录取的普通现代学徒制试点专项试点考生考核成绩不得低于考核满分值的40%。
已报考夏季高考并被我校学徒制录取的考生可参加夏季高考本科层次院校的录取,但不能参加夏季高考专科层次院校的招生录取。被我校现代学徒制录取的考生参加夏季高考被本科院校录取后,取消我校现代学徒制录取资格。
报名联系
1、广东省外语艺术职业学院招生与就业指导中心
咨询电话:020-38458158、38458086、38458325
学校网址:https://www.gtcfla.edu.cn/
招生网址:https://zs.gtcfla.edu.cn/
艺术设计学院网址:https://yssjxy.gtcfla.edu.cn/
2、合作企业联系人:
1.5+1.5模式(依托单一企业):17727627023陈老师
0+3模式(依托载体+企业):13316225378詹老师
《关于2024年广东普通现代学徒制报考的相关问答》
一、什么是普通现代学徒制?
普通现代学徒制(以下简称“学徒制”),是职业教育改革的一种人才培养模式,类似于德国、新加坡等国家的“双元制”。简单地说就是企业和学校联合培养,学生与企业签订劳动合同,学生有双重身份,既是学校的学生,又是企业的员工,釆取工学结合或工学交替的方式,理论知识学习和实践巩固提升有机结合,推进校企共建,培养高端技术人才。
02
二、学徒制毕业发什么文凭?
现代学徒制属于国家任务生,毕业发普通高等学校专科毕业证书(即统招全日制大专文凭毕业证书上无“学徒制”字样),学信网学籍的学历类别为“普通全日制”,只是个别学校在班级名称上会标明“某年某专业学徒班”,如“21 工程造价学徒班”。
三、学徒制文凭与高考文凭有区别吗?
无区别。学徒制其实是属于普通高考的一个分类,跟高考一样,都是通过“普通高考”这个入口报名和填报志愿(详见《关于做好广东省2024年普通高考补报名工作的通知》(粤招办普〔2024〕11号),都是属于国家任务生,只是考核以及完成毕业的方式不同,但学历跟高考和3+证书高考考上去的是一样的!



四、学徒制大专的教学模式是怎样的?
高考大专生,教学模式只有一种,就是参加高考被录取后,需要在校全日制学习 2年或 2.5年,最后 1年或0.5年去企业实习。而学徒制根据实际情况可以设定不同的教学模式,可以在校读,也可以半工读,分别如下:
2+1模式:在校全日制学习2年,企业在岗学习1年;
1.5+1.5模式:在校全日制学习 1.5年,企业在岗学习 1.5年;
1+2 模式:在校全日制学习1年,企业在岗学习2年;
0+3 模式:不用到校,3年都是在合作企业在岗学习,线上+线下相结合的教学形式。
PS:前3种是在校读的模式,只是在校时间和实习时间不同而已,适合想到大学校园里读书感受大学生活的考生,一般是高中或中专、技校应届生,最后一种模式适合想边工作边读书的考生,多为往届生(社会人员)。
05
五、学徒制需要参加高考吗?
现代学徒制性质属于普通高考,但是可以不用参加学考、夏季高考或 3+证书高考,而是可以直接参加高职院校组织的自主招生入学考试,属于高职单招的一种,录取机会更大。
06
六、学徒制入学考试形式怎么样?
考试时间约在每年的5月中旬左右。采用“文化素质+职业技能”考核方式,“文化素质”及“职业技能”测试满分值合计100分,其中文化素质考核内容分值为40分,职业技能考核内容分值为60分。分数线为40分,从高分到低分择优录取。
07
七、学徒制报名需要什么条件?
1、广东省户籍
2、有真实有效的高中、中专或技校毕业证或在读证明(入学后跟高考统考生一样需调档)
注:2024年6月毕业的学生,找所在学校出具在读证明,但9月份入学前一定要拿到毕业证;另外,如果是成人中专毕业证,有些地方要求3年制的方可报名,有些地方一年制的也可以,具体咨询当地招生办。
08
八、外省户籍可以报考学徒制吗?
1、考生本人有广东学校的毕业证或在读证明;
2、父母其中一方有累计3年及以上广东社保或居住证明。
具体咨询当地招生办。
09
九、学徒制的招生对象?
高中、中专或技校的应届生和往届毕业生(社会人员)都可以报考。往届生作为社会青年参加高考,没有年龄的限制。0
十、学徒制如何报名?
需要到教育局招生办或其指定的报名点进行资格审核拿到高考报名号。具体办法参看《关于做好广东省 2024 年普通高考补报名工作的通知》(粤招办普(2024)11号)。
提醒:但在资格审核前,最好先与高校合作的企业方取得联系看是否需要先面试,因为现代学徒制考生需要跟合作企业签订劳动合同才能被录取。
11
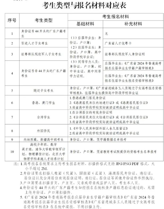
十一、学徒制考生报名需要准备哪些材料?

12
十二、春季高考已录取还能报学徒制吗?
不可以。凡2024年通过学考、3+证书高考、中高职贯通三二分段转段已被录取(含录取不去就读)的考生不得再参加2024年现代学徒制试点招生。
13
十三、春季高考不录取还能报学徒制吗?
可以。普通高考包括如下几种分类考试形式:普通高中学业水平考试(简称“学考”)、3+证书高考(也称“高职高考”)、中高职贯通三二分段转段考(简称“三二分段”)、高职自主招生(也叫“高职单招”,包含“普通高职自主招生”和“普通现代学徒制”)、夏季高考。前3种形式在每年3月末前录取结束,接着就是高职自主招生(约在4-5月份),所以,学考、高职高考、三二分段考落榜的考生,一定不要错过高职自主招生尤其是普通现代学徒制这个难得的机会!相对来讲,普通现代学徒制比普通高职自主招生录取率更高。
14
十四、学徒制被录取还可以参加夏季高考吗?
已报考现代学徒制并被录取的考生,可参加夏季高考本科层次院校的录取,但不能参加夏季高考专科层次院校的招生录取。高职院校自主招生(含现代学徒制)录取考生参加夏季高考被本科院校录取后,取消高职院校自主招生(含现代学徒制)录取资格。考生到被录取的本科院校报到注册。
15
十五、学徒制可以填报多少个志愿?
学徒制只能填报一个志愿,一个学校的一个专业。入学后不得转学,不得转专业。
—END—

图文来源 | 艺术设计学院
整理编辑 | 陈茜 梁桂连
初审 |陈茜
复审 | 吴嘉超
终审 |吴华雄
高招云直播