广州城市职业学院2023年高职自主招生简章
(院校代码:13929)
一、学校简介广州城市职业学院是2005年3月经广东省人民政府批准、国家教育部备案,由广州市人民政府举办的广东省示范性高职院校。2009年5月,广州市政府批准学校加挂“广州社区学院”牌子。2022年9月,被确定为广东省域高水平高等职业院校建设单位。
学校的办学理念是:“质量立校、人才强校、文化塑校、特色兴校”。办学定位是:立足广州,面向粤港澳大湾区,服务城市发展;以高等职业教育为主体,大力开展职业培训与社区教育;以专科职业教育为基础,积极拓展本科教育;以立德树人为根本,遵循职业教育规律,致力把学校建设成为凸显城市建设与城市服务办学特色的高素质技术技能人才培养基地、技术创新服务平台、社区教育与服务示范中心和岭南文化传承基地。学校发展的四大办学优势是:北上广一线城市的中心区、国家重要中心城市的风景区、文理工艺专业兼有的综合区、毕业生高就业率的示范区。
学校办学历史最早可以追溯至1962年,60年多来为社会各界培养了30多万人才,受到社会的广泛好评。学校位于国家重要中心城市——广州,现有广园南、广园北、海珠、花都、广州科教城5个校区。主校区广园南、广园北校区坐落于风景秀丽的白云山下、麓湖之畔;2023年9月作为城市建设工程组团龙头院校,将进驻广州科教城新校区。现代化图书馆、教学大楼、实训大楼、宿舍楼、学生活动中心、室内外体育场馆等设施一应俱全,智慧校园、绿色校园、人文校园、平安校园建设持续推进,整体建设与应用水平在全省高职院校中位居前列。
二、招生专业及招生计划
自主招生面向普通高中生(学考+网测)招生专业一览表
专业代码 | 专业名称 | 学制 | 招生计划 | 学费(元/学年) | 考核方式 | 备 注 |
601 | 工业机器人技术 | 3年 | 20 | 6410 | “学考”+“网测” | 学考总分≥100,网上职业适应性测试≥60 |
自主招生面向普通高中生(学考+校测)招生专业一览表
专业代码 | 专业名称 | 学制 | 招生计划 | 学费(元/学年) | 考核方式 | 备 注 |
602 | 食品营养与健康 | 3年 | 50 | 6410 | “学考”+“校测” | 学考总分≥100,职业技能考核≥40 |
603 | 旅游管理 | 3年 | 20 | 5250 | “学考”+“校测” | |
604 | 民族美术 | 3年 | 20 | 10000 | “学考”+“校测” | |
605 | 社区管理与服务 | 3年 | 20 | 5250 | “学考”+“校测” | |
606 | 现代文秘 | 3年 | 20 | 5250 | “学考”+“校测” |
自主招生面向中职生招生专业一览表
专业代码 | 专业名称 | 中职专业 | 中职证书 | 学制 | 招生计划 | 学费 (元/学年) | 考核方式 | 备 注 |
616 | 建筑工程技术 | 不限专业 | 无证书要求 | 2年 | 50 | 6410 | 文化基础+职业技能 | 文化基础考核≥140,职业技能考核≥60 |
617 | 机电一体化技术 | 不限专业 | 无证书要求 | 2年 | 25 | 6410 | 文化基础+职业技能 | |
618 | 汽车检测与维修技术 | 不限专业 | 无证书要求 | 2年 | 20 | 6410 | 文化基础+职业技能 | |
619 | 国际邮轮乘务管理 | 不限专业 | 无证书要求 | 2年 | 30 | 6410 | 文化基础+职业技能 | |
621 | 市场营销 | 不限专业 | 无证书要求 | 2年 | 20 | 5250 | 文化基础+职业技能 | |
622 | 旅游管理 | 不限专业 | 无证书要求 | 3年 | 20 | 5250 | 文化基础+职业技能 | |
624 | 社区管理与服务 | 不限专业 | 无证书要求 | 2年 | 15 | 5250 | 文化基础+职业技能 | |
625 | 现代文秘 | 不限专业 | 无证书要求 | 3年 | 20 | 5250 | 文化基础+职业技能 | |
620 | 计算机应用技术 | 不限专业 | 无证书要求 | 3年 | 50 | 6410 | 文化基础+职业技能 | 听障班,只招收听力障碍的普通高中、中职学校应往届毕业生,且必须持有《中华人民共和国残疾人证》才能报考。 文化基础考核≥140,职业技能考核≥60 |
623 | 视觉传达设计 | 不限专业 | 无证书要求 | 3年 | 50 | 10000 | 文化基础+职业技能 |
普通现代学徒制试点招生专业一览表
专业代码 | 专业名称 | 学制 | 招生计划 | 学费 (元/学年) | 合作企业 | 考核方式 | 备 注 |
607 | 建筑工程技术 | 3年 | 30 | 6410 | 中山智途电子科技有限公司 | 文化素质+职业技能 | 文化素质+职业技能≥40 |
608 | 智能建造技术 | 3年 | 30 | 6410 | 中山智途电子科技有限公司 | 文化素质+职业技能 | |
609 | 工程造价 | 3年 | 50 | 6410 | 广东科瑞工程管理有限公司 | 文化素质+职业技能 | |
610 | 市政工程技术 | 3年 | 30 | 6410 | 中山智途电子科技有限公司 | 文化素质+职业技能 | |
611 | 房地产经营与管理 | 2年 | 30 | 6410 | 广东链家房地产经纪有限公司 | 文化素质+职业技能 | |
612 | 市场营销 | 3年 | 10 | 5250 | 广州珠江啤酒股份有限公司 | 文化素质+职业技能 | |
613 | 旅游管理 | 3年 | 80 | 5250 | 广州优创会议服务有限公司、广州新胜国际会展策划有限公司、广州伴游国际旅行社有限公司、广州市享映文化传播有限公司、广州市领航国际旅行社有限公司 | 文化素质+职业技能 | |
614 | 酒店管理与数字化运营 | 3年 | 80 | 5250 | 广州旺朝餐饮管理有限公司、广州轻盟餐饮管理有限公司、广州雀天匙食品有限公司、广州市燕联食品有限公司、广州绿野鲜品供应链有限公司 | 文化素质+职业技能 |
退役军人现代学徒制专项试点招生专业一览表
专业代码 | 专业名称 | 学制 | 招生计划 | 学费 (元/学年) | 考核方式 | 教学地点 | 备 注 |
615 | 计算机应用技术 | 3年 | 30 | 6410 | 职业技能 | 广州城市职业学院 | 职业技能考核≥40 |
注:以上最终招生专业及计划以广东省教育考试院公布为准。
三、招生对象及报考条件所有报考考生须符合广东省招生委员会《关于做好广东省2023年普通高校招生统一考试报名工作的通知》(粤招〔2022〕6号)普通高考报名条件规定,并参加了广东省2023年普通高考报名。
高校在校生、2023年被依据普通高中学业水平考试成绩招生录取、普通高等学校招收中等职业学校毕业生统一考试招生录取的考生,以及中高职贯通三二分段转段录取的考生不得参加高职院校自主招生录取。报考高职普通自主招生并被录取的考生不得参加其他类型高职(专科)层次的招生录取。
(一)普通高中考生报考条件1.已参加2023年广东省普通高等学校统一招生考试报名的应、往届普通高中毕业生。
2.参加了2023年第一次广东省普通高中学业水平合格性考试语文、数学、英语3门科目考试,且3门科目成绩总分(下称“学考成绩”,含加分)不低于100分。
(二)面向中职考生报考条件1.已参加2023年广东省普通高等学校统一招生考试报名的应、往届中职(含中专、职中、技校,下同)毕业生。
2.我校自主招生招收中职生的各专业对考生中职阶段就读专业及职业资格证书不做要求。若考生取得与所报考的招生专业大类相关的省级以上人力资源和社会保障部门主考(或授权)的中级及以上(广东省教育考试院主考的专业技能课程证书C级及以上)职业资格技能等级证书,可申请免职业技能考核。
3.我校自主招生中的视觉传达设计、计算机应用技术专业,学制3年,只招收听力障碍的普通高中、中职学校应往届毕业生,且必须持有《中华人民共和国残疾人证》才能报考。
(三)普通现代学徒制试点1.已参加2023年广东省普通高等学校统一招生考试报名的普通高中或中职(含中专、职中、技校,下同)应、往届毕业生。
2.报考普通现代学徒制试点的考生须为试点招生专业合作企业的在职员工。试点录取的学生须在录取前与合作企业签订符合《中华人民共和国劳动合同法》等法律法规要求且有效的劳动合同,劳动合同期限应涵盖录取学生学习期间。
3.考生如有弄虚作假行为,将根据国家有关规定,严肃处理,在报名阶段发现的,取消报考资格;在入学前发现的,取消入学资格;入学后发现的,取消录取资格或者学籍。
(四)退役军人现代学徒制专项试点1.已参加2023年广东省普通高等学校统一招生考试报名的普通高中或中职(含中专、职中、技校,下同)应、往届毕业生。
2.退役军人考生在志愿填报前,需由县以上退役军人事务部门出具《广东省退役军人现代学徒制身份核验表》,完成退役军人身份认定,并在报名时上传身份核验表。
(五)职业技能大赛获奖免试考生根据国家和省有关文件精神,在省级(含)以上行政部门主办的职业技能大赛获相关赛项三等奖及以上奖项(奖项与报考专业相关)的学生,经我校核实资格、公示无异议后,符合国家、省、学校相关要求的,可免试录取。
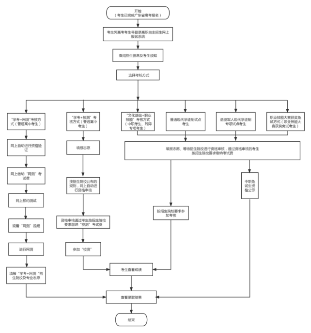
四、报考方式及考试费用(一)报考方式5月11日至14日,考生凭高考报名号及密码登录“广东省2023年高职院校自主招生网上报名系统”(下称网上报名系统,网址:https://pg.eeagd.edu.cn/gzks/)报名,签订《诚信考试承诺书》。
考生须在规定时间内根据本人报考条件,在“学考+网测”(面向普通高中考生)、“学考+校测”(面向普通高中考生)、“文化基础+职业技能”(面向中职考生)、“普通现代学徒制试点”(不分考生类型)、“退役军人现代学徒制专项试点”(不分考生类型)五种考核方式中选择一种填报志愿,缴交考试费,录入相关报名信息,上传有关证明材料(原件扫描版)。经我校确认报考资格后,考生不得更改考核方式。
报考我校的考生可填报我校1个专业志愿。不设专业调剂选项。
报考我校自主招生听障专项(计算机应用技术、视觉传达设计)专业的普通高中、中职应往届毕业生选择“文化基础+职业技能”考核方式进行报考。
(二)上传报考材料1.普通高中考生“学考+网测”、“学考+校测”的报考资格由网上报名系统直接验证。
2.中职应届毕业生考生须在报名系统中上传加盖中职学校公章的中职阶段就读证明(含就读专业证明)材料原件扫描版(附件1);中职往届毕业生考生须在报名系统中上传中职阶段毕业证书原件扫描版。
申请职业技能考核免考的中职应往届考生,须在报名系统上传职业技能证书原件扫描版,报名成功后下载填写《广州城市职业学院2023年高职自主招生免职业技能考核资格申请表》(附件2),于5月14日前连同职业技能等级证书原件扫描版发至电子邮箱weijj@gcp.edu.cn。
3.听力障碍考生须上传《中华人民共和国残疾人证》(照片页和残疾类别页扫描件)。
4.普通现代学徒制试点考生须在报名系统中上传与试点招生专业合作企业签订的劳动合同扫描件。
5.退役军人现代学徒制专项试点考生须在报名系统中上传县以上退役军人事务部门出具的《广东省退役军人现代学徒制身份核验表》(附件3),完成退役军人身份认定,并在报名时上传身份核验表。
6.符合职业技能大赛获奖免试录取条件的考生,须在报名系统中录入参加的职业技能大赛名称、获奖项目名称、获奖等级、获奖时间等,并上传获奖证书原件扫描版或所在学校获奖证明。报名成功后下载填写《广州城市职业学院2023年高职自主招生免试资格申请表》(附件4),于5月14日前连同获奖证书原件扫描版发至电子邮箱weijj@gcp.edu.cn。我校将会通过电话告知审核结果,请注意来电号码020-86375471。
(三)考试费用高职院校自主招生考试收费标准按《广东省发展改革委广东省财政厅关于规范全省教育部门教育考试行政事业性收费及有关问题的通知》(粤发改价格〔2022〕442号)等有关文件执行。具体收费标准如下:
面向高中生和退役军人现代学徒制试点收费标准
考试科目 | 收费标准 |
职业技能考核 | 40元 |
面向中职生收费标准
考试科目 | 收费标准 |
文化基础(含综合文化知识和专业综合理论)+职业技能考核 | 120元 |
免职业技能考核中职生收费标准
考试科目 | 收费标准 |
文化基础(含综合文化知识和专业综合理论) | 80元 |
普通现代学徒制试点收费标准
考试科目 | 收费标准 |
文化素质+职业技能考核 | 80元 |
高中生“学考+网测”须在报名期间(5月11日至14日)在报名系统缴纳考试费后进行“网测”。其他通过资格审核的考生须在5月14日至16日用微信扫描下方收费二维码(注意不能使用支付宝扫码),按照流程指引支付考试费。
第一步:扫描二维码或关注“广州城市职业学院信息服务”微信公众号。
第二步:点击菜单“【微信校园】”,看到【学生缴费】;进入绑定新用户页面,显示绑定账号:输入本人姓名,身份证号,点击确定。
|
第三步:点击“我的信息”;查看、核对个人基本信息,并确认。
第四步:点击“待缴信息”,勾选本次要缴纳的考试费确认收费金额后点支付
第五步:完成支付扣款成功后,可返回登录页面查看缴费历史查询缴费记录。
重要提醒:在规定时间内考生未支付考试费将视作考生本人放弃报考,按文件规定取消报考资格。
五、考核方式我校自主招生采用“文化素质+职业技能”或“文化基础(含综合文化知识和专业综合理论,下同)+职业技能”的考核方式。根据生源类型不同,以相对统一的文化测试为基础,全面考核考生的综合素质和职业技能,实行分类考试、综合评价、择优录取。
(一)普通高职自主招生招收普通高中考生实行“文化素质+职业技能”的考核方式,普通高中学生综合素质评价作为招生重要参考。“文化素质”均采用普通高中学业水平成绩,即“学考成绩”(满分值为450分)。
职业技能考核主要对考生进行职业适应性测试,其中工业机器人技术专业采用“网上职业适应性联合测试”(简称“网测”,满分值为100分)的方式进行。其他专业采用学校自主命题的职业适应性测试成绩,即“校测成绩”(满分值为100分),主要考察学生的基本素质、综合素质、思辨能力、临场应变能力及有关技能和相关特长,以及对专业、学校人才培养、专业工作岗位等方面的初步认知情况。
面向普通高中考生考核总分合成方式为“学考成绩+网测成绩”或“学考成绩+校测成绩”。
(二)普通高职自主招生招收中职考生实行“文化基础(含综合文化知识和专业综合理论)+职业技能”的考核方式,综合文化知识和专业综合理论、职业技能考核占比例为4:3:3。中职考生入学考核总分满分值为500分,其中综合文化知识考试满分值为200分,专业综合理论考试满分值为150分,职业技能考核满分值为150分,总分合成方式为“文化基础考核成绩+职业技能考核成绩”。
综合文化知识、专业综合理论和职业技能考试由我院根据招生专业要求自主命题。综合文化知识考核内容涵盖自然科学和人文科学基本知识、职业道德基本要求、人际交往基本常识、汉语写作基本能力等技术技能型人才必备的实用性知识要求。专业综合理论考试内容以与专业相关的基本知识为主要内容。职业技能主要考察考生与专业相关的基本素质和专业技能。
(三)普通现代学徒制试点考生采用“文化素质+职业技能”考核方式,主要侧重于职业技能考核,考生须参加由学校自主命题、自行组织实施的文化素质和职业技能考核,择优录取。“文化素质”及“职业技能”测试满分值合计100分,其中文化素质考核内容分值为40分,职业技能考核内容分值为60分。总分合成方式为“文化素质考核成绩+职业技能考核成绩”。
(四)退役军人现代学徒制专项试点考生符合条件的退役军人报考退役军人现代学徒制专项试点计划免文化素质考核,须参加由学校自主命题、组织实施的职业技能考核,择优录取。职业技能考核满分值100分。
(五)职业技能考核免考条件中职应、往届毕业生若取得与所报考的招生专业大类相关的省级以上人力资源和社会保障部门主考(或授权)的中级及以上(广东省教育考试院主考的专业技能课程证书C级及以上)职业资格技能等级证书,报考相关专业(不含普通现代学徒制试点、退役军人现代学徒制专项试点),经我校核实资格后,符合相关要求的,可免职业技能考核,职业技能考核成绩按职业技能测试满分值计算。免职业技能考核考生仍须参加文化基础考试。
本次自主招生考生参加职业技能考核(面试)不设入围比例。
准考证打印、详细考试方式、考试大纲和考试时间另行通知,请关注我校招生信息网http://zs.gcp.edu.cn/和微信公众号(gcpzj13929)。
六、录取规则广东省高职自主招生录取实行网上录取,按照“学校负责、招办监督”原则进行。我校在符合高职自主招生报考条件、考核成绩达到我校划定的各招生专业录取最低分数线的考生中,根据我校招生网站公布的高职自主招生录取原则择优录取。
(一)面向普通高中毕业生招生录取规则我校根据报考考生的专业志愿及成绩情况划定各专业最低录取分数线。原则上,拟录取高中考生的文化素质考核成绩(学考成绩)不得低于100分,拟录取高中考生的职业技能考核成绩不得低于考核满分值的40%,其中普通高中生“网测”成绩不得低于“网测”满分值的60%。
我校依据招生计划,根据考生“学考+网测”或“学考+校测”合成总分从高分到低分录取考生,录满计划为止。考生总分相同时,按职业技能考核成绩从高分到低分择优录取;如职业技能考核(面试)成绩相同时,依次按文化素质考核(学考)单科顺序及分数从高到低排序,单科成绩的排序顺序为语文、数学、英语),从高分到低分择优录取。
报考高职院校自主招生并被录取的考生可参加夏季高考本科层次院校的录取,但不能参加夏季高考专科层次院校的招生录取。高职院校自主招生录取考生参加夏季高考被本科院校录取后,取消高职院校自主招生录取资格。
(二)面向中职毕业生招生录取规则我校根据报考考生的专业志愿及成绩情况划定各专业最低录取分数线。原则上,拟录取中职考生的文化基础考核成绩不得低于考核满分值的40%,即不低于140分;拟录取中职考生的职业技能考核成绩不得低于考核满分值的40%,即不低于60分。
我校依据招生计划,根据考生“文化基础考核成绩+职业技能考核成绩”合成总分从高分到低分录取考生,录满计划为止。面向中职考生录取总分相同时,按职业技能考核成绩从高分到低分择优录取;如总分和职业技能考核成绩相同时,按专业综合理论成绩从高分到低分择优录取。
(三)普通现代学徒制试点招生录取规则我校根据报考考生的专业志愿及成绩情况划定各专业最低录取分数线。原则上,拟录取的普通现代学徒制试点考生考核成绩不得低于考核满分值的40%,即不低于40分。我校依据招生计划,根据考生“文化素质考核成绩+职业技能考核成绩”合成总分从高分到低分录取考生,录满计划为止。
(四)退役军人现代学徒制招生录取规则符合条件的退役军人报考退役军人现代学徒制专项试点计划免文化素质考核,职业技能考核满分值100分。我校根据报考考生的专业志愿及成绩情况划定各专业最低录取分数线。原则上,拟录取的退役军人现代学徒制专项试点考生考核成绩不得低于考核满分值的40%,即不低于40分。我校依据招生计划,根据考生职业技能考核成绩从高分到低分录取考生,录满计划为止。
七、人才培养(一)普通高职自主招生1.我校根据不同生源特点和不同专业培养要求,单独编班、单独制定和实施具有较强针对性、适应性和实效性的人才培养方案。自主招生录取学生实行脱产学习。
2.通过普通高职自主招生招收的学生,不得转学,原则上不得转专业。
(二)普通现代学徒制试点我校全面落实国家和省关于现代学徒制试点工作要求,牢牢把握现代学徒制“招生招工一体化、企业员工和学校学生双重身份、校企双主体育人”基本特征,加强对试点工作全过程、全方位管理,切实提高试点人才培养质量;坚持“标准不降、模式多元、岗位培养、在岗成才”原则,采取校企协同在岗培养、校企工学交替等培养模式,集中学习不低于总学时的40%,实践性教学学时原则上不低于总学时的50%。
普通现代学徒制试点班学生不得转学,不得转专业,原则上不得转入同一专业普通班。
1.建筑工程技术专业现代学徒制人才培养实行产教融合、校企合作、工学交替、知行合一、在岗成才。本专业现代学徒制学制3年,培养模式为:0.5+0.5+0.5+0.5+0.5+0.5教学模式。学徒(学生)第一~第四学期学习以学校教师为师资主体,企业师傅为辅,主要学习文化素养课、基础技能课和专业基础课;第五学期,针对企业生产实践中碰到的问题,有针对性进行技能提升和理论学习,系统学习专业核心操作技能和服务技能,提升职业素养和技能水平,考取相关职业资格证书和职业技能等级证书;学徒(学生)第六学期在企业进行岗位培训为主的技能训练,以企业师傅为师资主体,学校教师为辅,在企业强化基础技能,采用在“学中做、做中学”的方式教学,让学徒(学生)在企业真实生产环境中接受企业师傅指导和企业工作环境熏陶,习得中高级职业技能和基本礼仪,养成职业素养。
2. 智能建造技术专业现代学徒制人才培养实行产教融合、工学交替、在岗培养、岗位成才。本专业现代学徒制学制3年,培养模式为:2+0.5+0.5教学模式。学徒(学生)第一、二、三、四学期实施线上线下混合教学,以学校教师为主体,企业师傅为辅助,主要学习公共文化和职业素养课、专业基础课和专业技能课;第五学期主要开设岗位能力课程;第六学期同时开设毕业设计+岗位实战课程。第五、第六学期主要针对企业生产实践中碰到的问题,有针对性地进行职业技能训练、职业素养养成和综合能力提升,同时考取相关职业资格证书和职业技能等级证书。第五、第六学期学习方式以企业师傅为主、学校教师为辅,主要采用在“学中做、做中学”的教学做一体化教学方式,让学徒(学生)在企业真实生产环境中接受职业环境熏陶,在企业真实生产岗位上强化职业技能,在企业经营管理岗位上锤炼智能建造技术和管理能力。
3.工程造价专业现代学徒制试点班是和广东科瑞工程管理有限公司联合招生、联合培养、一体化育人。由广州城市职业学院承担系统的专业知识学习和技术技能训练;广东科瑞工程管理有限公司通过师傅带徒形式,依据培养方案进行岗位技术技能训练,教学任务由学校教师和企业师傅共同承担,形成双导师制。本专业现代学徒制学制3年,三年制总学时为2574,其中,在学校集中学习课时约为1276学时,约49.6%,学生在岗学习工作约为1298学时,约占50.4%。第一学年进行公共基础课程教学和专业技术技能课程,在学校课堂和校内实训中心进行,由双师教师主讲理论,企业师傅分组指导实践,组长负责管理,学生完成任务并现场评价;第二学年的技能实战引入企业实际项目,分岗位在学校实训基地或企业现场由师傅指导、教师协助管理完成,并进行考核;第三学年在企业进行岗位体验和轮岗实践,每位师傅带若干徒弟,组成项目小组,真正参与企业的实际造价管理项目,并制定职业规划,选择拓展课程与岗位模块。经过三年校企联合培养,学生既能从事建设工程预结算、招标、投标报价、造价控制、造价审计等工作,又能胜任造价员、招投标代理员、BIM建模员等学徒岗位工作,具备熟练编制建筑/装饰/安装/市政等工程的预、结算、编制招标控制价、投标报价及BIM建模职业能力,以及自主学习能力,在生产、建设、服务、管理第一线的发展型、复合型和创新型的技术技能人才。
4.市政工程技术专业面向企业内部在职员工开展联合招生、联合培养、校企合作、一体化育人,学制3年。本专业主要面向学徒岗位预算员、施工员、市政工程设计等岗位技术技能训练,教学任务由学校教师和企业师傅共同承担,形成双导师制,共同培养发展型、复合型和创新型的技术技能人才。学徒(学生)第一、第二、第三、第四学期学习以学校教师为师资主体,企业师傅为辅,主要学习文化素养课、基础技能课和专业基础课;第五学期,针对企业生产实践中碰到的问题,有针对性进行技能提升和理论学习,系统学习专业核心操作技能和服务技能,提升职业素养和技能水平,考取相关职业资格证书和职业技能等级证书;学徒(学生)第六学期在企业进行岗位培训为主的技能训练,以企业师傅为师资主体,学校教师为辅,在企业强化基础技能,采用在“学中做、做中学”的方式教学,让学徒(学生)在企业真实生产环境中接受企业师傅指导和企业工作环境熏陶,习得中高级职业技能和基本礼仪,养成职业素养。
5.房地产经营与管理专业现代学徒制人才培养实行产教融合、校企合作、工学交替、知行合一、在岗成才。本专业现代学徒制学制2年,培养模式为:0.5+0.5+0.5+0.5教学模式。学徒(学生)第一、第二学期学习以学校教师为师资主体,企业师傅为辅,主要学习文化素养课、基础技能课和专业基础课;第三学期,针对企业生产实践中碰到的问题,有针对性进行技能提升和理论学习,系统学习专业核心操作技能和服务技能,提升职业素养和技能水平,考取相关职业资格证书和职业技能等级证书;学徒(学生)第四学期在企业进行岗位培训为主的技能训练,以企业师傅为师资主体,学校教师为辅,在企业强化基础技能,采用在“学中做、做中学”的方式教学,让学徒(学生)在企业真实生产环境中接受企业师傅指导和企业工作环境熏陶,习得中高级职业技能和基本礼仪,养成职业素养。
6.市场营销专业现代学徒制班采用校企紧密合作、工学交替、知行合一的培养方式。学制为3年,即学徒(学生)前两年重点进行专业理论学习和实践训练,第三年在企业进行实习,实践所学知识,提高实际操作能力。第一学年(2023年9月-2024年7月):以学校教师为主体学习公共基础、专业基础课程为主;另外,由企业专家进校为学生(学徒)讲授啤酒酿造的历史、原料、工艺等相关基础内容。第二学年(2024年9月-2025年7月)则以工学交替方式开展岗位任务模块训练,完成岗位工作任务。在校,以专业教师为主、企业师傅为辅,开展基于销售和运营岗位工作任务的专业知识学习和专业技能训练;在企业,以师带徒和专业教师协助管理的方式进行岗位技能训练,完成岗位工作任务。学生(学徒)考核根据不同时间段由校企联合进行。第三学年(2025年9月—2026年7月):学生(学徒)到企业进行岗位工作实践(实岗锻炼),以企业为主对学生进行培养与考核,学校确定对应的指导教师协助管理。学生(学徒)毕业时考核合格者,取得大专毕业证书和职业资格证书。学校与企业密切合作,共同制定人才培养计划,对学生进行跟踪管理,关注学生的学习情况和实习或就业表现,做好反馈和调整工作。
7.旅游管理专业现代学徒制人才培养坚持产教融合理念,坚持校企双主体育人,实行在岗培养、工学交替培养和理实一体化培养。本专业现代学徒制学制3年。学徒(学生)第一、二学期教学以学校教师为主体,企业师傅为辅助,学习文化素养课、基础技能课和专业基础课;第三、四学期,针对企业生产经营中遇到的问题,有针对性进行技能培养和理论学习,系统学习专业核心技能,考取相关职业资格证书或职业技能等级证书,教学由学校教师和企业师傅共同承担。第五、六学期在企业分别进行岗位综合实践和综合素质培养,以企业师傅为主体,学校教师为辅助。采用“教学做”一体化教学方式,让学徒(学生)在企业真实生产环境中习得扎实职业技能,养成良好职业素养。
8.酒店管理与数字化运营专业现代学徒制人才培养坚持依托酒店行业,坚持校企双主体育人,实行在岗培养、理实一体化培养。本专业现代学徒制学制3年。学徒(学生)第一、二学期教学以学校教师为主体,企业技师为辅助,学习服务礼仪素养课和酒店专业基础课;第三、四学期,针对岗位工作内容和工作要求,有针对性进行技能培养和理论学习,系统学习酒店服务与管理的核心技能,提升职业素养,考取相关职业资格证书或职业技能等级证书,教学由学校教师和企业技师共同承担。第五、六学期分别进行岗位综合实践和酒店职业综合素质培养,以企业师傅为主体,学校教师为辅助。采用“学中做、做中学”的教学方式,让学徒(学生)在企业真实生产环境中习得扎实职业技能,养成良好职业素养。
(三)退役军人现代学徒制专项试点1.我校贯彻落实《广东省教育厅 广东省退役军人事务厅关于开展2023年退役军人现代学徒制专项试点工作的通知》(粤教职函〔2023〕3号)文件要求,充分认识开展专项试点的重要性,提高政治站位,强化思想认识,加强组织领导,协同当地退役军人事务部门,强化协同培养,严格教学管理,确保人才培养质量。
2.退役军人现代学徒制专项试点班学生不得转学,不得转入非试点班,非试点班学生不能转入试点班学习。原则上不得转专业、不得转教学地点。
八、报考流程
时间安排 | 工作内容 |
5月11日至14日 | 考生根据报考流程图在网上报名系统报名及填报志愿。选择“学考+网测”考核方式的考生通过系统自动验证报考资格后缴费、预约观看视频,进行“网测”后填报志愿;选择其他考核方式的考生根据系统指引上传相关证明材料后进行报名及填报志愿,等待系统自动验证或报考院校资格审核 |
5月15日前 | 高职院校通过网上报名系统完成考生资格审核工作并公布获得报考资格的考生名单 |
5月16日前 | 获得报考资格的考生根据院校招生网站公布的招生简章指引缴纳考试费 |
5月17日前 | 高职院校完成线上考场编排并指引考生打印准考证 |
5月20日至21日 | 高职院校组织考核 |
5月24日前 | 高职院校公示考核成绩 |
5月27日前 | 高职院校在网上录取系统提交考核成绩,并提交拟录取方案及录取最低分数线 |
6月1日前 | 省招生办公室通过录取系统审核高职院校提交的拟录取方案 |
6月2日前 | 高职院校完成自主招生录取工作,在本校招生网站上公示经审核通过的录取考生名单。招生院校根据本校招生工作安排另行确定录取通知书发放时间 |
(一)考生在填报志愿前,需认真查阅我校招生网站上公布的招生专业报考要求,无法确认的可向我校咨询并明确。因未认真查阅我校专业报考要求而在填报志愿后无法获得报考资格的,责任由考生自负。经我校确认报考资格后,考生不得更改考核类型及院校、专业志愿。
(二)考生经我校确认报考资格后须按学校要求缴纳考试费,缴纳的考试费概不退费。
十一、联系方式
咨询电话:020-86375471、86375473
咨询QQ群:749177260
微信公众号:关注“广州城市职业学院招生就业”(gcpzj13929)
学校地址:广州市广园中路248号
通信地址:广州市广园中路248号广州城市职业学院招生办公室
邮政编码:510405
联 系 人:魏老师、黄老师、李老师
传 真:020-86375471
电子邮箱:gcpzs@gcp.edu.cn
学校网址:http://www.gcp.edu.cn/
高招云直播
