教育云平台是什么?
对于高中学生而言,云平台就是学生的档案,它记录着学生高中三年以来的所有的奖惩、任职、成绩、社会实践等,是学生综合实力的展现。云平台的综合素质档案,在未来的高考升学中会起到重要作用,尤其是综合评价招生、强基计划招生。

一、在强基计划中的作用
强基计划相关政策文件中提到:考生参加统一高考和高校考核后,高校将考生高考成绩、高校综合考核结果及综合素质评价情况等按比例合成考生综合成绩(其中高考成绩所占比例不得低于 85%),根据考生填报志愿,按综合成绩由高到低顺序录取。
有关高校要认真研究制定高中学生综合素质评价使用办法,并在招生简章中提前向社会公布。从近年情况来看,综合素质评价主要用于强基计划校测的面试环节,作为参考材料使用。
二、在综合评价中的作用
山东省综合评价报名时,山东省教育招生考试院根据考生报名情况,向高校提交综合素质评价档案,同时,该档案在综合评价校测面试环节作为学校考核的重要参考。
三、其他作用
一、是高等学校招生录取的重要参考依据。招生录取时,高等学校应组织
二、是大学录取后的退档条件之一。
三、可否获得高中毕业证的重要依据之一
四、
今年云平台进行改版,不少孩子填写不合格而被要求临时再做补充。为了帮助家长们更好地应对这种情况,我们进行了以下整理和总结:
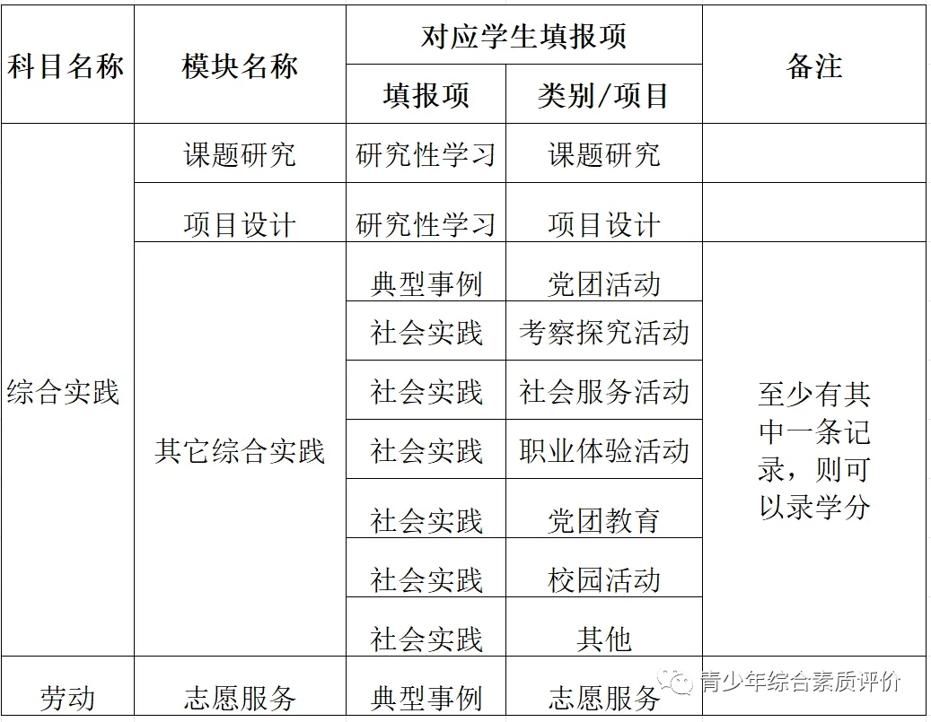
1、课题研究、项目设计、综合实践、志愿服务四个板块,如果任意一项缺少学分,都将拿不到毕业证;
2、典型事例部分党团活动和志愿服务必须填写;
3、研究性学习及创新成果部分课题研究和项目(活动)设计必须填写。
只有学生端填完后,
否则系统会提示:

五、填写步骤
1、登录山东省教育云服务平台
http://www.sdei.edu.cn/wcms/wwwroot/sdedu/index.shtml
(账号是身份证号,密码要自己记清楚哦,忘记密码的可以通过绑定的手机号找回或咨询班主任)

2、点击进入综评系统

3、点击点滴记录可以进行添加
进入“点滴记录”,10项内容中,材料排序高三进行,其他9项都需要学生认真填写。
此处所录内容是学生的个人档案,跟学生一辈子,入党、考研、考公考编都要审查,此处材料万勿造假,材料充实有利于学生以后发展,同时也事关毕业和高考。

任职情况:
在班级、学生会、团委等任职情况如实填写,在本学期有任职又有荣誉证书可以拍照上传,没有证书的可不上传佐证材料,没有任职的学生选择“无”。

奖惩情况:
根据自己获奖情况如实填写,有荣誉证书的选入档案,没有获奖的学生选择“无”。

典型事例:必填项。
活动主题:青年大学习。活动类型:选“党团活动”。开始时间:2023-09-01;结束时间:2024-01-21。活动地点:居家。典型事例描述:根据每周休息时,居家登录网上“青年大学习”进行学习,向团组织靠拢的同时,对于学习内容中介绍的国家历史事件、名牌大学的发展史、团的发展史等内容,让我们掌握了许多国家历史和团的知识,对一些大学的介绍也为自己今后填报大学和专业起到了指导作用!描述内容不统一,根据自己的感悟都可以填写。

研究性学习及创新成果:(参考下面的例子,课题及内容可以自主选择)
类别:
1.课题研究。课题名称:制作葡萄酒。教学班:不选择!否则班主任看不到学生,无法评价!理论学习情况:根据生物学习的发酵理论知识,查询相关资料,有不懂的地方同学相互讨论或问
2.项目(活动)设计。
开展项目设计的前提是有项目可设计,因此所有类型的项目设计的第一步均是选择项目。
a.选择活动项目。社会性活动项目的选择有三个来源。一是从日常生活中选择可以设计的项目。主要目的是针对自己的日常生活做一些总体的、有计划的规划和设计,以提高生活质量。如“我的暑假生活设计”、“压岁钱的使用计划”等。二是模拟社会活动,如模拟某城市规划活动,为某
必要开展的校园活动进行设计,如校园读书节活动设计、校青年志愿者活动设计等。
b.开展相关研究。活动项目选定后,接下来的任务是就与活动项目相关的问题进行广泛的研究。如某楼盘项目
c.制作项目策划书。一份完整的项目策划书主要包括摘要、背景分析、设计目标,设计思路、活动计划(步骤、流程)、参考文献。

日常体育锻炼:必填项。
出勤率:100% ,运动会参与情况、参加一些活动的情况(跑操、乒乓球、拔河、羽毛球、跳绳比赛、趣味运动会等)、体育特长情况可以填写:篮球、排球、足球、短跑、长跑、体育舞蹈等其中 1-2 项特长进行描述填写。

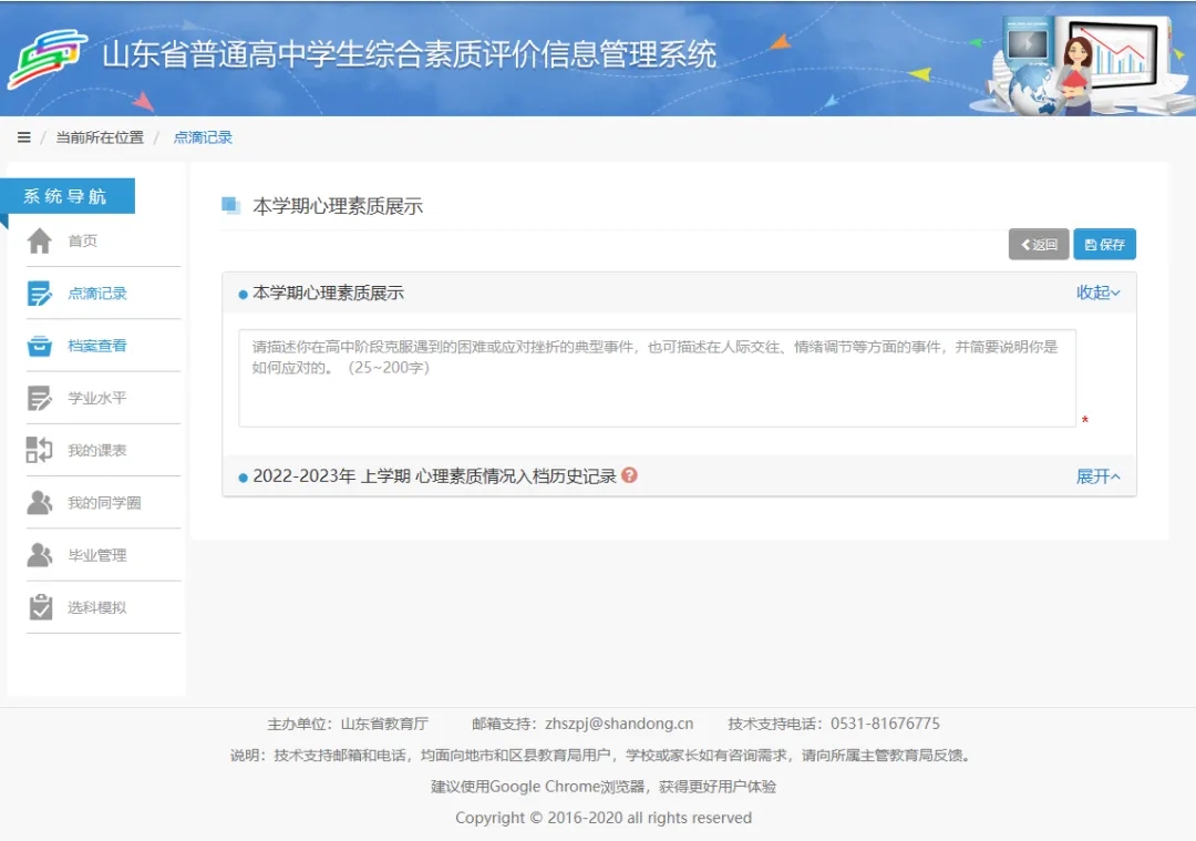
心理素质展示:必填项。
描述你在高中阶段克服遇到的困难或应对挫折的典型事件,也可描述在人际交往、情绪调节等方面的事件,并简要说明你是如何应对的。

艺术素养:必填项。
参加艺术社团、舞蹈、
主要成绩:通过参加社团活动(或

劳动与实践:必填项。(本学期填写至少包括以下两项内容)
1.军训
类别:职业体验活动。实践形式:军训。教学班:不选择,否者班主任看不到学生,无法评价!开始时间:2023-8-xx,结束时间:2023-8-xx。内容:队列队形训练,内务整理,校纪校规学习等根据实际情况填写。承担任务:根据自己军训中具体做的什么进行填写。实践成果:军训的收获、感悟,部分同学获得的军训先进个人。佐证材料:拍照上传军训结业证书。
2.社会实践
类别:其他。实践形式:选
如果你还参加了其他实践活动,可以根据实际情况自行填写。比如你参加了“研学旅行”,可相应选择“考察探究活动”,实践形式填“研学旅行”

陈述报告:必填项。
本学期对自身表现的一个陈述,要求 50-200 字。
总陈述报告高三下学期需填写,其他学期无需填写。

材料排序:没有材料排序的点“无”,有上报材料的根据提示排序
系统本身有提示: 温馨提示:材料排序高三下学期用,其他学期可以不用。






4、点击档案查看可以查看和修改档案


特别说明

1、任职情况:有此项内容的学生需要填写(班委成员 学生会成员 学校团委成员,团体任职等)。没有此项内容的学生填写“无”。
2、奖惩情况:有此项内容的学生需要填写(校级及其以上奖励与惩罚 ),如是艺术类获奖的应填在艺术素养中,这里不必填。通常奖惩情况全部由学生提交,能提供相关证书的最好(把证书拍照后在佐证中提交)。学校以及各级教育主管部门、各级团委以及各级政府部门发的奖状,教育部认可的44类竞赛的获奖证书,例如五大学科奥赛、作文比赛以及外研社杯
特别提醒,未入选教育部白名单的赛事证书千万不要填。
没有此项内容的学生填写“无”。
3、典型事例:指自己思想品德方面的,比如通过某件事自己的思想认识有了一个提高或改变,也可填写党团、社团、公益活动及志愿服务、社区服务等能体现自己思想品德的事例。
4、研究性学习及创新成果:指的是与学生未来所学专业类相匹配和相适应在课题研究和项目设计等。

5、体育锻炼(必填):两个
6、心理素质展示:每个学期要写,200字左右。按表中提示填写。
7、艺术素养:高中阶段取得的校级(含校级)以上主要成绩(作品、成果、荣誉等),有证书的上传佐证材料。
8、社会实践:主要考察学生在职业体验、调查报告或作品。
9、陈述报告(必填,25—200字):每学期只能填写一条陈述报告,陈述报告重在用自己的成长事实,来说明自己的个性、兴趣、特长、发展潜能、生涯规划(愿望),或者说是自己对本学期的一个总结,语言简明扼要。
10、材料排序:最好是到高三下学期再操作这一项。
11、点滴记录中有以上十项内容。每个学期中,只有“任职情况”和“奖惩情况”是有的同学有,有的同学没有(当然是有的填写,没有的填“无”)。其它七项应该都要填写,特别是“陈述报告”和“日常体育锻炼”必须填写。
12、没有做的项要填“无”,不能空。
高招云直播