

2024年8月5日
国际权威学术期刊《自然•通讯》
发表了
杨国栋/郑成超教授团队的
最新研究成果
这是继7月27日
《自然•通讯》发表我校
张修国教授团队研究成果后
时隔8天
再次在国际权威学术期刊上
发表重大

山东农大
“植物逆境求生秘籍”

团队合影
环境一直是影响植物生存的重要因素之一。植物在有利的生长环境下会顺利生长,反之,不利的环境(逆境胁迫)会制约植物的生长,对农业生产也会受到极大的影响。
随着全球气候变化,高温、干旱等极端天气频发且持续时间增长,给植物生存及农业生产带来极大挑战。为了有效应对各种不利的生长环境, 植物进化出了一系列复杂的分子机制, 包括信号转导、转录调控等。
目前认为,1963年发现的植物激素脱落酸(abscisic acid,ABA)是调控植物适应长期不利环境的关键激素,其合成、代谢以及信号转导在植物响应逆境胁迫的生理过程中至关重要。当逆境胁迫(高温、干旱等)来临时,植物会大量合成ABA,同时ABA会与其受体结合完成ABA信号的识别,随后会激活下游的蛋白激酶SnRK2s引起ABA信号的转导,最终提高植物抵抗逆境胁迫的能力。
然而,逆境胁迫往往是长期存在的,ABA如何帮助植物适应长期逆境胁迫的机制却知之甚少。
8月5日,Nature Communications在线发表了来自

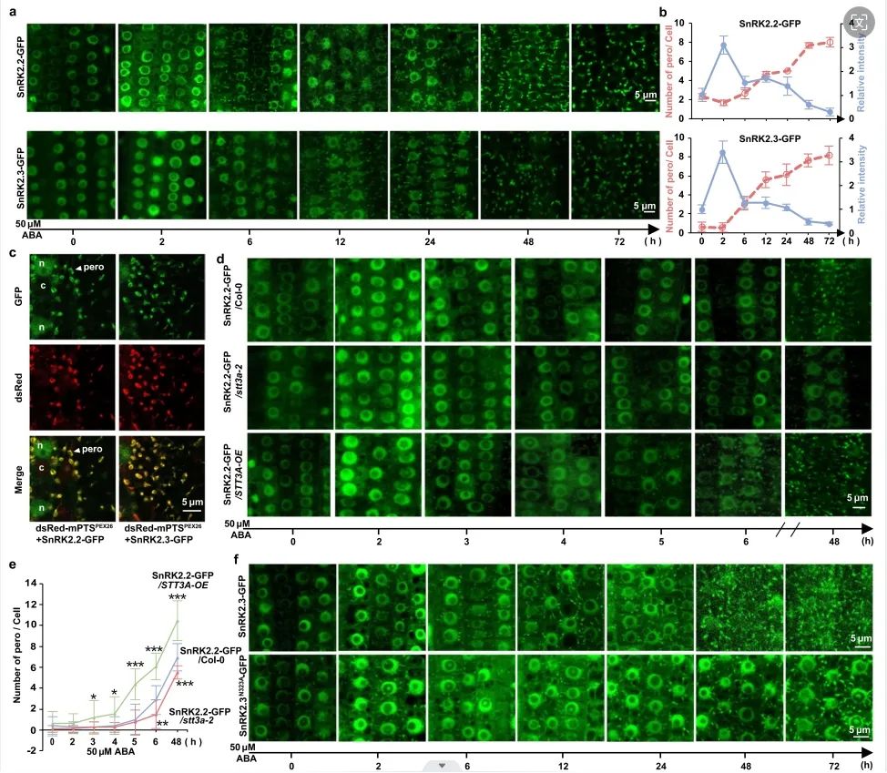
该团队通过突变体筛选发现N-糖基化修饰酶的突变体对外源施加ABA时表现为敏感的表型。同时发现当长期ABA处理时,N-糖基化修饰酶表达量升高。随后通过分子生物学以及细胞生物学等技术,发现延长ABA处理时间,N-糖基化修饰酶可以结合 SnRK2.2/2.3并将其进行N-糖基化修饰。
SnRK2.2/2.3是ABA信号转导途径关键因子,在短期ABA处理时, SnRK2.2/2.3主要定位于细胞核,激活ABA响应基因的表达,快速提高植物的抗逆性。延长ABA处理时间, SnRK2.2/2.3发生N-糖基化修饰,并促使SnRK2.2/2.3逐渐由细胞核定位过渡到过氧化物酶体定位。

众所周知,无论植物、动物,氧化胁迫是逆境造成的一种普遍结果。严重的氧化胁迫会抑制植物生长,细胞最终都要通过适应氧化胁迫,从而达到适应长期逆境胁迫的目的。
目前普遍认为,过氧化物酶体是细胞感应氧化胁迫、调控氧化-还原平衡的关键细胞器,是细胞在胁迫条件下代谢的中心。那么,SnRK2是如何通过过氧化物酶体调控氧化还原平衡呢?
该团队通过生物

该研究论文阐明了ABA如何介导植物与环境信号由相识(短期应激响应)到相知(长期适应)过程中的分子调控机制。证明了ABA诱导SnRK2定位于过氧化物酶体,启动过氧化物酶体代谢以维持细胞氧化还原状态的动态平衡,促进植物适应长期胁迫。过氧化物酶体SnRK2的发现,为ABA信号转导新机制的挖掘、植物适应长期胁迫的分子机制的深入解析、以及作物抗逆性遗传改良提供了新思路。
论文链接:https://doi.org/10.1038/s41467-024-50720-3
往期推荐
点击下方图片即可阅读全文



来源:党委宣传部(新闻中心) 生科学院
作者:赵伟烨

登高必自
-山东农大融媒体中心出品-原创文章转载请联系后台微信号:sdauxcb新浪微博:@


高招云直播