
亲爱的2024级本科新生:
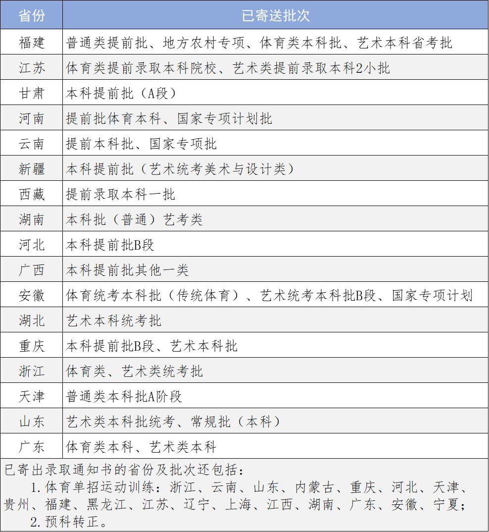
福建师范大学2024年第二批996名本科新生的录取通知书已于7月28日正式寄出!根据录取进度安排,其他省份批次也将于近日陆续发出,请同学们及时查询录取通知书邮寄EMS单号,跟踪物流状态。首批及第二批录取通知书邮寄省份及录取类型如下:
温馨提示
1.由于录取批次和录取省份不同,录取通知书的寄出时间也相应会有差异,招生录取工作人员将根据录取进度陆续寄出。请各位新生耐心等待,及时关注招生与考试办公室官方微信公众号的后续公告。
2.目前我校仅提供招办官网、微信公众号、招生小程序3种录取邮件查询方式,未委托任何第三方链接查询,请考生注意辨识。
3.每位已录取新生均设有录取ID号,与新生投档批次顺序有关,该ID号仅用于编制录取通知书制作、整理、邮寄等顺序,可通过下文“录取邮件查询方式”查询,非本人学号、宿舍号等。
4.考生请勿将证件号、考生号等个人信息泄露,以防个人利益受损。
5.我校不接受电话咨询录取通知书邮寄情况,请考生根据以上方式查询。
录取邮件查询方式
01学校招生办官方网站查询1.浏览器搜索“福建师范大学招生与考试办公室”官网。
网址:https://zsb.fjnu.edu.cn/2.点击“常用查询”栏目中的“录取邮件查询”。
3.输入“考生号”和“姓名”,即可查询录取结果及本人录取通知书的邮寄单号。录取ID号在20240001-20242472的同学,已可查询本人录取通知书的EMS快递单号,并可在EMS官网上查询到相应物流信息。其他同学的EMS单号及物流信息将在录取通知书寄出后陆续更新。

注:各省份中的各批次的录取时间不同,请各位考生耐心等待网站的最新信息。
02学校招办官方微信公众号查询1.微信搜索公众号“福建师范大学本科招生”并关注。2.点击公众号底部功能栏“知福师”栏目——进入“录取查询”。
3.输入“考生号”和“姓名”,即可查询录取结果及本人录取通知书的邮寄单号。录取ID号在20240001-20242472的同学,已可查询本人录取通知书的EMS快递单号,并可在EMS官网上查询到相应物流信息。其他同学的EMS单号及物流信息将在录取通知书寄出后陆续更新。03学校本科招生小程序查询搜索“福建师范大学本科招生”小程序,点击主页中的“录取查询”即可查询录取结果及本人录取通知书的邮寄单号。录取ID号在20240001-20242472的同学,已可查询本人录取通知书的EMS快递单号,并可在EMS官网上查询到相应物流信息。其他同学的EMS单号及物流信息预计在近期录取通知书寄出后陆续更新。

亲爱的同学们第一批、第二批录取通知书已寄出!值此欢欣鼓舞之际想必大家也有很多关于福建师范大学的疑问欢迎扫码加入师大招考办官方迎新QQ群让我们来为大家一一解答从生活到学习方方面面、点点滴滴的问题
①群群号:984870678
②群群号:984886775END

推荐阅读

点击查看:福建师范大学2024年本科录取通知书发布

@2024级本科新生,快来晒出你的专属“福盒”开箱视频吧!出品:福建师范大学招生与考试办公室制作:本科招生新媒体运营中心编辑:杨书凝
校对:马倩雯
责编:张旗(师)审核:李溢明(师)