2021 年南京工业大学-爱尔兰都柏林理工大学合作办学招生简章
一、办学宗旨
贯彻执行高等教育国际化发展战略,与国外知名院校合作,采取“双校园、双学位”模式,积极引进国外优质教育资源,包括优秀的师资、专业课程、教学方法、先进的教学理念与管理经验,整合中外合作高校优质的教育资源,实现强强联合,培养具有国际视野和跨文化交流能力的高素质、复合型、创新型国际化人才。
二、合作高校简介
1.南京工业大学简介
南京工业大学具有百年办学历史,是首批入选国家“高等学校创新能力提升计划”(2011 计划)的 14 所高校之一,是江苏高水平大学建设全国百强省属高校、江苏省重点建设高校。学校设有 11 个学部,28 个学院,各类学生 3.5 万余人。学校设有博士后科研流动站 7个,一级学科博士学位授予点 6 个、自主设置二级学科博士学位授予点 10 个,一级学科硕士学位授予点 22 个、二级学科硕士学位授予点8 个、自主设置二级学科硕士学位授予点 20 个,专业学位授权点 16个,本科专业 91 个,跨工、理、管、经、文、法、医、艺、教 9 个学科门类。教育部学位与研究生教育发展中心全国第四轮学科评估中我校化学工程与技术学科获得 A 等级(全国前 2%~5%),材料科学与工程、安全科学与工程学科获得 B+等级(全国前 10%~20%),其中化学工程与技术、材料科学与工程位列全省第一。学校在 2021 年5 月 ESI 全球综合排名中位列中国内地高校第 55 位。学校现有教职工 3000 余人,拥有高级职称人员 1400 余人,其中中国科学院院士 3人、中国工程院院士 6 人。学校 23 个工科专业通过工程教育专业认证或住建部专业评估,进入全球工程教育“第一方阵”。学校注重拔尖创新人才培养,建设书院制“2011 学院”,与中科院相关院所共建“英才班”。学校实施全球拓展战略,成为首批通过来华留学认证的 22 所高校之一;与 20 个国家和地区的百余所海外大学和科研机构建立了合作关系。学校与法国勃艮第大学合作举办机器视觉“1+2”硕士研究生教育中外合作办学项目;与爱尔兰都柏林理工大学合作举办机械工程、制药工程、电子信息工程以及土木工程等 4 个“3+1”本科教育中外合作办学项目,其中机械工程、制药工程项目入选江苏高校中外合作办学高水平示范性建设工程项目;与澳大利亚昆士兰大学合作举办电气工程及其自动化、数据科学与大数据技术“2+2”本科联合培养项目,与澳大利亚麦考瑞大学合作举办会计学“2+2”本科联合培养项目,与美国东华盛顿大学合作举办计算机科学与技术、金融学“1+2+1”本科联合培养项目;与英国剑桥大学、德国亚琛工业大学、美国加州大学戴维斯分校、英国卡迪夫大学、澳大利亚新南威尔士大学等知名高校开展学生交流项目;现有来自 10 多个国家的数十名外籍专家和世界各国的海外留学生 600 余人。
2.外方高校简介
爱尔兰都柏林理工大学位于爱尔兰首都都柏林,是爱尔兰境内第一所国立综合型理工类大学,也是爱尔兰目前规模最大的高等教育机构,约 28000 名在校生及 3000 多名教职员工,拥有学士、硕士和博士学位证书颁发权,办学质量得到世界各国高度认可。
三、招生计划

注:省外招生计划:山东、安徽、福建:每省每专业 3 人。最终以江苏省考试院 公布为准。
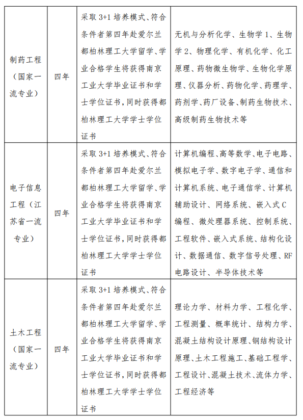
四、招生专业介绍


五、毕业生申请世界名校研究生录取情况
自2012 年起,历届出国毕业生成功申请国外高校研究生比例均在70%左右,其中 90%以上的学生被世界排名前 200 位高校录取。近年来共计 900 多名学生成功申请到牛津大学、剑桥大学、伦敦大学学院、帝国理工学院等世界排名前 100 位高校攻读研究生。


六、咨询方式
南京工业大学官网:www.njtech.edu.cn
南京工业大学本科生招生网:http://zhaosheng.njtech.edu.cn/index/index.html
学校招办咨询电话:025-58139090
南京工业大学海外教育学院网址:http://oec.njtech.edu.cn
学院咨询电话:025-58139813、58139159