

2022
招生季



2022
SUMMER

1
中外合作办学项目简介

赴国外合作高校学习的学生,满足国外合作高校的学位规定,可获得国外高校颁发的学位证书;学生凭国外合作高校颁发的学位证书和成绩单,可回国申请
2
外方合作院校及专业简介
✦1. 德国北黑森应用技术大学✦


北黑森应用技术大学是我国教育部认可的德国私立高校,建于1994年,总校是位于德国法兰克福市附近的巴特-苏登-阿兰多夫,在柏林、汉堡、慕尼黑等城市还设有10多个分校,共有在校生7000人左右,有180位专业应用性强的

我校与北黑森应用技术大学合作举办的
项目特色
1)学生出国率高。历年来平均每届出国率达60%左右。
2)在德毕业生优秀比例高。毕业生中不乏总成绩获得Sehr Gut和Gut的优秀毕业生;
3)学生海外深造率高。已有毕业生456人,其中138人在德国柏林工业大学、德累斯顿工业大学、斯图加特大学、埃尔朗根-纽伦堡大学、莱布尼兹-汉诺威大学等著名高校读研;另有21人在
4)毕业生就业质量高。往届毕业生中留德学生已有人取得德国长期居留资格;回国就业的毕业生大多数在长三角
✦2.德国米特韦达应用科技大学✦

德国米特韦达应用技术大学是我国教育部认可的德国公立高校。该校始建于1867年,迄今已有150余年历史,曾经是德国工程师的教育中心,现在是一所现代化的以工科著名的高等学府。位于德国萨克森州中部米特韦达市,地处德累斯顿,莱比锡和开姆尼茨三大城市之间。从德国首都柏林乘坐火车可直达米特韦达市,约2个小时车程。米特韦达应用技术大学现设有6大院系:信息科技与电子科技学院,机械制造和
与我校合作的专业属于

我校与米特韦达应用科技大学合作举办的
项目特色
赴德学生毕业优秀率高。截至2021年底,获得德方学位证书学生总计136人,其中成绩特优(Sehr Gut)和优秀(Gut等级)的优秀率达到54%。学生海外深造率高。近年赴德方向毕业生中,读研总数104人,毕业生读研率达到76%。以2017级为例,2022年上半年有5名同学毕业,其中3人录取慕尼黑工业大学硕士项目(世界排名50),2人录取卡尔斯鲁厄理
✦3.英国利物浦约翰摩尔大学✦

英国利物浦约翰摩尔大学(LJMU)是我国教育部认可的英国研究型公立大学。该校创办于1823年,学校位于英国利物浦市中心区域,距离利物浦著名景点,如中央图书馆和沃克艺术画廊,仅有数步之遥。在2020年THE世界大学排名与U.S. News世界大学排名中,LJMU均位列世界401-500位,其电子电气工程专业列全英国排名第31位。现有来自全世界100多个国家的24,000名在校生和2,500名教职工,学校共设有5个学部、19个学院,超过300项本科生、研究生及博士生学位课程,许多专业在英国名列前茅,在英国教育委员会的教学质量评估(QAA)中被评为“全优”。

我校与利物浦约翰摩尔大学合作举办的

3
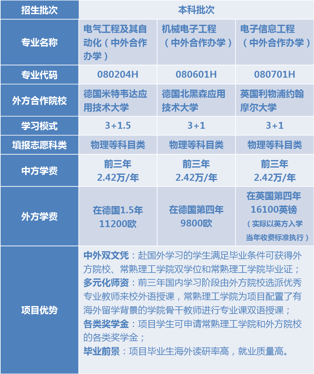
中外合作办学项目信息一览表

联系我们
咨询电话:0512-52251169
中外合作办学监管工作信息平台:
http://www.crs.jsj.edu.cn/aproval/getbyarea/5


长按关注哦~
Start from CIT,you can go anywhere.
高招云直播