一、学校简介
学校位于武汉市黄家湖大学城,校园环境优美,教学生活设施先进,占地82.7万㎡,校舍32.9万㎡。学校设有11院1部,以新工科、经济、管理为主,文、法、艺等多学科协调发展。学校为社会输送了6万余名优秀人才,校友邓丽被评为“全国就业创业先进个人”,受到习近平总书记等党和国家领导人接见;校友魏凡战斗在抗疫一线,先进事迹受到国务院副总理孙春兰点赞;就业率多年超过95%,近30%的毕业生就职于世界500强企业和国内大型企事业单位。
二、艺术与设计学院简介
学院现有专任
三、专业介绍
(一)
培养目标:1、培养环节推行“课程企业化管理”“作业市场化检验”的“项目制”课堂创新教学方法,落实“作业、作品、
核心课程:数码插画、界面设计、非线性
就业方向:文化传媒集团、
专业特色:本专业是以数字设计产业飞速发展为背景产生的交叉性综合设计专业,教学过程中强化实践应用和项目成果的转化,以数字设计艺术能力的培养和数字
(二)
培养目标:1、培养具备基础认知能力、设计创变思维和国际化视野,掌握不同学科之间的自主学习和综合运用能力。2、掌握转形态的设计方法,具备科技与设计结合的转形态能力、创意编程能力、设计表达实现能力、商业
核心课程:形态认知、形态语意、创意编程、智能硬件、设计协同等。
就业方向:在空间
专业特色:推行“转形态”设计教育体系,注重学科交叉、
(三)
培养目标:1、具备一定的
核心课程:芭蕾基训、中国舞、现代流行舞、舞蹈教学法、剧目排练等。
就业方向:中小学、幼儿园、事业单位、社会舞蹈
专业特色:培养传统
四、拟招生计划

注:招生计划以教育部最终下达
五、报考条件
(一)符合教育部及生源省份规定的2021年艺术类考生报名条件。
(二)考生须掌握或具备
(三)生源省级统考涵盖的专业,要求考生必须参加专业统考且成绩合格方能报考我校艺术类校考。
(四)校考省份兼招文科艺术生、理科艺术生,高考改革省份不分艺术文理考生。
六、考试方式
根据《教育部办公厅做好2021年普通高校部分特殊类型招生工作的通知》文件精神和常态化新冠肺炎疫情防控工作要求,我校2021年艺术类校考采用“小艺帮”APP平台,远程在线面试和录制视频考试方式开展校考工作。
七、报名方式
考生可登录“小艺帮”官网 (https://www.xiaoyibang.com/)或根据手机系统类别下载“小艺帮”APP(详见附件:小艺帮助手用户操作手册)。按要求完成注册和身份认证,考试前考生须在线签订考试诚信承诺书后,方可报考我校相关专业和参加考试。
正式考试前可进行考前练习和模拟考试,考前练习不限时间、不限次数,也不需要提交录制视频。模拟考试除题目外,其他流程与正式考试完全一致。
八、报名费用
报名费200元/人/专业,初复试一并进行,每个学生最多可兼报两个专业。报名缴费成功后我校不再办理退考、退费等相关事宜,请广大考生确认无误后再进行报名确认和在线缴费。
九、报名时间
即日起至2021年2月21日17:00
十、考试时间
考试时间及安排敬请关注我校招生信息网(http://zjb.wtbu.edu.cn/)
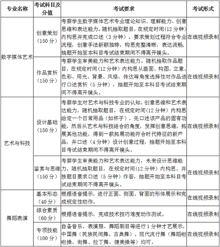
十一、考试内容

十二、考试提示
(一)请考生在参加考试前详细阅读“小艺帮APP”内的考生须知、考察内容、拍摄要求等注意事项。
(二)正式考试前,请考生在“小艺帮”平台务必进行考前练习和模拟考试,提前熟悉各科目考试流程及相关要求,并确保手机能够正常运行小艺帮APP。
(三)我校从未委托任何中介组织和个人从事招生活动,考生及家长谨防上当受骗。
十三、成绩公布
根据与各省招考机构沟通的情况择时发布,暂定2021年4月下旬通过学校招生信息网(http://zjb.wtbu.edu.cn/)发布校考成绩。成绩公示无误后,按招生计划数1:4划定专业合格分数线,不再另行发放成绩单和专业合格证。
十四、录取规则
(一)凡报考我校的考生,须参加普通高等学校招生全国统一考试并填报高考志愿。
(二)专业成绩使用统(联)考成绩的省份,认可生源省份投档规则,在投档生源范围内按照专业统(联)考成绩排序择优录取。如果投档成绩是综合分,则按综合分排序择优录取。考生专业成绩(或投档综合分)相同时,按文化成绩、语文、数学、外语顺序排序录取。
(三)我校组织校考的省份,考生校考专业成绩合格,高考文化成绩达到相应录取批次控制线,按校考专业成绩从高到低择优录取;如校考专业成绩相同,则按文化成绩从高到低择优录取,如文化成绩总分相同,则按照语文、数学、外语依次单科成绩从高到低择优录取。
(四)如果生源省份(高考改革省份)对录取规则有其他特殊要求,按生源省份招生政策规定执行。
十五、违规处理
学校对在艺术类校考过程中违规的考生,按照《国
十六、监督方式
学校设立校考监察组参与考试全过程,并向社会公布监督举报电话和责任人。评委及工作人员在工作中如出现违规违纪行为,按照教育部发布的《国
监督电话:027-88147120
十七、联系方式
学校地址:湖北省武汉市洪山区黄家湖西路3号(黄家湖大学城)
学校网址: https://www.wtbu.edu.cn/
邮政编码:430065
联系电话:027—8814722788147355
传真:027—88147075
咨询Q Q群号:255411836(武汉工商统招咨询三群)
小艺帮技术服务电话:4001668807
小艺帮技术咨询QQ号:800180626
电子邮箱:3094953440@qq.com
其他咨询方式:


十八、附则
学校以往有关艺术类校考招生工作的要求、规定如与本简章相冲突,以本简章为准;本简章若有与国家有关政策不一致之处,以国家和上级有关政策为准。本简章由
2021年1月26日
附件下载:
小艺帮助手用户操作手册20210125114829847.docx
高招云直播