无机非金属材料工程、复合材料与工程、高分子材料与工程均为材料类专业,但不同专业之间又有差别。下表为各个专业的专业简介。
表1 无机非金属材料工程、复合材料与工程、高分子材料与工程专业简介

数据来源:优志愿
1.无机非金属材料工程、高分子材料与工程专业招生人数逐年增长
无机非金属材料工程、高分子材料与工程专业招生人数逐年增长,2023年高分子材料与工程专业普通本科批招生人数达11000人,较2021年增加1981人。
高分子材料与工程专业招生人数较多,复合材料与工程专业招生人数相对较少。2023年复合材料与工程专业招生1700多人。
图1 高等学校2021-2023年招生人数
无机非金属材料工程、复合材料与工程、高分子材料与工程

数据来源:高等院校2021-2023年招生信息
注:仅含普通本科批数据
2.高分子材料与工程专业易度排名前10均为985院校
青岛科技大学、东华大学、天津工业大学、南京工业大学、中北大学、华北理工大学、河南工业大学、武汉理工大学、华东理工大学9所院校无机非金属材料工程、复合材料与工程、高分子材料与工程3个专业均在普通批招生。下表展示了各专业易度排名TOP10院校,其他院校名单详见优志愿-易度排名。
表2 各专业易度排名TOP10院校

数据来源:易度排名
注:易度排名仅对普通批招生院校排名,不考虑试验班、中外合作、专项计划等。
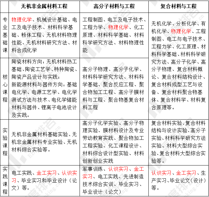
3.虽同为材料类专业,但课程设置差异较大
相同专业不同学校之间课程设置大同小异,以天津工业大学为例,探究无机非金属材料工程、复合材料与工程、高分子材料与工程专业课程设置之间的差异。虽同为材料类专业,但研究方向不同,课程设置差异较大。
表3 无机非金属材料工程、复合材料与工程、高分子材料与工程课程设置

信息来源:天津工业大学材料科学与工程学院专业简介
4.复合材料与工程、高分子材料与工程就业方向相似度较高
无机非金属材料工程可在新能源、半导体等行业就业。复合材料与工程、高分子材料与工程就业方向相似度较高,均可在石油化工、航空航天、军工等方向就业。
高分子材料指相对分子质量较大的化合物,可分为塑料、橡胶、纤维三大类应用非常广泛。复合材料指多种物质组合而成的材料,克服单一材料的弱点,复合材料具有重量轻、强度高、弹性优良、耐腐蚀等优点。
表4 无机非金属材料工程、复合材料与工程、高分子材料与工程就业方向

信息来源:第三方
5.材料类专业毕业生就业情况有所好转
从下表数据来看,无机非金属材料工程、复合材料与工程、高分子材料与工程专业近些年毕业生就业情况有所好转,2023年就业率基本超过学校本科就业率平均值。合肥工业大学无机非金属材料工程专业2023年就业率高达97.3%。
表5 各专业部分院校近3年本科就业率情况

数据来源:各院校2021-2023年就业质量报告
6.思考
被称为四大天坑的材料类专业真的会一直是坑吗?近些年新能源行业爆火,新能源汽车的销量更是一路飙升;国际局势风云变化,我国在芯片问题上面临很多卡脖子问题,材料作为芯片产业的旁支也尤为重要……从表5的就业率来看,无机非金属材料工程、复合材料与工程等专业就业率在慢慢变好,2023年多数学校的材料类就业率在平均线以上。国家的富强离不开“生化环材”的强有力支撑,期待这些专业被时代重视起来!
特别声明:本文为易度排名原创作品。未经著作权人授权,禁止转载和使用,否则将承担法律责任。