您当前的浏览器版本过低,请您升级浏览器
为了更好的使用优志愿产品,点击下载

谷歌浏览器

360极速浏览器

360安全浏览器

QQ浏览器

火狐浏览器

全国服务热线:400-181-5008
祝广大考生金榜题名
开通VIP

收藏

分享

【专业介绍】医疗器械维护与管理

| 来源:重庆健康职业学院 1167

一、专业概述

专业名称:医疗器械维护与管理

专业代码:490213

招收对象:普通高中、“三校生"

专业层次:全日制普通大专

培养目标:本专业培养理想信念坚定,德、智、体、美、劳全面发展,具有一定的科学文化水平,良好的人文素养、职业道德和创新意识,精益求精的工匠精神,较强的就业能力和可持续发展的能力,掌握本专业知识技术技能,面向医疗仪器设备及器械制造行业的医学设备管理工程技术人员、医疗器械装配工等职业群,能够从事医疗器械产品质量检验、医疗器械生产质量管理、医疗器械注册、医疗器械维护等工作。

二、行业现状分析

医疗器械与药品一样,是医生诊断和治疗疾病的重要手段.我国的医疗器械发展经历了从无到有,从小到大的发展过程,产品种类也从当初单一的常规器械日益多样,但是同发达国家相比,我国医疗器械技术含量不高,国产医疗器械大部分属于中低端产品,因技术不足,稳定性欠佳等问题而无望涉足高端产品领域.随着全球经济一体化的进程,中国医疗器械的发展势必与国外市场接轨与看齐。

市场规模

随着生活水平的提高和医疗条件的改善,我国居民平均寿命明显提高,人口老龄化趋势日益加剧。老龄化的不断加剧会导致生活自理能力缺失的失能老人群体持续扩大,日常专业康复的需求量大且功能要求越来越高,使得老年人群体对于中医康复、疼痛康复、骨科康复、心肺康复等康复医疗服务需求进一步增长。据资料显示,2021年我国65岁及以上人口达20056万人,占我国总人口的14.2%。

发展背景

近年来,在国家政策支持、人口老龄化进程的加快、慢性病患者数量逐年增加、“多孩”政策放开后产妇数量增加及其他因素的推动下,我国康复医疗器械行业取得了较快发展。据资料显示,2021年我国康复医疗器械行业市场规模为450.3亿元,同比增长17.6%。预计到2023年行业规模将增长至615.7亿元。

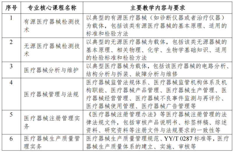
三、核心课程介绍

四、知识与能力

1.掌握必备的思想政治理论、科学文化基础知识和中华优秀传统文化知识

2.熟悉与本专业相关的法律法规以及环境保护、安全消防等知识

3.掌握人体解剖、临床概论等医学基础知识

4.掌握电工、电子技术的基本理论和知识

5.掌握医疗器械的质量检测知识

6.掌握医疗器械的维护知识

7.掌握医疗器械生产质量管理规范与质量管理体系的知识

8.掌握医疗器械注册管理的知识

五、能获得哪些技能

1.具有探究学习、终身学习、分析问题和解决问题的能力;

2.具有良好的语言、文字表达能力和沟通能力;

3.具有典型医疗器械维护与故障排查的能力;

4.能够根据国家标准、行业标准及产品技术要求进行医疗器械电 路分析、结构分析与拆装、故障分析与维修;

5.能够依据标准对有源、无源医疗器械产品进行质量检验、分析

6.具有审核医疗器械产品注册相关资料与法规一致性的能力;

7.具有对医疗器械生产企业的质量管理体系进行审核的能力;

六、课程体系介绍

课程体系

医疗器械维护与管理专业课程共设计了5个模块:公共必修课、公共选修课、专业基础课、专业核心课、专业拓展课

七、职业面向

八、校内外实训教室

专业教室

配备黑板、多媒体计算机、投影设备、音响设备、WiFi 环境,并具有网络安全防护措施。安装了应急照明装置并保持良好状态,符合紧急疏散要求、标志明显、保持逃生通道畅通无阻。

人体结构实训室

主要设备:数字解剖教师机、数字解剖学生机、人体全身模型、人体全身骨骼模型、人体全身肌肉模型、头颅骨模型、大脑模型、脊柱模型、各类关节模型与解剖图谱、脑模型、内脏模型、耳模型、脊柱模型、心脏模型等人体结构模型。

电子电工技术实训室

主要设备:信号发生器、示波器、万用电表、维修电工实训网孔板及配套仪器、电子技术实验箱等仪器设备

医疗器械维护实训室

主要设备:信号发生器、示波器、万用电表、医用电子仪器维护实验箱等仪器

校外实训条件

实训基地

具有稳定的校外实习单位20余家,能提供医疗器械生产、安装调试、质量检测、运行维护、产品销售及售后服务、技术管理等相关实习岗位,能涵盖当前医疗器械产业发展的主流技术,可接纳一定规模的学生实习;能够配备相应数量的指导教师对学生实习进行指导和管理;有保证实习生日常工作、学习、生活的规章制度,有安全保险保障

九、专升本介绍

专升本

通俗来讲就是,就是大三最后一学期,参加重庆市统一组织的专升本考试,升入对接的本科院校,继续学习两年,可获得全日制本科学历,“专升本”与参加高考直接考上本科,待遇相同。

专衔本

专科衔接本科(简称专衔本)是重庆市自学考试委员会举办的一种全新自学考试模式,旨在充分利用高校优势资源,让专科学生在修学专科的同时,从大二开始加修同类本科专业课程,其中7-9门课程即统考课程由重庆市自考委统一命题组织考试阅卷。通俗来讲,就是自考本科,通过学位英语,一样可以拿到学士学位。

评论
说点什么吧
发布

手机扫一扫下载APP

400-181-5008

优志愿将竭力为您提供帮助

(免长话费 )

教APP备3100148号