

1
学校概况
GENERAL INTRODUCTION

渝北校区办公楼
学校拥有一支德才兼备、教学精湛、结构合理的高素质专业化

綦江校区教学大楼
学校坚持立德树人的根本任务,致力于培养“通外语、精专业、重实践”的开放型、复合型、应用型人才,不断加强和改进学生
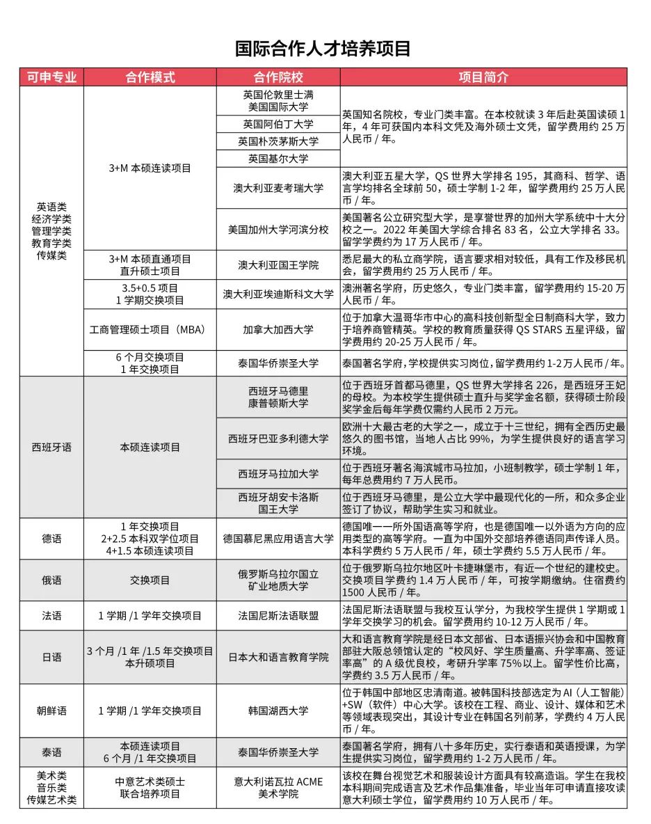
学校坚持国际化办学理念,不断拓展国际化办学渠道。目前,学校与英国、美国、加拿大、德国、法国、日本、西班牙、澳大利亚、泰国等国家的40余所高等院校建立了国际合作关系,开设了本硕连读、双学位、交换生、国际班等留学项目,充分体现了学校“外语+”的办学特色和国际化办学的优势。
学校秉承“厚德、博学、求是、致远”的校训,坚持育人为本,走质量立校、特色兴校、创新发展之路;以本科教育为主体、多层次多学科协调发展;培养“通外语、精专业、重实践”的应用型人才,为国家的经济建设和社会发展服务。
2
选择学校的N个理由
ADVANTAGES OF CHOOSING CIFS
外语优势突出
——外语类人才的摇篮

部分外教合影
学校以外语类专业为优势,办学特色鲜明,开设
独特的人才培养模式
——让每一个学生都有出彩的机会

人才培养基地共建签约
学校创新“外语+”人才培养模式,形成了外语类专业“外语+专业+技能”和非外语类专业“专业+外语+技能”的特色培养模式,大力培养“通外语、精专业、重实践”的开放型、复合型、应用型专业人才。
活跃的学生社团
——你的大学生活一定很精彩

社团文化艺术节
学校成立了众多的学生社团,涵盖了
完善的奖助学体系
——保障你的学业全程无忧

新生奖学金颁奖
学校建立多元化的“奖、助、勤、减、免”学生资助政策体系,不让一个学生因家庭经济困难而失学。学校设有:国家奖学金、国家励志奖学金、国家助学金、
形式多样的国际合作
——助你圆“出国留学梦”

本硕连读国际班开班合影
学校坚持国际化办学特色,充分利用海外优质教育资源,与美国、英国、加拿大、法国、德国、澳大利亚、西班牙、意大利、日本、泰国等国家的40余所著名高校建立了联合培养人才模式,开展了本科双学位、本硕连读、短期进修等形式多样的出国留学项目及海外实习项目。
高质量的就业保障
——为你提供理想的就业去向

毕业生就业双选活动
学校以促进毕业生充分就业、高质量就业为目标,建立了完善的就业服务体系,极力引导大学生创新创业,努力开拓境外就业市场,2022届毕业生考取研究生171人,其中近五十名毕业生考取国际知名大学和国内一流高校。
优越的地理位置
——重庆市主城区让你拥有更好的资源和机遇

学校参加第58·59届中国高等教育博览会
学校现有渝北和綦江两个校区,其中渝北校区坐落在国家级开发开放新区——两江新区,紧邻重庆两路寸滩保税港区、临空国际
优美的校园环境
——“花园式校园”突显环境育人

樱花时节
学校校园环境幽美,景色怡人。渝北校区有碧绿宜人的恋湖、诗情画意的康桥、独具魅力的音乐广场;綦江校区有万株樱花、千株芙蓉、成片格桑花,满树烂漫,如云似霞,是学生学习、生活的美好家园。
3
招生章程
ADMISSION INSTRUCTION
一
学校基本情况
主管部门:重庆市教育委员会
学校地址:重庆市渝北区回兴街道龙石路18号
(渝北校区 邮编401120)
重庆市綦江区文龙街道学府路1号
(綦江校区 邮编401420)
学校网址:www.cqifs.edu.cn
联系电话:(023)88791222/88791333/
67138899/67138000(传真)
院校代码:13588
办学层次:本科
办学性质:全日制民办普通高等学校
二
报考要求
1. 外语语种要求:报考
2. 录取体检标准:以教育部、卫生部和中国残疾人联合会制定的《普通高等学校招生体检工作指导意见》为依据,报考外语专业要求发音、听力无障碍。
三
录取原则
1. 学校在录取过程中实施阳光工程,严格执行教育部及有关省(自治区、直辖市)的规定,贯彻公平竞争、公正选拔、公开透明的原则,德智体美劳全面考核、择优进行录取。
2. 考生的录取专业按投档分数优先原则,根据考生的专业志愿从高分到低分录取,若出现专业志愿和分数相同的情况,依次参照外语、语文的成绩从高到低择优录取。如该专业录取不满额,则从填有愿意服从专业调配志愿的考生中择优录取。
3. 录取时不设专业志愿间级差分。
4. 各专业均不限制男女生比例。
5.
6. 重庆市外艺术类考生录取规则按照当地招考部门规定执行。
7. 对符合国家及所在省(自治区、直辖市)规定的加分和降分条件的考生,学校予以认可。
8. 根据教育部相关政策,学校预留本科招生计划40名,主要用于调节生源地线上生源不平衡问题。
四
收费及退费标准
2023年新生收费学校严格按照重庆市发改委批准的收费标准执行。
普通本科:
艺术本科:
住宿费:
6人间2600元/年/生,4人间3900元/年/生。
退 费:
按渝价〔2005〕487号规定执行。

綦江校区樱花大道
4
答考生问
QUESTIONS&ANSWERS

綦江校区体育馆
问
贵校何种性质?
答
学校是经教育部批准设立的纳入国家普通高等教育招生计划、具有学士学位授予权的全日制普通本科高等学校,纳入国家计划内招生。
问
贵校地理位置和校园环境如何?
答
学校现有两个校区,其中渝北校区地处重庆两江新区,毗邻江北国际机场、重庆北站,通过迎宾大道和城市快速干道与市中心连接,学校附近有轨道交通9号线、10号线和多条公交线路,交通十分便捷;綦江校区坐落在重庆市一小时经济圈之南大门——綦江区文龙街道东部新城,环境优美、文化底蕴浓厚。我校按高标准建造,校园幽美,清静雅致,后勤服务完备先进,为师生提供一流的教学条件和舒适的环境。
问
贵校生活条件如何?
答
学校环境清幽,空气清新。学校食堂菜品丰富、满足不同口味。学生宿舍设施完善,配有洗衣房,冷暖空调、热水器、高速宽带网。我校拥有标准运动场、室内体育馆,若干篮球场、网球场、羽毛球场、乒乓球室、形体房。图书馆藏书丰富、功能齐全,为学生学习、生活和成长成才创造了良好的环境和条件。
问
贵校大类招生政策如何?
答
学校2023年
问
2023级新生入读哪个校区?
答
学校 2023 级国际传媒学院、
问
贵校设置有哪些奖学金?对家庭困难学生资助政策有哪些?
答
学校奖学金设置有:国家奖学金(8000元/生/年)、国家励志奖学金(5000元/生/年)、
对家庭困难学生的资助政策有7大类:国家助学金(2500-4500元/生/年);生源地助学贷款(每生每年最高可享受12000元/生/年);勤工助学岗位补贴(12-15元/小时);应征入伍、退役复学学生可申请学费补偿代偿(12000元/生/年);退役学生国家助学金(3300元/生/年);特别困难学生还可申请临时困难补助和通过“绿色通道”入学;烈士子女、孤儿、残疾学生及残疾人子女,难以维持基本学习和生活费用的考生可申请学费减免。
问
贵校毕业生就业情况如何?
答
学校建校二十二年来,已累计为社会输送了5万余名毕业生。毕业生就业质量不断攀升,境外就业已经成为学校毕业生就业的亮点,赴海外继续攻读研究生及就业人数逐年递增。我校深入推动产教融合、校企合作,与企业共建“众创空间”“双创工作站”,学校毕业生去向落实率位于重庆市本科高校前列。2021年学校荣获重庆市普通高校毕业生就业创业工作成绩突出集体。
问
贵校学生出国留学途径有哪些?
答
学校坚持国际化办学思路,整合海外优质教育资源,目前学校已经与美国、英国、加拿大、法国、德国、澳大利亚、西班牙、意大利、日本、泰国等国家的40余所高等院校建立了合作关系。我校有多个国际合作交流项目,每一个专业均有对应的留学通道,所有学生均可选择本科双学位、3+M本硕连读、国际班、交换生、寒暑假短期留学等多种方式出国留学。
★
5
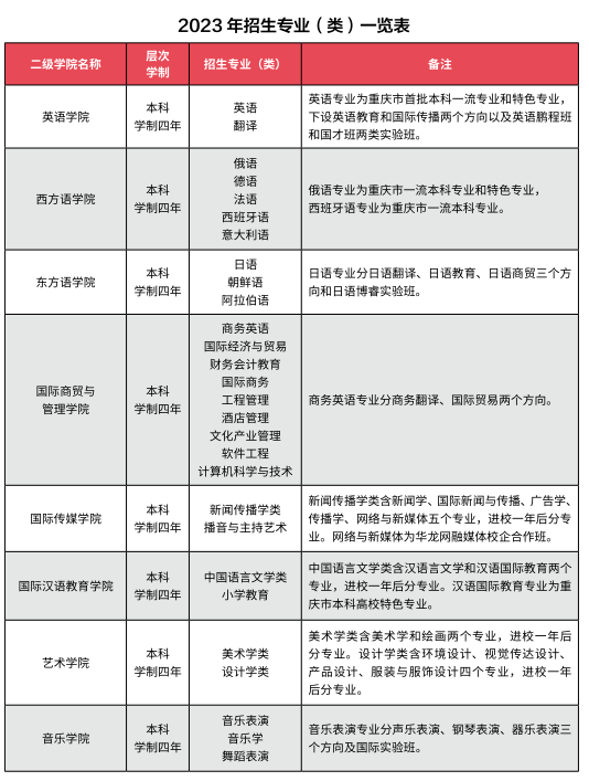
招生专业(类)一览表
AN OVERVIEW OF ADMISSIONS

点击图片可放大
6
校园环境
CAMPUS ENVIRONMENT

渝北校区艺术楼

渝北校区音乐广场

渝北校区恋湖康桥

綦江校区樱花大道

綦江校区图书馆

綦江校区 mini 巴士
7
师资力量
FACULTY

学校坚持人才强校战略,着力加强师资队伍建设,培育弘扬高尚师德师风,师资队伍整体实力不断增强。
近年来,学校引才育才成效显著。专任

近年来,

8
产教融合
INTEGRATION OF
EDUCATION & PRODUCTION


学校领导赴华龙网集团考察交流

学校与重庆广电数字传媒公司共建人才基地
9
考研升学及出国留学
POSTGRADUATE ENTRANCE
EXAMINATION & STUDY ABROAD

点击图片可放大
10
境外就业
OVERSEAS EMPLOYMENT
学校开通了“就业信息网”“就业一站式服务平台”“招生就业处微信公众号”“QQ群”等。全力拓宽就业渠道,确保毕业生就业工作稳步有序进行。
学校大力拓展境外就业市场。目前,学校已与美国、英国、法国、德国、澳大利亚、西班牙、日本、韩国等40余所大学建立了校际合作关系。近年来,出国留学、实习、就业学生达1000余人,境外就业已成为学校毕业生就业的一大亮点。
建校以来,学校已累计为社会输送了5万余名毕业生,实现了高质量就业,深受社会的好评。
境外就业学生(部分)

母晨恺
2022 届毕业生
现任中国水利水电第十四工程局有限公司
陈俊豪
2022 届毕业生
现任特变电工股份有限公司国际


丁洁
2022届毕业生
现任中铁二十三局集团有限公司海外分公司综合部职员
何鑫唯微
2022 届毕业生
现任玛哈沙拉坎大学孔子学院的呵叻府


周雨轩
2022 届毕业生
现任 Kamphaeng School
颜玉梅
2022 届毕业生
现任玛哈沙拉坎大学孔子学院


吴宁宁
2021届毕业生
现任新加坡Wang Learning Centre
廖 珂
2019 届毕业生
现任厦门十强企业盛屯矿业集团福分有限公司非洲项目部行政人事主管


柯俊西
2019 届毕业生
现任卡塔尔航空公司机场免税店店长
孙志聪
2019 届毕业生
现任迪拜新锐旅行社社长

11
国际合作
INTERNATIONAL COOPERATION

学生在日本大阪留学合影

学校始终将国际化视为核心发展战略,鼓励青年学子放眼世界,开拓视野,在多元文化环境中砥砺成长。近年来,学校聚焦国际化办学,积极开展国(境)内外交流与合作,与英国、美国、澳大利亚、加拿大、法国、德国、意大利、西班牙、日本、泰国等15个国家的40余所高等院校建立了校际合作关系,开设了本科双学位、3+M 本硕连读、本硕联合培养、国际班、交换生、寒暑假短期访学、实习实训等多渠道、多种类的国际联合培养项目。学校依托语言优势,致力于构建“外语+专业”“外语+技能”“外语+国际化”等多元人才培养新模式,努力搭建师生对外交流平台,为学生提供外语进修与出国学习的深造机会。同时,学校携手海外合作院校,鼓励学生出国留学,为学生提供国际项目奖学金、免费交换项目等支持。

学生赴欧洲游学写生

英国伦敦里士满美国国际大学

点击图片可放大
12
校园文化
CAMPUS CULTURE
学校秉承“厚德、博学、求是、致远”的校训,弘扬中华传统美德,构建和谐、健康、向上的校风和学风,做品格高尚、博闻强识且有所作为的“重外人”。学校现有7大学生组织,主要涵盖


七大学生组织会标

学校军政教导大队参与植树节活动
学校学生活动取得了丰硕的成果。2022年团属活动共获得国家级奖项15项,省部级奖项219项,其中暑期“三下乡”社会实践活动,斩获团中央“镜头中的三下乡”等国家级奖项14项,省部级奖项6项,并入选“第八届全国大学生暑期实践调研报告100强”;“互联网+”、挑战杯等创新创业竞赛,斩获省部级及以上奖75项;同时校内开展“两红两优”校级五四表彰、2022“重外五四好青年”表彰等团学评优表彰活动,共评选出优秀集体及个人364个。

学校男足在运动会中荣获冠军

学生参加健美操比赛
2022年内开展包括“三下乡”“智博会志愿者”“扬帆计划”“献血活动”等各类志愿服务活动共计28项,参与学生4400余人,累计服务时长近万小时。2022年共计70名重外学子被西部计划志愿者项目录取,奔赴西部,为祖国的建设贡献青春力量。学校积极开展和举办各类文化知识竞赛、名师或专家讲座、学术沙龙、艺术展览、演奏会、观影沙龙等活动,多次举行“
“三下乡”社会实践活动

“团团带你接力跑”活动

社团文化艺术展演
13
SCHOOL OF ENGLISH STUDIES

学生会合照


学生参加

师生共同参加党史学习教育活动

学生和外教交流

点击图片可放大
14
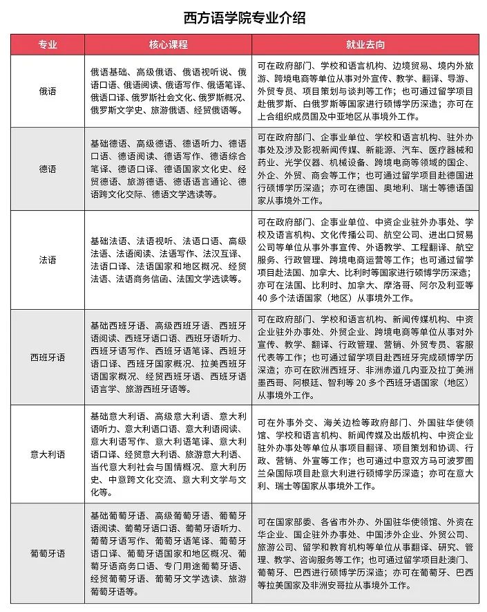
西方语学院
SCHOOL OF WESTERN STUDIES

学校赴上海合作组织国家多功能经贸平台调研
西方语学院是学校重要的外语小语种教学单位。开设

学院师资力量雄厚,涵盖了学科专家、教授、市级教学名师、教育部院校评估专家、各语种语言等级考试认证考官,并常年聘有多名外籍
学院秉承“外语+专业”的办学理念,致力于服务地方经济发展,与多国使领馆、上海合作组织国家多功能经贸平台、中拉文化交流中心、中外企业协会和商会建立紧密的合作关系。通过重庆市公安局

学院与成渝 RCEP 跨境
学院凸显国际化办学特色,与德、法、西、俄、意、葡十几所知名大学建立了校际交流与合作关系。通过研学、1年交换、2+2本科双学位、3+1+2本硕连读等项目,为学生赴欧洲国家深造搭建平台,600多名学生实现了在海外留学、读研或就业的理想。

点击图片可放大
15
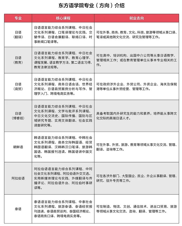
东方语学院
SCHOOL OF ASIAN STUDIES

中泰韩美食交流会
东方语学院是学校最早成立的院系,开设
近年来,学院立足服务“一带一路”倡议,深入推进以“外语+”人才培养模式为牵引的教学改革,学科专业蓬勃发展,师资队伍提档升级,国际化步伐逐年加快,人才培养精英辈出,是西南
学院师资力量雄厚,年龄结构合理。所有专职

学院创新“外语+”人才培养模式,形成了“外语+专业+技能”的特色培养模式,大力培养“通外语、精专业、重实践”的开放型、复合型、应用型涉外人才。设置博睿实验班、词源订单班、小森订单班和“校地国际化”产业学院,开展“3+1”“3.5+0.5”“2+2”等国际合作项目和校企联合培养项目,不断提升国际化人才培养的水平和服务地方经济发展的能力,是小语种人才成长、成才、放飞梦想的摇篮。

产教融合实习基地签约仪式

点击图片可放大
16
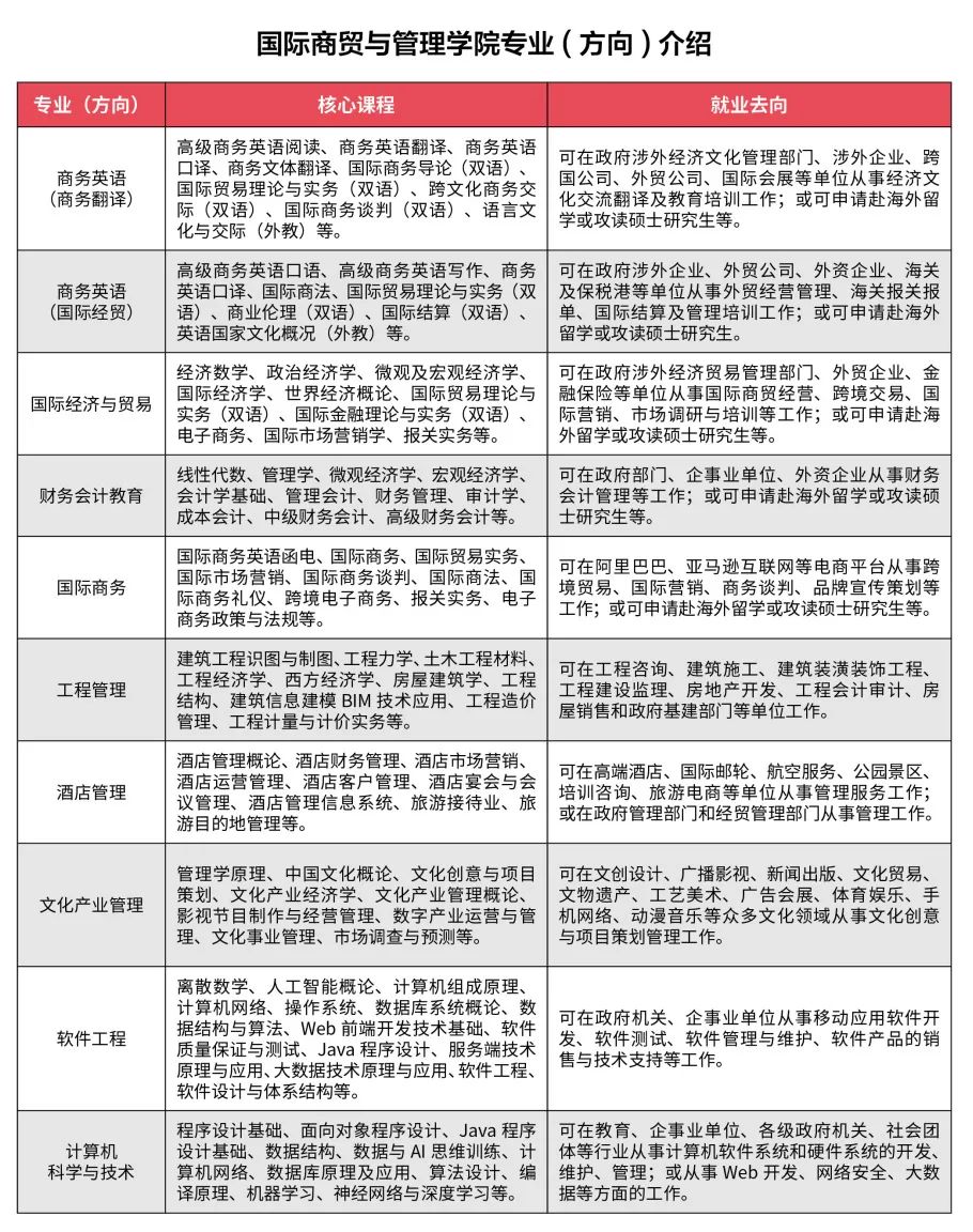
国际商贸与
SCHOOL OF INTERNATIONAL
BUSINESS & MANAGEMENT

学生赴校企合作企业访学
国际商贸与

师生在商业精英挑战赛中分获“特等奖”“一等奖”
学院师资力量雄厚,博士、硕士
学院以“突出新商科、新工科专业特色,强化应用型专业建设”为指导,培养适应区域经济社会发展所需要的高素质专业技术技能型人才。学院拥有多个产教融合基地和众创空间,新职业
学院师生近五年获得国家级竞赛及荣誉表彰340余人次,省部级竞赛及荣誉表彰420余人次。在全国大学生“商业精英挑战赛”“新零售创业大赛”“数字建筑创新应用大赛”等国家级比赛中成绩突出。

实训课堂
学生赴企业实习实训
学院与30多家国内外大型企业合作,给学生提供高质量的就业机会,与企业合作开展专业实操技能

点击图片可放大
17
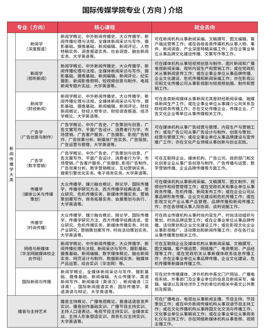
国际传媒学院
SCHOOL OF
INTERNATIONALMEDIA

学院与綦江融媒体中心“校地合作”签约仪式
国际传媒学院组建于2018年,是学校建设多学科外国语学院重点发展的二级学院之一。开设有

学生在重庆国际传播中心实训
学院以“传媒+外语”为特色,以“开放、融合、协同、实践”为理念,以产教融合为驱动,以国际传播为亮点,培养“人文素养、新闻知识、全媒能力、国际传播”的开放型、复合型、应用型、全媒型传媒人才。近五年,学生在全国大学生

学生开展直播助农活动
学院不断创新人才培养模式,走差异化竞争之路,与华龙网共建华龙融媒体产业学院,开设

点击图片可放大
18
国际汉语
SCHOOL OF INTERNATIONAL
CHINESE LANGUAGE EDUCATION

学生在“首届重庆市国际
国际汉语

学院师资力量较雄厚,队伍规模持续充实,专业结构持续向好,学缘结构持续改善。专任
学院积极探索人才培养模式改革,

学生专业知识硬,外语能力强,综合素质高,在全国
创意写作班
在专业基本素养培养基础上,重点突出创意素养的全面提升。培养深谙创新、创意思维,熟悉主要创作理论,了解国内外创意写作发展实践,系统掌握相关创意方法,适应时代需求的应用型人才。
国学经典班
在专业基本素养培养基础上,重点突出国学素养的全面提升。培养深谙国学思维,熟悉主要国学典籍,系统掌握古代汉语与文献学相关知识,深悟中国文化精神及其当代意义,适应时代需求的复合型人才。

泰国学生来校交流学习

学生活动合照

点击图片可放大
19
SCHOOL OF ARTS

学院与意大利米兰诺瓦拉 ACME
学院教学设备齐全,目前已建立了现代设计中心和艺术创作中心。中心下辖服装工作室、制版工作室、陶艺工作室、模型制作工作室、电脑设计工作室、油画创作

学生校园写生
目前学院由著名画家、国务院特殊津贴专家、国家二级教授张春新担任名誉院长;王刚教授主持学院的教学与

张春新教授关于北碚山火英雄事迹的组画
学院

服装设计课堂教学
学院
学院将一如既往的坚持党的领导,扎根

点击图片可放大
20
SCHOOL OF MUSIC

学院师资力量雄厚,高中级职称和硕士以上学位
学院拥有市级一流课程《合唱与指挥》以及1个校级

学生在川渝“校园之春”歌手大赛中获奖
近年来,师生荣获100余项省部级及以上专业比赛奖项。学院合唱团多次受邀参加省部级乃至全国大型专业演出,均取得良好口碑。青年

学生参加第十届重庆市乡村艺术节比赛
学院依托学校外语专业优势,实施国际化办学战略,目前已与英国阿伯丁大学、英国伦敦里士满美国国际大学达成“3+1”“3+2”本硕连读以及意大利米兰威尔第

学生合唱团参加四川嘉陵江艺术节

点击图片可放大

排版、初审|肖畅 张悦悦
二审|郭秋
终审|曹瑜
资料来源|招生就业处
点击图片阅读原文
高招云直播


