

新
生
锦
囊
秋风送,新人至
告别炎热的暑期
我们即将迎来崭新的开学时刻
怎么从飞机场、火车站到学校?
如何办理入校手续?
大学生活是怎么样的?
校园美食有哪些?
……
速速收下小宣为你定制的专属锦囊
走遍重人科校园不在话下!

报到秘籍篇✦
到
校
路
线
图

hi!
CQRKers
⭐⭐⭐自驾前往学校的小伙伴请注意,报到期间车辆进校即停即走避免校内交通拥堵!!!报
到
流
程
图



详细请扫描二维码查看电子版
2023级新生入学指南


校园宿舍篇✦

1
上床下桌四人间


02
上床下桌六人间


03
上下床六人间
学校分为三大学生社区,分别是智园、慧园、庠园。
智园:共11栋宿舍楼
慧园:共5栋宿舍楼
庠园:共7栋宿舍楼
Tips:宿舍均设有洗衣房、空调、独立卫生洗浴间,宿舍楼栋内还设有自习室、舞蹈锻炼室等(新生报到后寝室分配由学校统一分配)

校园食堂篇✦

智园食堂

(智园一食堂)


(智园二食堂)

庠园食堂



慧园食堂


各个园区的食堂
主打一个恩格尔系数拉满
横扫饥饿,做回自己
唯有美食与爱不可辜负
食堂有着众多窗口
各式各样的美味美食等你来尝~


校园建筑篇
点击转换图片▼

(行知楼)
行知楼,学长学姐们也称它为“帝国大厦”,是我校的标志性建筑之一,里面包括了校史馆、模拟法庭、图书馆等。
点击转换图片▼

(怀璞亭)
怀璞亭位于第一运动场上方,是个纳凉休息的好地方,在空闲的午后,来怀璞亭小坐片刻,眺望远方,感受美好校园生活。
点击转换图片▼

(行政中心)
行政中心作为学校标志性建筑之一,坐落于智园通往慧园的道路旁,它像一位威严的长者默默注视着来来往往的学子。
点击转换图片▼

(富学楼图书馆)
富学楼图书馆位于庠园片区,是校内建设时间最长、面积最大、藏书最丰富的图书馆,意为“富于诗书,学海无涯”。这座图书馆不仅收藏了海量图书,还藏着人科学子夜以继日的埋头苦干和辛苦耕耘。充沛的阳光透过玻璃不遗余力地洒进图书馆,跳跃在翻动的书页间,悄然溜走时已沾染上阵阵书香。
你的大学须知!✦
大学是我们人生中非常重要的阶段,对于即将踏入大学校园的学弟学妹们,相信你们对学习生活有着许多疑问,以下是我们为你们准备的答疑tips。
1
✦
学分综测是什么?
学分
01
学分
学分是计算学生学习量的基本单位,学生应达到毕业应修课程和学分最低要求,作为学生毕业和获得学位的主要标准。毕业应修课程和学分要求由专业培养方案确定。学生须修满培养方案规定的各类课程和学分才能毕业。一门课程的学分越多,表示该课的成绩对于总成绩的响越大,建议同学们一定要重视哦!
综合素质测评
02
1.测评对象
测评对象为我校在籍的全日制本、专科学生。
2.学生综合素质构成
学生的综合素质包括德育素质、智育素质、体育素质和拓展性素质四个部分。
3.综合素质测评结果的运用
综合素质测评结果作为学生评优评奖、推荐就业和推优入党的重要依据。综合素质测评表装入本人档案。
2
✦
如何转专业?
相信有学弟学妹在填报志愿的时候,对专业填报不了解,想着通过“转专业”来改变,学校通常在大一下开学和大二上开学时有转专业的机会,想要转专业的你需要了解相关文件规定:
了解学校转专业相关文件规定:
根据校教务处发布关于各二级学院转专业工作方案相关文件查询转专业专业的接受名额及条件
提交转专业申请书至辅导员处
在学校统一安排下跟班试听转入
专业课程和面试、笔试
在
查询转专业公示情况
3
✦
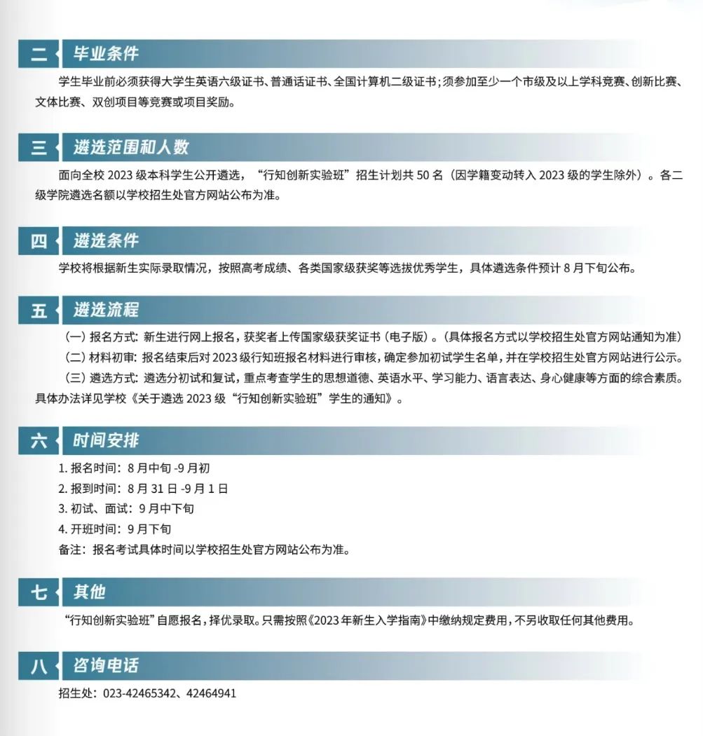
什么是行知班?


实用网站✦
教务系统
(选修选修课、查课表、查成绩)👇http:/jwxt.cqrk.edu.cn:18080
远程资源访问系统
(从此登陆进入教务系统)👇https://webvpn.cqrk.edu.cn:8480/
奥兰系统👇
https://rkxg.4481.webvpn.cqrk.edu.cn:8480/login.aspx
心理健康平台
(每月需完成心理测评)👇https://rkxl.webvpn.cqrk.edu.cn:8480/user/login.do
心中有光的人
眼里也会有光
从这里开始做一场灿烂盛大的梦吧
十年寒窗苦读,终得梅花扑鼻香
你们卸下高考的重任
扛起追逐理想的大旗
回首过去,展望未来
不论何时
奋斗依旧是最有意义的答案
青春正当时,灿烂的人生刚刚开始
祝你们在这段最纯粹的日子里奋勇向前
创造属于自己的辉煌
最后请持续关注“迎新特辑”专栏
解锁🔓更多人科趣味!
如果你有其他想要了解的信息
可在官微后台咨询或推文下方留言
小宣会尽快整理回答哦!
党委宣传部、网络工作部(新媒体中心)
来源:知行创网络工作室
校对:雷蕊伊 黄海波
审核:刘影
高招云直播