
根据《教育部办公厅关于做好2022年普通高等学校专升本考试招生工作的通知》(教学厅〔2021〕8号)和《甘肃省普通高等学校高职(专科)升本科考试招生工作方案(试行)》(甘教发函〔2021〕46号)有关要求,为做好2022年我省普通高校高职(专科)升本科考试招生工作,特制定本实施方案。
一、招生对象
(一)按国家计划招收的、具有甘肃省普通高校学籍的应届高职(专科)毕业生。
(二)在甘肃省应征入伍并有退役证的省内外普通高职(专科)学历应往届退役大学生士兵。
二、报名条件
(一)符合下列条件的人员,可以申请报名
1.遵守中华人民共和国宪法和
2.思想品德良好,身心健康。
(二)下列人员不得报名
1.因违反国
2.因触犯刑法已被有关部门采取强制措施或正在服刑者;
3.思想政治品德考核不合格者。
三、招录方式
从2022年起,甘肃省普通高校高职(专科)升本科实行专业类报考。招生录取实行免试入学和统一考试两种方式。
(一)免试生招录按照《2022年甘肃省普通高校高职(专科)升本科免试生招生工作实施方案》(甘招委发〔2022〕1号)执行。
(二)全省普通高校高职(专科)升本科统一考试内容包括文化素质和专业基础两部分,采取平行志愿招录方式。
1.文化素质。主要
2.专业基础。主要
四、统一考试网上报名流程
2022年甘肃省普通高校高职(专科)升本科统一考试招生工作继续实行网上报名。符合报考条件的考生均须在规定时间内完成报名工作。
(一)网上报名时间:2022年3月22日8:00至26日18:00。网上报名开始后,考生登录甘肃省教育考试院官网(https://www.ganseea.cn/),点击“普通专升本专栏”进入网上报名页面,根据提示进行注册报名、上传照片、网上缴费。报名时间截止后不再安排补报。
(二)考生上传照片要求:本人正面免冠彩色头像,头部占照片尺寸的2/3,背景颜色为白色,宽高应小于240×320(像素),且高不得小于宽,文件大小不得超过30K。
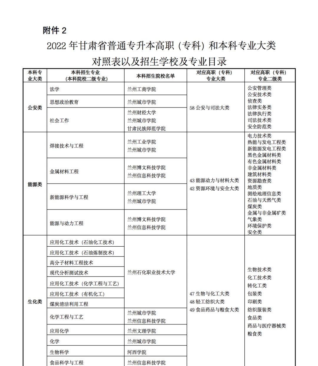
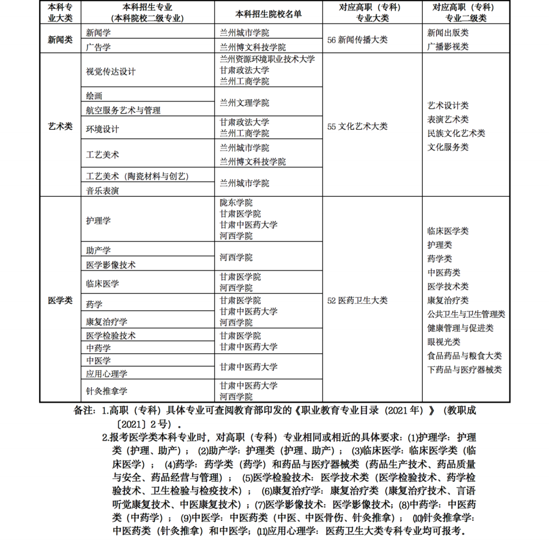
(三)按照高职(专科)专业二级类(除医药卫生类)与普通本科、职业本科招生二级专业相同或相近对应的原则进行报名,在同一专业大类内可以跨二级专业报考。
高职(专科)阶段所学专业对应大类为“
(四)免试未被录取或放弃免试资格的考生,可参加普通专升本统一考试。省外院校应往届毕业及省内院校往届毕业退役大学生士兵网上报名时须选定考区参加考试。
(五)考生在网上报名时应仔细填写信息,认真核对,确认无误后进行下一步操作,确保信息真实有效,所填信息有误造成的一切后果由考生本人自行承担。
五、统一考试资格审核
资格审核时间:2022年3月22日8:00至28日18:00。
(一)省内应届毕业生(含建档立卡贫困户考生及退役大学生士兵)报考资格审核由生源院校负责。网上报名完成后,下载并打印《2022年甘肃省普通高校高职(专科)升本科统一考试招生报名表》(一式三份)交由生源院校有关部门进行报考资格审核(含思想政治品德考核)。录取工作结束后,由生源院校统一向录取院校提供相关审核材料。
(二)免试生招生未被录取或放弃免试生资格的省外院校应往届毕业及省内院校往届毕业的退役大学生士兵,参加普通专升本统一考试的,其报考资格审核由省教育考试院负责。符合报考条件的退役大学生士兵网上报名完成后,下载并打印《2022年甘肃省普通高校高职(专科)升本科统一考试招生报名表》(一式三份),经由省或市(州)、县(区)有关退役军人事务部门签署审核意见(含思想政治品德考核)并盖章后,携带本人二代居民身份证、普通高职(专科)毕业学历证书、退役证原件及复印件到省教育考试院职业教育招生处审核确认信息。省外院校应届毕业生须提供毕业院校出具的学历证明。
(三)考生资格审核不通过视为报名无效。
(四)按照“谁审核谁负责”的原则,资格审核部门要本着对考生负责的态度,认真审核考生资格。
六、思想政治品德考核
(一)思想政治品德考核主要是考核考生本人的现实表现。
生源院校应对考生的政治态度、思想品德等在《2022年甘肃省普通高校高职(专科)升本科统一考试招生报名表》上做出全面鉴定,并对其真实性负责。对受过刑事处罚、
退役大学生士兵的思想政治品德考核意见由有关退役军人事务部门签署。
(二)考生有下列情形之一且未能提供对错误的认识及改正错误的现实表现等证明材料的,应认定为思想政治品德考核不合格。
1.有反对宪法所确定的基本原则的言行或参加邪教组织,情节严重的;
2.触犯刑法、
七、体检
(一)普通高校高职(专科)升本科招生考生身体健康状况检查标准,按教育部、原卫生部、中国残疾人联合会颁布的《普通高等学校招生体检工作指导意见》和
(二)各招生院校要会同当地卫生健康部门做好体检工作。具体体检工作由各招生院校根据考生录取后实际情况确定。
(三)考生的体检须在指定的二级甲等以上医院或相应的医疗单位进行,主检医师应由具有副主任医师以上职称、责任心强的医生担任,应对考生身体健康状况作出相应的、规范准确的体检结论,并对其真实性负责。非指定的医疗机构为考生出具的体检结论无效。
八、统一考试
(一)考试科目与计分办法。考试科目分为文化素质和专业基础。文化素质考试科目:计算机、
(二)考试大纲。省教育考试院负责统一公布文化素质和专业基础考试大纲。
(三)命题制卷。省教育考试院负责统一命题和制卷工作。
(四)考试时间。全省统一考试时间为2022年4月23日至24日。具体考试时间与考试科目安排如下(北京时间):

(五)考点设置。考点设在高职(专科)院校所在市(州)。考试由各市(州)教育考试招生机构按有关规定组织实施,省教育考试院监督管理。
(六)考生报考资格审核通过后,在规定时间内登录报名系统打印准考证。准考证打印时间:2022年4月21日8:00至24日18:00。
九、评卷
试卷评阅工作在省高等学校招生委员会统一领导下,由省教育考试院负责组织。评卷工作遵循“坚持标准,公正准确,给分有理,扣分有据”的原则,严格执行参考答案和评分标准(细则),采取有效措施,组织好评卷、复核、登分、统计以及试卷保管等各环节工作。各学科组要加强复查,严格控制评分误差,确保评卷质量。
十、招生计划
我省2022年普通高校高职(专科)升本科招生计划以省教育厅下达的计划为准。招生院校根据省教育厅下达的招生计划,通过省教育考试院官网(https://www.ganseea.cn/)“普通专升本专栏”平台填报招生专业目录。院校填报招生专业目录分两个批次进行,第一个批次:建档立卡贫困户考生招生专业目录;第二个批次:普通考生招生专业目录。每个批次招生专业必须按照省教育厅规定的专业大类选择,且在招生简章中明确公布免试生专业能力
十一、统一考试志愿填报
评卷工作结束后,根据考生成绩及招生计划数划定各本科专业大类招生录取最低控制分数线,同时公布考生考试成绩和各本科专业大类最低控制分数线,公布时间5月上旬。考生登录省教育考试院官网(https://www.ganseea.cn),点击“考生查询”进入成绩查询页面,选择“2022年普通专升本考生成绩查询”查询考试成绩。
填报志愿时间:2022年5月6日8:00至7日18:00,填报网址:https://zsbwb.ganseea.cn ,考生须按照报考时选定的本科专业大类填报志愿,即参加考试所考本科专业大类科目对应院校及专业填报。跨专业大类填报的志愿视为无效。填报志愿分两个批次:
(一)第一批次:建档立卡贫困户志愿。经毕业院校审核,确定为建档立卡贫困户的考生方可填报,其他考生填报本批次志愿无效。考生一次最多可报6所院校,每所院校最多可报2个专业。
(二)第二批次:普通考生志愿。符合条件的考生均可填报,建档立卡贫困户考生在第一批次志愿中未被录取,第二批次志愿有效。考生一次最多可报6所院校,每所院校最多可报2个专业。
(三)考生须在规定的时间内填报志愿,过期一律不再补报。
十二、统一考试录取工作
录取工作在省高等学校招生委员会的统一领导下,由省教育考试院和各招生院校组织实施。录取工作实行“学校负责、省教育考试院监督”的录取体制。
(一)建档立卡贫困户考生录取。建档立卡贫困户考生如被建档立卡户志愿录取,普通招生类志愿自动失效。未被本批次志愿录取,普通考生批次志愿有效。
(二)投档原则。免试生根据招生院校公布的专业能力
(三)投档成绩排序方法。由考生文化素质及专业基础成绩之和组成排序成绩,分数由高到低排序。当排序成绩相同时,按考生专业基础、计算机及
(四)首轮录取工作于5月11日完成。
(五)征集志愿录取
首轮未完成招生计划的院校实行征集志愿,未被录取的考生可参加征集志愿,考生于5月11日18:00通过省教育考试院网站查询首轮录取结果。考生可登录省教育考试院官网(https://www.ganseea.cn),点击“考生查询”,进入查询页面选择“2022年普通专升本考生录取查询”。征集志愿时间:5月12日8:00至18:00,征集志愿网址:https://zsbwb.ganseea.cn/。征集志愿填报规则与首轮填报志愿相同,征集志愿录取可根据招生计划及考生报考情况适当降分,最低可在最低控制分数线下20分以内(含20分)投档录取。
十三、收费标准及经费保障
依据《关于大中专招生报名考试费等收费标准的批复》(甘发改收费〔2010〕1519号)执行,实行网上报名缴费。考生报名时须缴纳考试费和电子档案制作费,收费标准为每生每科报名考试费25元。普通专升本统一考试按报考3科收取,免试生参加招生院校组织的专业能力
按照《省财政厅关于对调整省教育考试院学历考试收费分成的复函》(甘财教〔2016〕58号),普通专升本统一考试电子档案制作费分成标准为省级10元/生、市(州)20元/生;报名考试费分成标准为省级10元/科、市(州)15元/科。
免试生报考收费标准及分成按照《《2022年甘肃省普通高校高职(专科)升本科免试生招生工作实施方案》(甘招委发〔2022〕1号)》执行。
十四、工作要求
(一)严格落实疫情防控措施。各有关部门要根据教育部和国家卫生健康委印发的《新冠肺炎疫情防控常态化下国
(二)积极做好考试招生宣传。各生源院校和招生院校要高度重视普通高校高职(专科)升本科考试招生工作,积极主动广泛宣传各项政策规定,动员符合条件的考生踊跃报考。
(三)确保考试招生公平公正。要采取有效措施,严把考生资格审查关。各地组考部门要认真扎实做好考试组织管理工作,严肃考风考纪,狠抓安全保密,确保录取公平公正。对考试招生工作中弄虚作假、徇私舞弊、失职渎职等行为要进行严肃的责任追究,按照有关规定从严处理,切实维护广大考生的切身利益,确保2022年我省普通高校高职(专科)升本科考试招生各项工作圆满完成。
十五、其他事项
(一)已录取的考生在本科高校入学报到前未取得高职(专科)毕业证书或受到处分的,取消其录取资格。
(二)未尽事宜及未明事项按照《甘肃省普通高等学校高职(专科)升本科考试招生工作方案(试行)》(甘教发函〔2021〕46号)和《2022年甘肃省普通高校高职(专科)升本科免试生招生工作实施方案》(甘招委发〔2022〕1号)执行。
附件:1. 2022年甘肃省普通高校高职(专科)升本科统一考试招生工作进程表
2.2022年甘肃省普通专升本高职(专科)和本科专业大类对照表以及招生学校及专业目录
3.2022年甘肃省普通高校高职(专科)升本科统一考试招生
4.2022年甘肃省普通高校高职(专科)升本科统一考试招生计算机科考试大纲
5.2022年甘肃省普通高校高职(专科)升本科统一考试招生专业基础科考试大纲(略)(专业基础科考试大纲共15个,详见省教育考试院官方网站)

















高招云直播