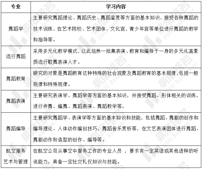
普通高等学校艺术类考试招生舞蹈类包含舞蹈学、流行舞蹈、舞蹈教育、舞蹈表演、舞蹈编导、航空服务艺术与管理6个专业。下表为舞蹈类各专业的主要学习内容。
表1 舞蹈类各专业的主要学习内容
信息来源于第三方。
一、湖南省舞蹈类综合成绩中文化分占比较低
舞蹈类省统考考试内容一般包括舞蹈基本功、舞蹈表演、舞蹈即兴3个科目。下表为全国部分省市2024年舞蹈类省统考及计分规则。舞蹈类考生综合成绩中文化分占比一般为50%,湖南省舞蹈类综合成绩中文化分占比较低。
表2 部分省市2024年舞蹈类省统考综合成绩计分规则
数据来源:各省市教育招生考试院
二、北京舞蹈学院舞蹈类所有专业均为国家级一流本科专业
“双万计划”于2019年开始由教育部宣布启动,至2021年建设1万个左右国家级一流本科专业点和1万个省级一流本科专业点。下表展示了部分院校舞蹈类国家级一流建设本科专业。北京舞蹈学院舞蹈类共有4个专业均为国家级一流本科专业。
表3 部分院校舞蹈类国家级一流本科专业建设
信息来源:教育部、各院校官网
三、南京艺术学院舞蹈表演昆舞方向2023年停止招生
北京舞蹈学院4个舞蹈类专业的各个招考方向的招生计划数2023年基本与去年保持一致,但有少量招考方向的计划数较去年减少,舞蹈教育专业2023年减少的幅度相对较大;上海戏剧学院2023年各专业各招考方向的招生计划数都有一定幅度的减少;南京艺术学院舞蹈表演昆舞方向2023年停止招生。
表4 部分院校舞蹈类专业2022-2023年招生计划

信息来源:各院校本科生招生网
四、北京舞蹈学院2023年报考难度有一定程度增加
下表为部分院校舞蹈类专业2022-2023年录取情况。不同院校不同专业的录取规则差别比较大,有的按照专业成绩录取,有的按照综合分录取,有的按照文化分录取,还有的按照文化分比值录取。
北京舞蹈学院2023年报考难度有一定程度增加。上海戏剧学院舞蹈表演专业2023年报考难度较去年增加,舞蹈编导专业较去年降低。南京艺术学院舞蹈类专业在江苏省省内招生区分历史类/物理类,但大部分为历史类招生,物理类招生若有,则仅招生1人。
表5 部分院校舞蹈类专业2022-2023年录取情况


信息来源:各院校本科生招生网
特别声明:本文为易度排名原创作品。未经著作权人授权,禁止转载和使用,否则将承担法律责任。