近日,首届“强基计划”36所高校陆续开展转段考核,据了解,强基转段也是高校毕业生免试攻读研究生的一种方式,不过考核方式只适用于强基计划的学生,如果想要报考强基的考生,家长可多留意!下面是优志愿小编整理的复旦大学强基高校招生分流信息,供大家参考!
1、复旦大学历史学系2020级强基计划学生本研衔接转段考核工作实施细则中明确提出,该校历史学系2020级强基计划学生,获转段申请的资格,可申请学校一级学科(中国史、世界史、考古学三个一级学科)和二级学科专业方向;根据自身学术发展兴趣,可申请该校校文物与博物馆学系、中国历史地理研究中心和文史研究院的相关专业。此外该校历史系强基生也可以跨大学科申请高端芯片、国家安全等领域以及人才紧缺的人文社会科学领域相关专业(如下图)。
2、复旦大学物理学系2020级强基计划学生可申请2024级研究生可填报的院系、专业、研究方向则包括中华优秀传统文化,理科、医科基础学科,高端芯片(集成电路),国家安全等领域的学科专业(如下图)。不难看出,学校给物理强基生提供了很多的可转专业。

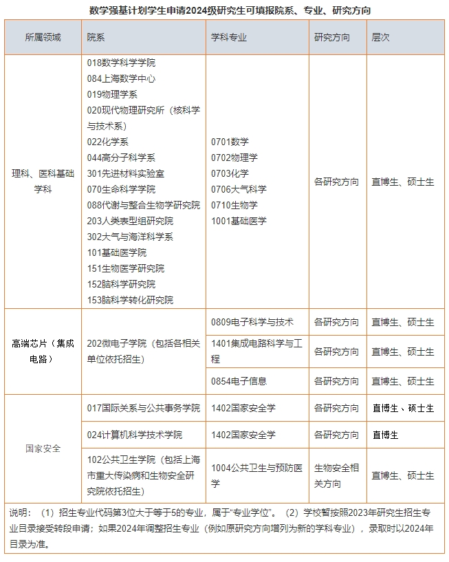
3、复旦大学数学科学学院2020级强基计划获得转段资格的强基生,只能申请本校研究生,2024级研究生可填报的院系、专业、研究方向如下:

学校给出的数学强基生可转的专业非常多,不仅仅是理学类的数学、物理学、化学等专业,还直接有工科类专业,比如电子科学与技术,集成电路科学与工程,电子信息等专业。所以,数学强基生可申请的专业真的是不错!所以,从复旦大学来说,数学和物理强基生可以说,拥有在理工科比较大的选择权!
4、复旦大学化学学院给出的强基可转段专业如下:

从文中来看,化学强基生实话也可以在所有理工科中任选专业,但是,事实并非如此!文中有一段话非常关键“对于申请转段至(b)~(g)所述专业的学生,需参加接收院系对申请人的考核。若申请人未通过考核,则由化学系综合考虑学生志愿和导师意愿安排在(a)所述专业中转段。”化学强基生拥有转段去理工科专业的资格,但是要看对方院系是否愿意接受你!
不过,从强基计划学生本研衔接转段考核工作实施细则中可以看出,复旦大学的“强基转段”考核要求还是非常严格的。因此,有意向报考强基计划的考生,可以提前了解该校的相关规则,以及不同专业的强基生本硕衔接转段的专业范围。