2024年北京市普通高考、艺术统考报名于2023年10月25日至11月11日统一进行。本文根据北京教育考试院发布的北京市2024年艺考相关信息来分析2024年北京市艺考政策要点及变化。
1. 艺术类专业考试有三种
2024年北京市艺术类专业考试包括统考、省际联考、校考。省际联考由省级教育行政部门、招生考试机构、招生高校共同组织实施。
表 1 2024年北京市艺术类专业考试方式

2024年北京市艺考有8个本科专业、3个高职本科专业、13个专科专业不组织专业能力考试。
表 2 2024年北京市不组织专业能力考试艺术类专业
2024年北京市艺考有8个本科专业、3个高职本科专业、13个专科专业不组织专业能力考试。
表 2 2024年北京市不组织专业能力考试艺术类专业

2. 6个艺术类专业统考,1个艺术类专业省际联考
北京市2023年艺考仅
表 3 2024年北京市统考专业类考试承办单位及考试方向

2024年北京市组织专业能力考试的艺术类本科专业有53个,其中组织统考的专业有49个,各专业统考成绩满分均为300分;戏曲类专业有4个, 均参加省际联考。
表 4 2024年北京市艺术类考试招生本科专业



注:1.“★”表示通过省际联考方式实施;2.“△”表示招生高校可对应该专业所在的本市统考科类,也可根据人才培养需要,跨科类科学确定该专业与其他本市统考科类的对应关系
2024年北京市组织专业能力考试的艺术类高职本科专业和专科专业共有74个,其中高职本科专业有19个,专科专业有55个。
表 5 2024年北京市艺术类考试招生高职本科、专科专业


注:1.“★”表示该专业可通过省际联考等方式实施;2.“△”表示该专业相关招生高校可根据人才培养需要,在两个考试科类中选择一类进行对应
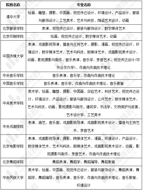
3. 11所高校有校考资格
教育部规定2024年起艺术校考需在高校所在地组织,不得跨省设置校考点。2024年北京
表 6 2024年北京市艺术类专业校考资格名单

特别声明:本文为易度排名原创作品。未经著作权人授权,禁止转载和使用,否则将承担
高招云直播