今日17:00后,公布普通类提前批(含高水平运动员)和
一、查询方式
(一)短信推送。山东省教育招生考试院将为已录取的考生推送短信,考生接收短信的手机号为高考报名使用的手机号。
(二)山东省教育招生考试院门户网站查询。考生可登录山东省2023年普通高考录取查询平台(https://cx.sdzk.cn/)查询本人录取结果。
(三)“爱山东”APP查询。
(四)国家政务服务平台查询。
温馨提示:
1、查询时间为每天7:00-21:00。
2、“手机短信密码”为登录山东省2023年普通高等学校招生考试信息平台(https://wsbm.sdzk.cn)的手机短信密码,考生忘记可通过平台找回。
3、本专科学生资助政策查询请前往山东省学生资助管理中心官方网站(https://sdxszz.sdei.edu.cn/)。
4、未被提前批录取的考生查不到录取信息,建议可关注后续志愿录取结果。
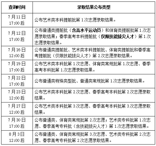
二、录取结果查询时间及类型

注:根据录取进度不同,录取结果公布的具体时间可能会略有变化,请及时关注山东省教育招生考试院网站。
高招云直播