近日,我省2023年普通高校招生录取工作已全面展开。为方便考生及时查询录取结果,现将录取结果查询方式及各批次录取结果公布时间公告如下:
一、查询方式
(一)短信推送。我院将为已录取的考生推送短信,考生接收短信的手机号为高考报名使用的手机号。
(二)山东省教育招生考试院门户网站查询。考生可登录山东省2023年普通高考录取查询平台(https://cx.sdzk.cn/)查询本人录取结果。
(三)“爱山东”APP查询。
(四)国家政务服务平台查询。
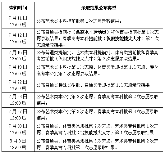
二、录取结果查询时间及类型

注:根据录取进度不同,录取结果公布的具体时间可能会略有变化,请及时关注我院网站。
高招云直播