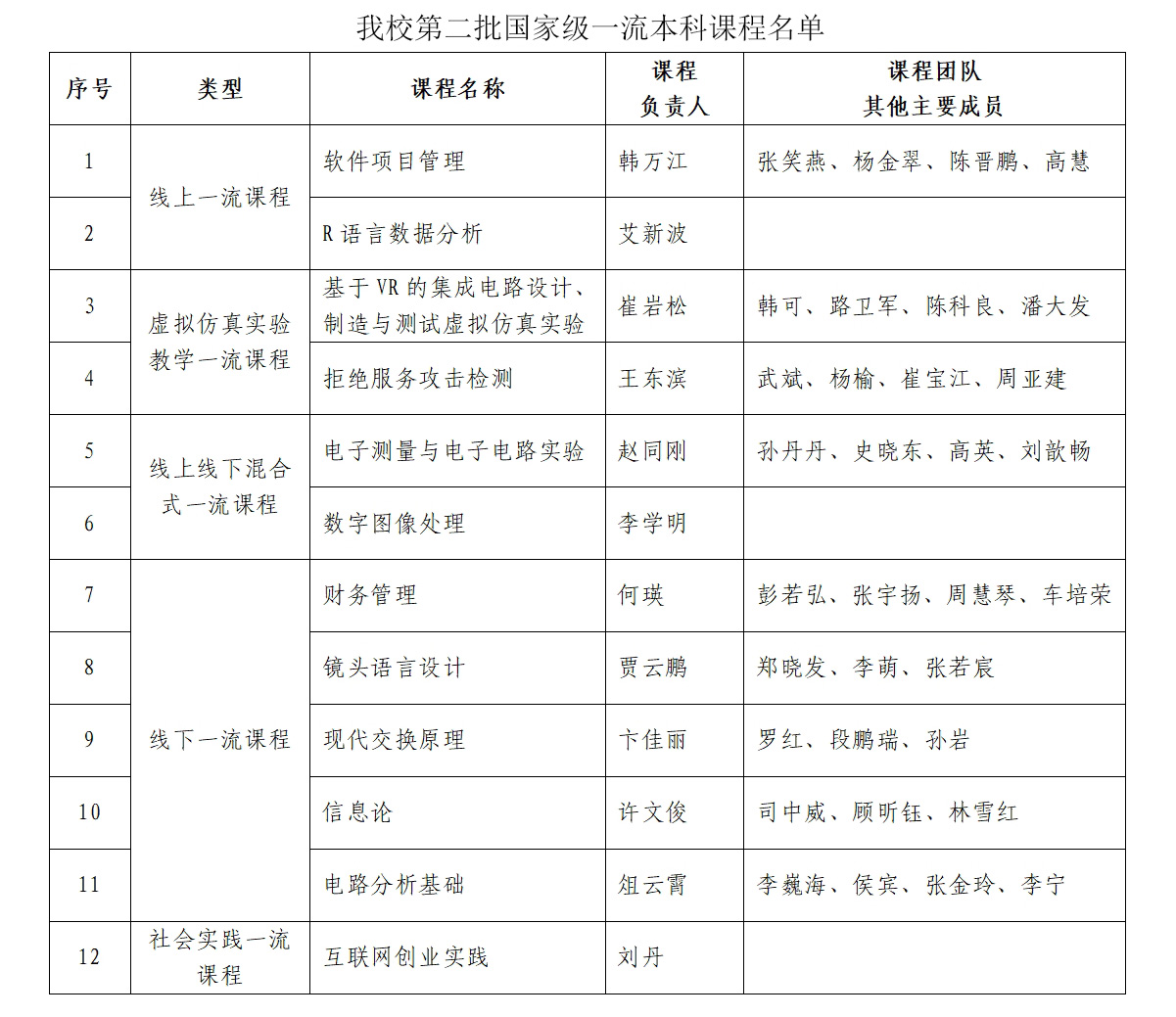
近日,教育部发布了《教育部关于公布第二批国家级一流本科课程认定结果的通知》(教高函[2023]7号),我校12门课程获批,其中线上一流课程2门,虚拟仿真实验教学一流课程2门,线上线下混合式一流本科课程2门,线下一流本科课程5门,社会实践一流本科课程1门,我校一流本科课程建设再创佳绩。
学校将继续以建设一流本科课程为契机,加快推进课程改革创新,力争打造出更多具有高阶性、创新性、挑战度、交叉性的“金课”,切实推动学校本科课程的内涵性建设和高质量发展。

近日,教育部发布了《教育部关于公布第二批国家级一流本科课程认定结果的通知》(教高函[2023]7号),我校12门课程获批,其中线上一流课程2门,虚拟仿真实验教学一流课程2门,线上线下混合式一流本科课程2门,线下一流本科课程5门,社会实践一流本科课程1门,我校一流本科课程建设再创佳绩。
学校将继续以建设一流本科课程为契机,加快推进课程改革创新,力争打造出更多具有高阶性、创新性、挑战度、交叉性的“金课”,切实推动学校本科课程的内涵性建设和高质量发展。

扫码下载APP
手机扫一扫下载APP