截至5月19日,共有17个省市发布了2023年高考的招生政策,其中8个省市在志愿填报、高考加分两个方面发生政策变化,8个省市为天津市、黑龙江省、江苏省、安徽省、江西省、河南省、重庆市、四川省,本文将解析这8个省市的高考招生政策变化。
1.高考志愿填报政策变动
安徽省2023年新增一个
河南省2023年对多个批次上调了可填报志愿上限,国家专项计划本科批、本科一批、地方专项计划本科批、高职高专批可报志愿上限由6个提高为12个。同时增加了
四川省2023年高校专项计划在本科提前批与本科第一批可分别填写两个志愿,而在2022年只能分别填写一个志愿。
江西省2023年文史、理工类设置了5个录取批次,在2022年录取批次为6个,国家专项本科被拆分到第一批本科与第二批本科中。
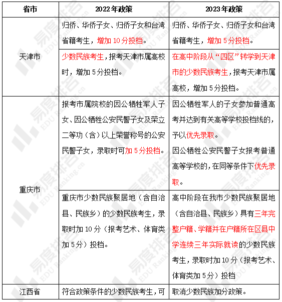
表1各省市志愿填报政策变化情况


2.高考加分政策变动
政府在2014年发布了《关于进一步减少和规范高考加分项目的意见》,各省市不断落实政策,逐步减少、调整高考加分项目。
天津市2023年降低了归侨、华侨子女、归侨子女和台湾省籍考生5分高考投档加分分值。同时对可加分的
重庆市2023年因公牺牲军人子女、因公牺牲公安民警子女的公安民警子女在投档时不再享受加分政策,此政策改为投档时优先录取。同时该市2023年缩小
江西省2023年取消了
黑龙江省2023年取消了两条
表2各省市加分政策变化情况


注:1.四区:边疆、山区、牧区、
2.
特别声明:本文为易度排名原创作品。未经著作权人授权,禁止转载和使用,否则将承担
高招云直播