总的来看,2023年相比2022年,多数985院校高校专项计划的报考条件、选拔流程都未发生明显变化,主要变化的点在于部分学校对招生专业做出了一定的调整。而中国人民大学不同于其他985院校,今年对高校专项计划做出了较大的改动。
1. 2023年中国人民大学高校专项计划新增校考
2022年中国人民大学高校专项计划名为“圆梦计划”,2023年学校将其升级为“新路引航专项计划”。相比于2022年,该计划最大的改动在于加入了校考,校考分为笔试和面试,学校将根据校考成绩确定合格生名单并进行公示,未合格考生不予录取,对于合格考生按照高考成绩(含政策性加分)从高到低录取。
表 1 2022-2023年中国人民大学高校专项计划全流程

数据来源:中国人民大学本科招生网
2. 农村学生的专业选择更加多元化
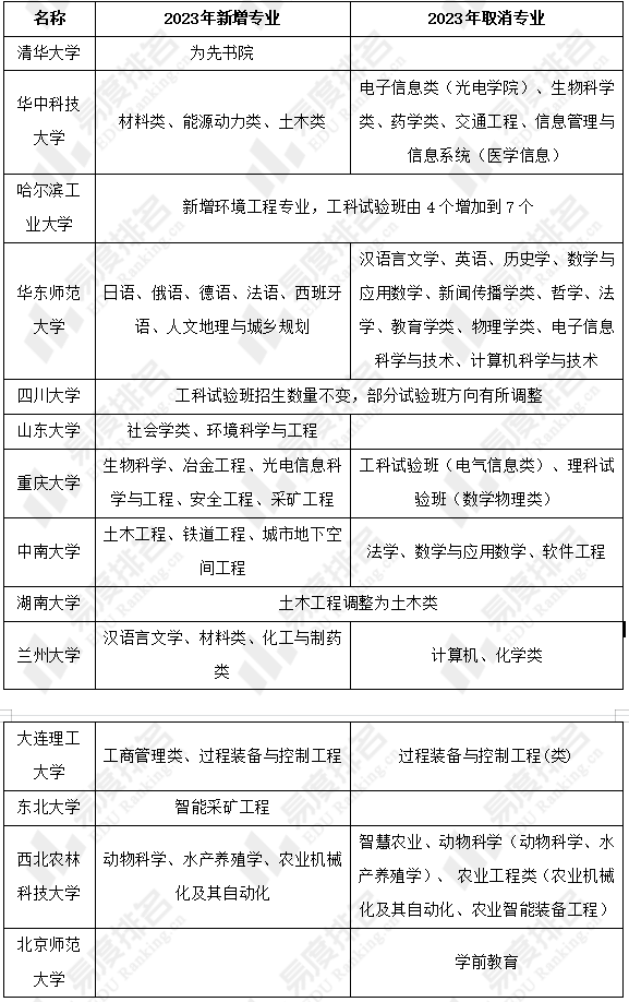
从已公布招生专业的院校来看,多数院校都对招生专业做出了部分调整。为了促进教育公平,进一步照顾落后农村地区的学生,部分院校增加了自身高校专项计划的招生专业数量,农村学生的专业选择更加多元化。
重庆大学、西北农林科技大学、大连理工大学将部分试验班、专业类替换为为专业小类招生,这使得农村贫困考生可以更明确地选择自己所喜欢的专业。
表 2 2022-2023年部分985院校高校专项计划招生专业变动

数据来源:各院校本科招生网
注:上表不含高校专项计划招生简章中未公布招生专业的院校
特别声明:本文为易度排名原创作品。未经著作权人授权,禁止转载和使用,否则将承担法律责任。