您当前的浏览器版本过低,请您升级浏览器
为了更好的使用优志愿产品,点击下载

谷歌浏览器

360极速浏览器

360安全浏览器

QQ浏览器

火狐浏览器

全国服务热线:400-181-5008
祝广大考生金榜题名
开通VIP

收藏

分享

2023研招网上报名将启,考生需注意些啥

| 来源:浙江考试微信号 5183

  2023年全国硕士研究生招生考试网上预报名将于2022年9月24日至9月27日展开,正式报名于10月5日至10月25日进行。考生可在规定时间内登录中国研究生招生信息网(https://yz.chsi.com.cn)报名系统,填写考生信息和报考信息。一起来了解相关要点,做好报名准备。

  网报信息知多少

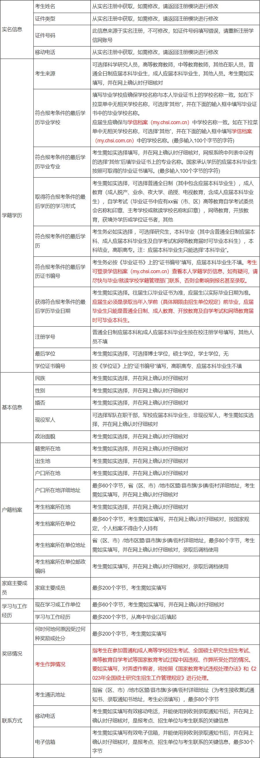
  考生信息

11.png

  报考信息

微信图片_20220918103302.png

  需准备和注意些啥

  报名前,考生请登录研招网对照查看《2023年全国硕士研究生招生工作管理规定》,确认自己符合当年研考报名条件。还应浏览报考须知,关注教育部、省级教育招生考试机构、报考点以及报考招生单位的网上公告,按照公告要求报名。

  考生需使用自己的学信网账号和密码,登录研招网报系统进行报名,所以在报名之前,该牢记的牢记,该找回的找回,建议先绑定个人微信或支付宝,届时可扫码登录。

  实名注册时,请牢记注册的用户名和密码。注册用户直接与报名号对应,是查询报名号的唯一方法,在后期的信息查询、准考证下载和调剂系统中继续使用。报名期间,考生可自行修改网上报名信息或重新填报报名信息,但每位考生只能保留一条有效报名信息,无需重复注册。

  填写考生信息时,请认真阅读报名页面的提示,准确填报。带*的文本框为必填内容,证件号码等使用半角英文输入法输入;考生填写学历(学籍)信息进行网上校验,可查看学历(学籍)校验结果,未能通过校验的考生应在招生单位规定时间内完成学历(学籍)核验;家庭主要成员和学习与工作经历均至少要完整填写一项。

  网上报名后,考生本人需对所填报信息仔细核对;网上确认时,考生本人对报名信息要认真核对并确认。经考生确认的报名信息在考试、复试及录取阶段一律不作修改。

  统考网报流程图

微信图片_20220918103336.png


评论
说点什么吧
发布

手机扫一扫下载APP

400-181-5008

优志愿将竭力为您提供帮助

(免长话费 )

教APP备3100148号