您当前的浏览器版本过低,请您升级浏览器
为了更好的使用优志愿产品,点击下载

谷歌浏览器

360极速浏览器

360安全浏览器

QQ浏览器

火狐浏览器

全国服务热线:400-181-5008
祝广大考生金榜题名
开通VIP

收藏

分享

陕西高考生请注意:开始健康监测!

| 来源:微信公众号:陕西考试招生 1529

  2022年全国普通高考将于6月7日至8日举行。进入考前倒计时14天,小编发来2022年高考的第一个提醒。

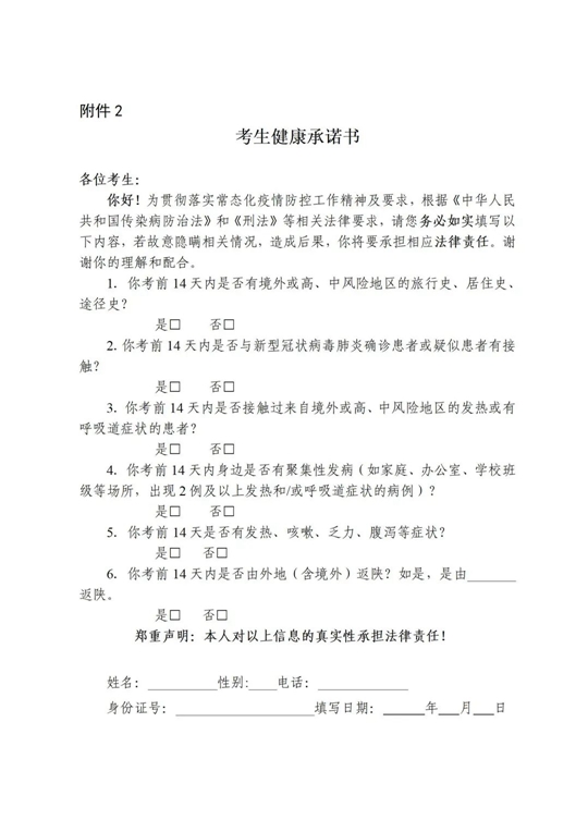
1.jpg

2.jpg

  考生在高考前14天到高考结束应进入静态管理,坚持做到非必要不流动,不到人群流动性较大的场所活动,不接触有疫情风险的人员,做好每日体温测量、记录并进行健康状况监测,填写《陕西省高考考生健康状况登记卡》(附件1)和《考生健康承诺书》(附件2)。

  特别提醒:考生健康如出现异常状况应立即向学校和高考报名地考试机构报告,不得谎报、瞒报。

  高考疫情防控要求将根据疫情防控形势进行调整,请考生关注陕西省教育考试院门户网站、陕西招生考试信息网、“陕西考试招生”微信订阅号及新浪微博,高考报名所在地招生考试机构发布的提醒,及时了解并遵守相关要求,确保能够按时参加考试。


评论
说点什么吧
发布

手机扫一扫下载APP

400-181-5008

优志愿将竭力为您提供帮助

(免长话费 )

教APP备3100148号