您当前的浏览器版本过低,请您升级浏览器
为了更好的使用优志愿产品,点击下载

谷歌浏览器

360极速浏览器

360安全浏览器

QQ浏览器

火狐浏览器

全国服务热线:400-181-5008
祝广大考生金榜题名
开通VIP

收藏

分享

力学类专业强基计划招生分析

| 来源:易度排名 8171

企业微信截图_20220420113245.png

  1. 13所强基计划院校力学学科评级均在B-及以上

  2022年全国共有13所高校的强基计划开放力学类专业招生,以下为这13所院校的力学在第四轮学科评估中的评级,其中有7所院校的力学评级在A-及以上,中山大学四川大学的力学稍弱,评级为B-。

  表 1 力学学科第四轮学科评估结果

1.png

  数据来源:第四轮学科评估

  2. 力学类专业仅招收理科/物理类考生

  北京大学中国科学技术大学清华大学中山大学开放理论与应用力学招生,其中北大和中国科大以专业类招生,其他院校开放工程力学招生。这13所院校开放招生的力学类专业均仅招收理科/物理类考生,对于“3+1+2”省份的再选科目不加限定。

  表 2 2022年力学类专业招生院校及选科要求

2.png

  数据来源:院校本科招生网

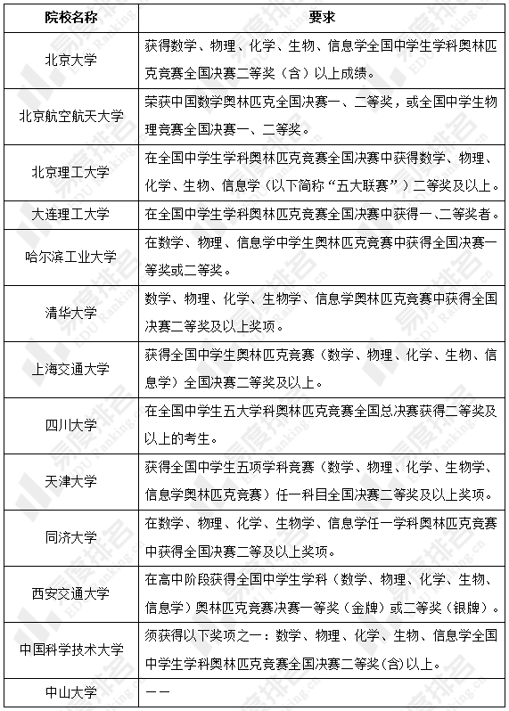
  3. 同济和川大对考生的高考成绩要求较高

  力学类招生院校强基计划均面向两类考生:高考成绩优异的考生(第一类考生)或相关学科领域具有突出才能和表现的考生(第二类考生)。大多院校要求报名的第二类考生在高中阶段获得全国中学生(数学、物理、化学、生物、信息学)奥林匹克竞赛决赛的二等奖及以上成绩,但部分院校仅认可部分竞赛成绩,如:北航、哈工大等。

  表 3 第二类考生报名条件

3.png

  数据来源:院校本科招生网

  注:中山大学未公布具体细则。

  一般情况下,招生院校对第一类考生的高考成绩要求高于第二类考生,部分院校第二类考生的审核通过即可获得入围资格。大多院校要求申报强基计划的考生其高考分数(不含政策性加分)达到本科一批线或特殊类型招生控制分数线,大连理工和天津大学除此基本要求,还要求考生的高考分数不得低于总分的75%,川大和同济则要求考生的成绩要高于本科一批线或特殊类型招生控制分数线。

  各校的入围名单根据各省各专业计划数的倍数进行确定,各招生院校的入围比例一般在4-6倍,各校的入围比例基本同上年保持一致。

  表 4 第一类考生高考成绩要求及入围比例

4.png

  数据来源:院校本科招生网

  注:对于分数要求在分数线之上的,满分不等于750的需调整为750分。

  4. 川大力学类专业报考热度低于校内其他专业

  下表为2021年部分高校力学类专业入围分数线及与各省理科专业入围最低分的分差。可以看出强基计划招生院校力学类不全在全国31个省市招生,中山大学仅有5个省份考生入围。大多院校的入围分数线以考生的高考成绩划定,部分院校有特殊的入围成绩计算方式,如北航的入围成绩= 重点科目高考成绩(之和)*1.2 + 其他科目高考成绩之和(不含政策性加分),其中重点科目在传统省份为数学和理综,在高考改革省份为数学和物理。

  各招生院校的力学类专业在大多省市的报考热度均较高,四川大学力学类专业是该校最不受欢迎的专业,该校工程力学在各省的入围分数线均为理科专业入围分数线的最低分。

  表 5 2021年部分高校强基计划入围分数线

5.png

5-1.png

5-2.png5-3.png

  数据来源:院校本科招生网等

  注:部分省市仅公布了省入围分数线以上不包含,以上院校省入围最低分为理科类专业入围最低分,省入围线上分差=专业入围分数线-省入围理科最低分(结果最多保留两位小数)。

  5. 强基计划入围分普遍低于普通批次投档线

  下表为部分力学类强基计划招生院校2021年的省入围分数线和当年普通批次院校投档分数线(理科/首选物理/选考理化生)的对比。从分差可以看出,大多省市的入围最低分要低于普通批次投档线,成绩偏低的考生还是有较大的可能通过强基计划逆袭上名校。

  表 6 2021年强基计划入围分数线及普通批次投档分数线对比

6.png

6-1.png6-2.png6-3.png6-4.png

  数据来源:院校本科招生网,2021年本科普通批次招生(不含特殊类型招生)等

  注:院校投档线不含特殊类型招生。

  6. 部分院校允许在强基计划招生专业内转专业

  各高校均以综合成绩录取,85%的高考成绩和15%的校考成绩,低分入围的考生也需重视校考。

  各高校一般都会为强基计划的考生打造个性化的培养方案,如:进行小班教学、导师制、本硕博连通培养等。被强基计划录取的考生原则上不允许转专业,北理可转入强基计划招生专业内的其他专业,中国科大在本科阶段可在强基计划招生专业之内进行转专业,北航提出在特殊情况下,强基计划招生专业之间可以转专业,但要求转入专业必须有空额。

  院校一般会在强基计划培养阶段实行定期考核,对于考核不合格的学生会转入相应专业的普通班级学习,优秀的普通班级学生也有机会进入强基班。

  特别声明:本文为易度排名原创作品。未经著作权人授权,禁止转载和使用,否则将承担法律责任。

评论
说点什么吧
发布

手机扫一扫下载APP

400-181-5008

优志愿将竭力为您提供帮助

(免长话费 )

教APP备3100148号