您当前的浏览器版本过低,请您升级浏览器
为了更好的使用优志愿产品,点击下载

谷歌浏览器

360极速浏览器

360安全浏览器

QQ浏览器

火狐浏览器

全国服务热线:400-181-5008
祝广大考生金榜题名
开通VIP

收藏

分享

湖南高考志愿填完了,还有这些事项与你密切相关!

| 来源:微信公众号:湖南考试招生 7229

7.jpg


  高考志愿填报于8月1日结束,这意味着高校招生录取工作马上就要紧锣密鼓地开始了。提醒同学们,在等待录取消息的这段时间,还有这些事情你需要了解!

  了解录取流程

  一、确定调档比例

  招生学校按照教育部的有关规定和我省要求,向我省提出调档比例申请,经我省审核后执行。

  二、设置调档模板

  在每一批次投档前,将本批次录取控制分数线、学校调档比例、排序成绩等投档条件输机,形成本批次投档模块。

  三、计算机投档

  投档严格按照事先审批的投档模块由计算机自动投档。招生学校在规定的时间里下载、审阅投到本校的考生电子档案,并根据本校《招生章程》中公布的录取规则确定拟录取和拟退档的考生名单,并按时上载拟录、退信息,等待省教育考试院确认。

  四、办理录退确认手续

  省教育考试院录检人员根据招生政策和规定确认学校拟录、退考生名单,在出现没有注明退档原因或退档原因不真实或未按录取规则录取的情况时,向招生学校提出录检意见并传给学校,招生学校在收到信息后必须及时作出符合政策和规定的处理意见。

  五、完成录取

  招生院校按规定完成本批次各科类的招生计划。

  六、邮寄录取通知书及有关资

  招生学校完成录取后,省教育考试院核准形成录取考生数据库,并据此打印相应录取考生名册,加盖省招生委员会录取专用章,作为考生被高校正式录取的依据。高校根据省教育考试院核准备案的录取新生名册填写考生录取通知书,由校长签发录取通知书,加盖本校校章,并负责将考生录取通知书连同有关入学报到须知、资助政策办法等相关材料一并直接寄送被录取考生。未加盖“湖南省普通高等学校招生委员会录取专用章”的录取新生名册一律无效。

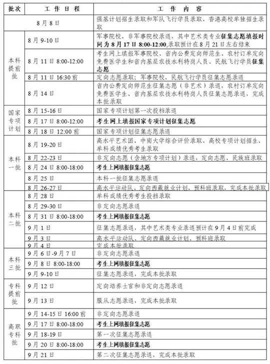
  注意录取时间

  湖南省2020年普通高校招生录取时间表

x20200802001.jpg

  注:本科提前批录取的国家专项计划为公安类等对考生有特殊招生要求的院校专业。

  关注录取动态

  我省今年高考录取状态查询8月9日开通,每天将按规定更新。期间,考生可查询到的录取状态分为“自由可投”“已投档”“院校在阅”和“录取”等四种。

  一、“自由可投”

  当考生查询到自己的考生状态为“自由可投”时,表示该考生的电子档案在信息库,没有投到任何院校;或者是经投档后被退回,仍然处于在库状态。

  二、“已投档”

  当考生查询到自己的考生状态为“已投档”时,表示该考生电子档案已经被投档至某一招生院校。此种状态下可以查到所投院校。

  三、“院校在阅”

  当考生查询到自己的考生状态为“院校在阅”时,表示招生院校已经下载了已投档考生的电子档案,正在审阅。此种状态下可以查到阅档的院校。

  四、“录取”

  当考生查询到自己的考生状态为“录取”时,表示省教育考试院录检工作人员已对招生学校提出的拟录取意见完成了审核,等待审批组办理最后的审批手续,包括打印新生录取名册、审核已录考生是否符合政策规定、盖章等。此种状态下可以查到录取院校和录取专业。

  保持电话畅通

  同学们一定要确保自己留下的电话号码在录取期间有效,且保持畅通,不要随意换号,不要随意关机。每年都有部分考生,因为电话不畅通,高校在录取时需要与考生联系时无法联系上,给录取工作造成了很大的麻烦,也耽误了考生自己。总之,要确保在录取阶段,招考机构或者高校能够准确、及时联系到你本人,或者你的父母。


推荐阅读

高考后考生如何做好心理调适?专家巧解考后10个心结

2020各省市高考志愿填报时间及设置汇总

2020各省市高考成绩查询时间汇总

教育部召开2020年年中推进会

教育部办公厅关于公布2020年通过普通高等学校师范类专业认证的专业名单的通知

教育部关于进一步加强高等学校法治工作的意见

北大学长---详解新能源科学与工程专业


评论
说点什么吧
发布

手机扫一扫下载APP

400-181-5008

优志愿将竭力为您提供帮助

(免长话费 )

教APP备3100148号