您当前的浏览器版本过低,请您升级浏览器
为了更好的使用优志愿产品,点击下载

谷歌浏览器

360极速浏览器

360安全浏览器

QQ浏览器

火狐浏览器

全国服务热线:400-181-5008
祝广大考生金榜题名
开通VIP

收藏

分享

2020年河北省高职单招填报志愿说明

| 来源:河北教育考试院 4464

500664534.jpg


  今年我省高职单招录取类别分为“有学考成绩”和“无学考成绩”。高职单招计划根据考生有无学考成绩分别编列,分别录取,考生应根据自己报考时选择的录取类别,选择相对应的计划填报志愿。

  有学考成绩和无学考成绩的考生均须登录河北省高职单招服务平台(http://hebgzdz.sjziei.com,以下简称单招平台)进行志愿填报。高职单招设两个志愿,均实行平行志愿。每个志愿,考生可从所属录取类别中最多选择5所院校填报,每所院校最多填报六个专业,服从专业调剂的须勾选“服从专业调剂”选项。考生不得跨录取类别填报志愿,跨录取类别填报的志愿无效。

  一、志愿填报时间

  一志愿填报时间是2020年6月3日9时至5日17时。

  二志愿填报时间是2020年6月8日12时至18时,采取公布缺额、征集志愿方式进行。一志愿未录取的考生届时可登录河北高职单招服务平台查询缺额计划,按规定填报志愿。

  6月3日9时起,考生可通过“单招平台”查询考试成绩以及学考成绩,并可查看相关院校公布的成绩统计表(分为有学考成绩和参加考试的两种)。

  二、志愿填报流程

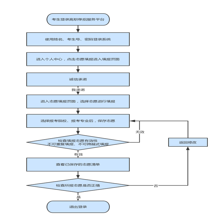
  已完成我省2020年高职单招报考,且有学考成绩或参加考试的考生,方可填报志愿。考生登录“单招平台”后,进入“个人中心”,点击“志愿填报”进入志愿填报系统。具体操作流程如下:

05.png

  注意事项:

  1.考生打开“单招平台”,输入姓名、考生号、密码(与报考时的密码相同)和验证码登录系统,通过个人中心点击“志愿填报”按钮进行志愿填报。

  如忘记密码,可点击考生登录界面的“忘记密码”按钮,填写姓名、考生号、验证码,填写完成后点击“下一步”,进行人脸识别验证,验证通过后,可进行密码修改。如无法完成密码修改,考生可联系单招平台技术人员(电话0311-88298006)进行修改。

  2.考生首次进入志愿填报系统,必须进行诚信承诺。考生点击“我承诺”按钮后,系统将自动跳转至志愿列表。点击可填报志愿的“操作”栏内“填报”按钮进入志愿填报页面。

  考生最多可以填报5所院校(不能重复或跨越式填报,比如不能平行志愿A、B填报同一所院校,也不能不填报“平行志愿A”,直接填报“平行志愿B”等,志愿填报系统不予支持。专业志愿填报同样不支持类似形式填报),每所院校最多可选择6个专业。若服从专业调剂,需对“服从专业调剂”选项进行勾选。

  3.考生在填报志愿完毕后,必须点击“保存”按钮来保存所报志愿信息,保存后系统将显示考生当前志愿已填报的志愿信息。在志愿填报截止时间前,考生可多次进行志愿修改和保存,最终以其网上最后一次修改并保存成功的志愿为准。

  4.考生在查看志愿清单页面,可以查看本人填报的志愿信息。请考生务必仔细核对所填报的志愿信息是否准确。若需修改,可点击“返回修改”按钮返回志愿填报页面进行修改。

  5.考生在查看志愿清单页面,点击“确认并退出”按钮退出系统。请考生填报志愿完成后要及时退出系统,以防他人篡改。

  三、录取结果查询

  2020年6月7日20时,考生可通过“单招平台”查询一志愿录取结果。

  2020年6月9日20时,填报二志愿的考生可通过“单招平台”查询录取结果。

  考生也可向报考院校查询录取结果,最终结果以录取通知书为准。

  请考生注意:被高职单招录取的考生,不能参加当年普通高校招生全国统一考试和普通高校对口招生全省统一考试以及其他各种单独招生考试,不能参加当年其他形式的高考录取。

来源:河北省教育考试院 2020年河北省高职单招填报志愿说明


推荐阅读

外交学院3年本科就业率维持在94%以上!3年间上涨了约1%!

2017-2019年学科竞赛排行榜竞赛项目分析

第三、四轮学科评估结果对比!

大学专业:社会学类专业全国招生计划解读

强基计划试点院校招生专业实力对比

大学专业:生物工程类专业全国招生计划解读

电子商务专业考取难度排名及解析

高考志愿填报:房地产开发与管理专业详解

财务管理专业考取难度排名及解析

评论
说点什么吧
发布

手机扫一扫下载APP

400-181-5008

优志愿将竭力为您提供帮助

(免长话费 )

教APP备3100148号