您当前的浏览器版本过低,请您升级浏览器
为了更好的使用优志愿产品,点击下载

谷歌浏览器

360极速浏览器

360安全浏览器

QQ浏览器

火狐浏览器

全国服务热线:400-181-5008
祝广大考生金榜题名
开通VIP

收藏

分享

2020年上海市普通高等学校秋季统一考试招生工作办法

| 来源:上海教育考试院 3861

8.jpg


  2020年上海市普通高等学校考试招生工作要以习近平新时代中国特色社会主义思想为指引,深入贯彻党的十九大和十九届二中、三中、四中全会精神,深入学习贯彻全国教育大会精神,全面贯彻党的教育方针,落实立德树人根本任务,选拔和培养德智体美劳全面发展的社会主义建设者和接班人。全面落实中央和市委、市政府关于上海高考综合改革工作的决策部署,按照稳中求进的工作总基调,进一步推动改革创新,加强规范管理,提升工作精细化水平,要把广大考生和涉考人员的生命安全和身体健康放在第一位,确保高校考试招生工作平安顺利、公平公正、规范有序。为切实做好2020年本市普通高等学校秋季统一考试招生工作,现制定本办法。

  一、普通高等学校招生章程制订与核定发布

  (一)招生章程的制订

  本市各普通高等学校应依据《中华人民共和国教育法》《中华人民共和国高等教育法》《中华人民共和国民办教育促进法》和《中华人民共和国中外合作办学条例》以及教育部有关规定,结合实际,合理制订本校2020年招生章程(以下简称“招生章程”)。

  2020年本市继续向在沪招生院校提供应届高中毕业生的普通高中学生综合素质评价信息。高等学校应在招生章程中明确本校在招生工作中使用普通高中学生综合素质评价信息的相应办法。

  (二)招生章程的核定与发布

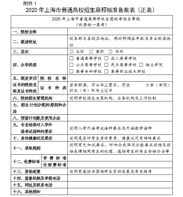
  1.市属普通高等学校向市教委报送本校招生章程及核准备案表(2020年上海市普通高校招生章程核准备案正、副表见附件1、2)。

  2.市教委于2020年6月10日前,完成市属普通高等学校招生章程的核定备案工作。

  3.市属普通高等学校应按照教育部《关于启用“阳光高考”招生信息发布及管理平台的通知》要求,及时将经市教委核定备案的招生章程上传至教育部高校招生阳光工程指定平台(即“阳光高考”平台),并及时向社会公布,且不得擅自更改。

  4.市属普通高等学校应合理合规、真实准确地开展招生章程及有关内容的宣传,学校法定代表人须对本校招生章程及有关宣传材料的真实性负责。

  5.市教委将适时对市属普通高等学校招生章程的执行和招生宣传情况进行督查。

  二、考生报名与考试

  (一)报名

  按照普通高等学校招生全国统一考试(以下简称“全国统考”)报名工作有关安排,本市考生此前已根据《上海市教育委员会关于做好2020年上海市普通高校考试招生报名工作的通知》(沪教委学〔2019〕43号)规定,完成了报名工作。若遇有特殊情况,各区教育局须于2020年6月20日之前,填妥《区教育局特殊情况考生申请表》,报市教委审批。

  根据教育部有关规定,考生在申请报名时,须签订诚信承诺书,承诺本人所提供的报名材料、信息及有关证明材料客观、真实,承诺参加考试招生时遵守考试招生管理规定,服从招生考试机构和高等学校的管理。

  (二)考试类别与科目

  1.本科

  2020年报考本科院校的高考成绩,由语文、数学、外语(含听力和听说测试,下同)3门统一高考成绩和考生自主选择的3门普通高中学业水平等级性考试科目成绩构成,总分为660分。其中,语文、数学、外语每门满分均为150分,不分文理,考试时间安排在7月;外语提供两次考试机会,其中一次考试已安排在1月份进行,选择其中较好的一次成绩计入高考总分。考生自主选择的3门选考科目,每门满分均为70分。

  2.高职(专科)

  2020年仅报考高职(专科)的考生,只需参加语文、数学、外语3门统一考试。语文、数学和外语科目每门满分均为150分,不分文理,总分为450分。外语提供两次考试机会,其中一次考试已安排在1月份进行,选择其中较好的一次成绩计入高考总分。

  3.统一高考考试时间安排

  2020年7月7日-9日举行全国统考,各科目考试时间为:

  语文:7月7日9:00至11:30

  数学:7月7日15:00至17:00

  外语笔试(含听力):7月8日15:00至17:00

  外语听说测试:7月9日8:00起

  三、志愿填报与投档录取

  本市2020年志愿填报与投档录取办法详见《上海市2020年普通高等学校招生志愿填报与投档录取实施办法》(沪教考院高招〔2020〕3号)。鼓励上海考生报考外省市高校。

  各普通高等学校要根据经核定备案并向社会公布的招生章程,对投档名单内的考生进行全面考核、综合评价、择优录取。

  四、残疾人招录政策

  根据国务院《残疾人教育条例》、教育部《普通高等学校招生体检工作指导意见》(教学〔2003〕3号)、教育部和中国残联《残疾人参加普通高等学校招生全国统一考试管理规定》(教学〔2017〕4号),对高考成绩达到要求,身体条件能够完成所报专业学习,生活能够自理的残疾考生,各普通高等学校不能因其残疾而不予录取。

  五、加分政策

  根据教育部、国家民委、公安部、国家体育总局和中国科学技术协会五部委联合发布的《关于进一步减少和规范高考加分项目和分值的意见》(教学〔2014〕18号),2020年本市普通高等学校招生录取加分政策严格按照附件3所列项目及要求执行。市教育考试院、各区教育部门和中学等相关单位必须要高度重视高考加分工作,各尽其责、密切配合,落实阳光公示,严格规范上报、公示时间,加强对申请高考加分的考生身份的联合审查,防范和打击身份造假。所有拟享受高考加分的考生,均须经过本人申报,有关部门审核,市、区、校三级公示后方可予以确认。

  教育部门要加强与民族、公安等部门的协作,严格执行民族成份及户籍等变更工作要求,认真把关,从制度、程序、操作等各方面防范和杜绝违规行为的发生。

  六、保障措施

  (一)加强招生宣传与服务

  各普通高等学校、各区教育部门要加强正面宣传,充分利用主流媒体和新媒体,做好政策解读、志愿填报、信访查询、温馨提示等服务工作。加强考生诚信教育,重点宣传涉考法律法规,教育和引导考生自觉抵制违纪、舞弊等行为。

  各普通高等学校、各区教育部门和考试机构要进一步分层分类开展培训,做到“培训全覆盖、内容无盲区、对象无死角”,指导考生合理填报高考志愿,提高考生志愿满足率。为残疾人平等参加高考提供合理便利。招生录取期间,市教育考试院和各普通高等学校应向社会公开违规举报电话和咨询电话,安排专人接访,及时妥善处理相关事宜。

  (二)做好考务组织与安全保障

  要着力完善考务管理制度,加强从制卷、运送、保管、分发到施考全过程管理,确保试题试卷绝对安全,加强对涉密人员的管理和监控,强化考场管理和考场环境保障。加大考场巡视力度,通过视频监控、实地抽查和巡考等多种方式加强监管,确保考场纪律严明有序,及时、妥善处理考试过程中的突发事件。

  要着力完善疫情防控各项措施。要严格落实疫情防控工作要求,切实做好人员排查、考试评卷场所安排、卫生消毒等工作,确保相关考生和考试工作人员的安全。要积极采取增设考场、评卷场所等措施,降低人员密度,减少人员聚集和流动。要制定考试期间突发事件应急预案,做好应对准备,及时有效防范疫情传播。

  要着力加强信息安全防护,市教育考试院应完善并强化填报志愿和投档录取的系统测试和模拟演练。重点加强对重要设备、信息系统和网站的运行监控及安全监测,对考生的报名信息、成绩信息、志愿填报数据、投档录取信息等进行严格保密。切实做好考试数据备份,提高系统和数据恢复能力。

  (三)确保招生公平公正

  要深入实施高校招生“阳光工程”,严格遵守高校招生“30个不得”“八项基本要求”等纪律。严格执行国家、市级、高校和中学四级信息公开制度,认真落实招生信息十公开,细化公开内容,规范公开程序,自觉接受纪检监察部门和社会各界的监督。

  市教育考试院、各区教育局及招考机构、有关高校、中学应按照有关要求,分别公开高校招生章程、高校招生计划、考生资格、录取程序、录取结果、咨询及申诉渠道、重大违规事件及处理结果、录取新生复查结果等相关信息。公示的考生资格信息应包括姓名、性别、所在中学(或单位)、享受照顾政策类别、资格条件、测试项目、测试成绩、合格标准、拟录取高校及专业和录取优惠分值等。市教育考试院和高校公示的信息保留至年底。各区招考机构和中学公示的考生有关信息,上报前至少公示10个工作日,并保留至9月底。

  在公示有关信息的同时,要提供举报电子信息、电话号码、受理举报的单位和通讯地址,并按照国家有关信访规定对举报事项及时调查处理。

  (四)严肃查处违规违纪行为

  对报名、考试、录取等招生各环节出现违法违规行为的,严格按照《中华人民共和国刑法修正案(九)》《中华人民共和国教育法》《国家教育考试违规处理办法》《普通高等学校招生违规行为处理暂行办法》确定的程序和规定严肃处理,依法依规追究当事人及相关人员责任。对公职人员违规违纪的,依据《中国共产党纪律处分条例》《行政机关公务员处分条例》和《事业单位工作人员处分暂行规定》等相关规定严肃处理。对因疏于管理,造成考场秩序混乱、作弊情况严重、招生违规严重的,要依法依规对相关责任人严肃处理。

  (五)加强配套服务保障

  本办法有关条款涉及的普通高等学校招生专业目录与招生计划等内容,由市教育考试院另行公布。

  除法律和政府有关部门有新的规定或政策外,2020年上海市普通高等学校秋季统一考试招生工作按本办法执行。

  本办法由上海市教育委员会负责解释。

  附件:

  1.2020年上海市普通高校招生章程核准备案表(正表)

  2.2020年上海市普通高校招生章程核准备案表(副表)

  3. 2020年上海市普通高等学校招生录取加分表

01.png

02.png

03.png

04.png

来源:上海市教育考试院 2020年上海市普通高等学校秋季统一考试招生工作办法


推荐阅读

外交学院3年本科就业率维持在94%以上!3年间上涨了约1%!

2017-2019年学科竞赛排行榜竞赛项目分析

第三、四轮学科评估结果对比!

大学专业:社会学类专业全国招生计划解读

强基计划试点院校招生专业实力对比

大学专业:生物工程类专业全国招生计划解读

电子商务专业考取难度排名及解析

高考志愿填报:房地产开发与管理专业详解

财务管理专业考取难度排名及解析

评论
说点什么吧
发布

手机扫一扫下载APP

400-181-5008

优志愿将竭力为您提供帮助

(免长话费 )

教APP备3100148号