综合评价招生作为高校特殊招生方式,向来是历届考生和家长关注的焦点。2026年,综合评价招生即将全面开启,对于26届高考生而言,深入了解相关政策、院校及报考流程至关重要。接下来,小优将从政策改革、涉及院校、报考流程等方面为大家梳理关键信息。
2026年综合评价政策变化
教育部发布的《关于做好2026年普通高等学校部分特殊类型招生工作的通知》,对综合评价招生体系进行了系统性调整。对于志在通过该渠道升学的考生,读懂政策风向是制胜的第一步。
1.招生专业聚焦战略需求:不再盲目扩大专业范围,重点开放两类专业:国家急需紧缺专业和“冷门绝学”(指那些学术关注度低、研究群体极小、传承面临严峻挑战,但承载着独特文化价值和战略意义的人文基础学科,如
2.院校试点调整:试点院校范围和招生规模原则上不再扩大,不符合标准的院校将被取消招生资格。这一政策调整意味着,2026年综合评价的招生总量不会出现大幅波动,考生可在相对稳定的竞争环境中规划报考策略。
3.校测考核“去竞赛化”:弱化竞赛成绩导向,转而聚焦关键能力、学科素养和思维品质。这一变化意味着考生不能再单纯依赖竞赛奖项来获得优势,而要注重全面提升自身综合素质。在笔试方面,要加强对学科知识的深入理解和灵活运用;在面试中,要培养良好的沟通能力、逻辑思维能力和应变能力。
4.高考成绩权重提升:教育部明确提出,逐步提高高考文化课成绩占比,同时优化各科成绩使用方式,这进一步凸显出高考成绩在高校人才选拔中的基础性地位。目前,综合成绩计算模式包括“631”模式(主流模式)、“85:15”模式以及“7:3”模式等。不同模式在高考文化课成绩、学校
综合评价招生院校
1.面向全国多省招生院校
2026年,众多国内外知名学府面向全国多省份进行综合评价招生,如
2.面向地方招生院校
除了上述高校外,综合评价招生的院校体系中还包含丰富的地方教育资源,如江苏、山东、浙江就有不少层次多样的地方院校可供选择。考生可关注小优整理“2026年重点高校综合评价招生简章汇总”,及时了解各院校的招生信息。
另外,为了帮助大家快速了解综合评价招生院校的变化,小优对各校招生政策进行详细分析,考生和家长可时时关注“2026年各高校综合评价招生政策分析及变化汇总”,以便深入了解不同院校的招生变化,做出更合理的报考决策。
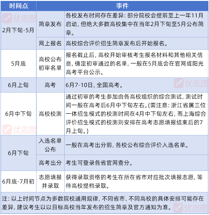
综合评价报考流程

现阶段需要做这些准备
1.关注报名时间:部分院校(如
2.整理相关材料:综合评价招生通常需要考生准备一系列材料,如个人陈述、获奖证书、推荐信等,考生要提前整理好这些材料,确保材料的完整性和准确性。需要注意的是,个人陈述部分要突出自己的优势和特色,展示自己的综合素质和发展潜力,切忌使用千篇一律的模板化表述。
3.保障文化课复习进度:高三下半年是文化课复习的关键时期,考生需优先保障高三复习进度,合理分配时间和精力。重点突破薄弱学科,有针对性地进行学习和训练。尤其关注数学、物理、语文等校测高频科目,这些科目在高考和校测中都占据重要地位,加强这些科目的复习,有助于提高整体成绩。
4.校测前置规划:校测是综合评价招生的重要环节,考生要提前进行规划。了解校测的考试形式(笔试、面试等)、考试内容和考试要求,有针对性地进行备考。
如果你还想深入了解更多关于综合评价招生的详细信息,不妨使用优志愿APP中的【综评】专栏。该专栏内容丰富全面,不仅涵盖了各大综评院校的详细介绍、专业特色,还提供了便捷的院校查询和招录信息查询功能,更有手把手教你如何申请综评的实用指南。

特别声明:本文为优志愿原创作品。未经著作权人授权,禁止转载和使用,否则将承担
高招云直播