2月19日
教育部公布了2025年高考安排而今年作为陕西省新高考第一年
考试时间、科目有所不同
根据《2025年陕西省普通高校招生考试和录取工作实施方案》,2025年陕西省高考时间安排如下:

如何考?如何报?如何录?
陕西省教育考试院
对2025年陕西省新高考
进行了全面解读
详见:解读 | 《2025年陕西省普通高校招生考试和录取工作实施方案》
如何考?

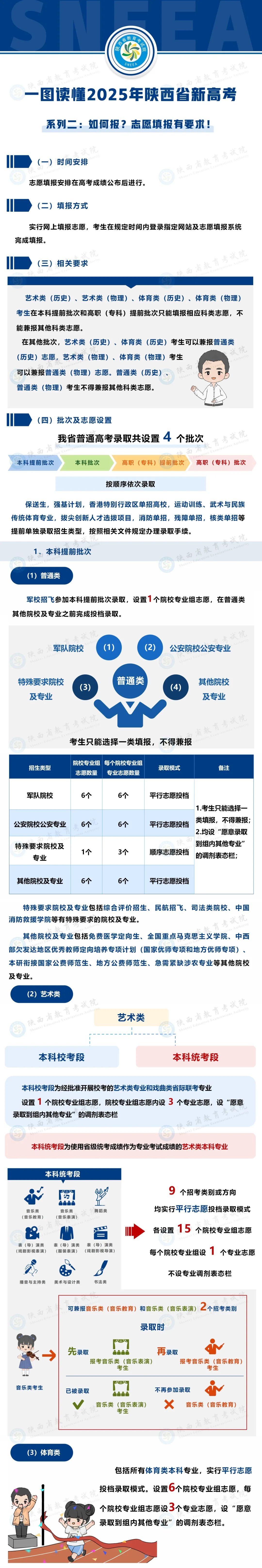
如何报?

如何录?

2月19日
教育部公布了2025年高考安排而今年作为陕西省新高考第一年
考试时间、科目有所不同
根据《2025年陕西省普通高校招生考试和录取工作实施方案》,2025年陕西省高考时间安排如下:

如何考?如何报?如何录?
陕西省教育考试院
对2025年陕西省新高考
进行了全面解读
详见:解读 | 《2025年陕西省普通高校招生考试和录取工作实施方案》
如何考?

如何报?

如何录?

扫码下载APP
手机扫一扫下载APP