1 第一阶段:网上报名
1.1 报名网址
https://zsbbm.sdyu.edu.cn/qnzzxy-zsb/
1.2 报名主页
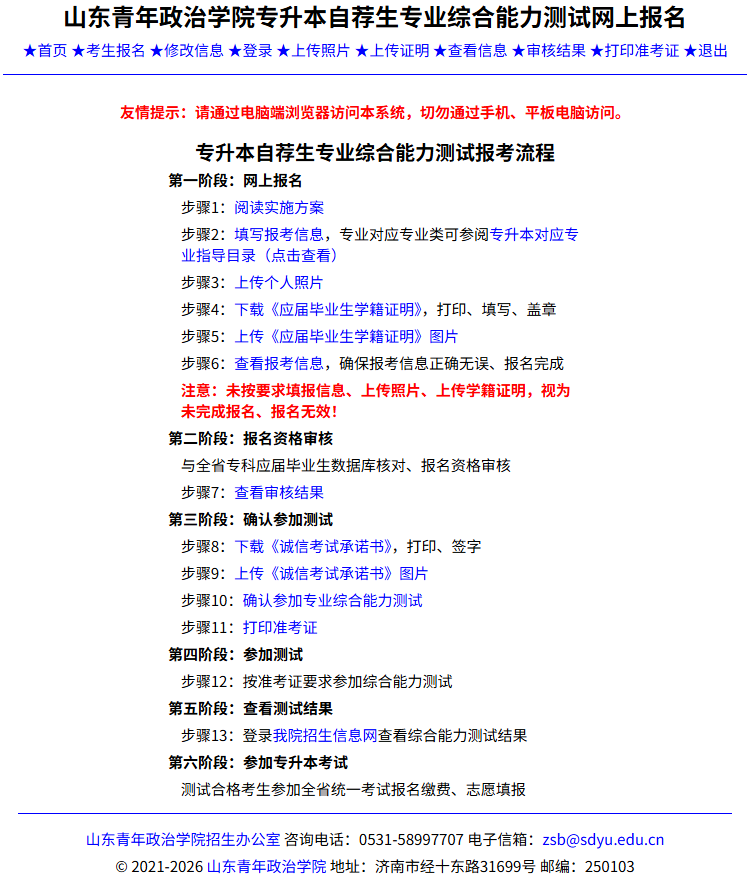
输入网上报名系统网址,打开报名系统主页,如下图:

整个操作界面以两条横线分为上、中、下三部分,最上边是操作菜单,最下边是山东青年政治学院招办联系方式,中间部分是主要操作区域。主页也以简洁的形式,告诉考生参加山东青年政治学院普通专升本专业综合能力测试报考流程。
这里可以点击“步骤2:填写报考信息,专业对应专业类可参阅专升本对应专业指导目录(点击查看)”的“点击查看”打开“专升本对应专业指导目录”查看页面,选择某一本科专业查看其对应的专科专业。以报考“财务管理”专业为例,其对应的专科专业类和专业如下图:

1.3 填写报考信息
在主页“填写报考信息”或菜单栏点击“考生报名”,打开考生报名信息填写页面,如下图:

这里先选择本科报考专业,再选择专业毕业专业(类)、专科毕业专业。专业毕业专业(类)只可选择报名文件规定的专业,不可任意选择。专科毕业专业务必与学信网专业一致。
这里也可以点击“专升本对应专业指导目录(点击查看)”打开专升本对应专业指导目录查看页面。
按提示正确填写个人信息后,点击“提交保存报名信息”,系统提示:提交保存报名信息成功,若没有上传照片请按要求上传个人照片。如下图:

1.4 电脑上传考生照片
在上图点击“确定”或菜单栏点击“上传照片”,打开考生照片上传页面,如下图:

点击“上传考生照片”选择本机考生照片、系统自动上传,稍后系统提示:上传考生照片成功,请点击“确定”继续上传学籍证明图片。如下图:

点击“确定”自动跳转至学籍证明上传页面。
1.5 手机扫码上传照片
若点击“扫码上传照片”,系统将生成上传照片二维码,如下图:

使用手机扫码后,如下图:

点击“选择照片”选择手机相册照片、预览,如下图:

点击“点击上传”按钮,系统提示上传成功,如下图:

依照提示,在电脑点击“完成”按钮,系统显示扫码上传照片,如下图:

点击左侧图片下方的“点击查看大图”,可浏览上传照片大图,点击“下一步,上传学籍证明”继续上传学籍证明。
注意:由于服务器、浏览器等缓存的原因,照片上传完成后,若不显示考生照片或显示非本人照片,请多刷新几次本页面。
1.6 电脑上传学籍证明图片
在菜单栏点击“上传证明”,打开考生学籍证明图片上传页面,如下图:

点击“上传本机图片”选择本机考生学籍证明图片、系统自动上传,稍后系统提示:上传考生学籍证明图片成功,请点击“确定”查看个人报考信息。如下图:

点击“确定”自动跳转至个人报考信息查看页面。
1.7 手机扫码上传学籍证明
若点击“扫码上传图片”,系统将生成上传学籍证明图片二维码,如下图:

使用手机扫码后,如下图:

点击“选择图片”选择手机相册照片、预览,如下图:

点击“点击上传”按钮,系统提示:上传考生学籍证明图片成功,请在电脑端点击“完成”按钮、查看已上传图片。如下图:

依照提示,在电脑点击“完成”按钮,系统将显示扫码上传的学籍证明图片,如下图:

点击左侧图片下方的“点击查看大图”,可浏览上传图片大图,确保上传图片清楚、文字可识别。点击“下一步,查看报考信息”可查看个人报考信息。
注意:由于服务器、浏览器等缓存的原因,学籍证明图片上传完成后,若不显示或显示非本人证明图片,请多刷新几次本页面。
1.8 报名信息查看
在菜单栏点击“查看信息”,打开考生信息查看页面,如下图:

如已按要求上传考生照片和学籍证明后,系统显示:你已完成山东青年政治学院2026年专升本自荐生报名,请认真检查、若有问题可在报名期间自行修改。
若没有上传照片系统将提示:未上传考生照片视为未完成报名、报名无效!请使用“上传照片”功能上传照片后再查看个人报考信息!如下图:

若没有上传学籍证明系统将提示:未上传学籍证明视为未完成报名、报名无效!请使用“上传证明”功能上传学籍证明后再查看个人报考信息!如下图:

1.9 修改报名信息
在报名信息查看页面点击“修改考生信息”按钮,或在菜单栏点击“修改信息”,打开考生信息修改页面,如下图:

修改信息后,点击“提交保存报名信息”保存修改后的信息。
1.10 考生登录
已报名考生若再次登录,可点击“考生登录”打开考生登录页面,如下图:

正确输入报名身份证号、个人设置的登录密码、依照图片输入验证码,点击“考生登录”验证考生身份、登录系统。
1.11 找回登录密码
若考生忘记登录密码,可在登录页面点击“找回密码”自行找回登录密码,如下图:

正确输入报名身份证号、报名姓名、依照图片输入验证码,点击“找回登录密码”,系统提示:找回登录密码后原密码将自动失效。你确定要找回个人登录密码吗?如下图:

点击“确定”,系统提示:考生密码已恢复为身份证号后6位。点击“确定”使用新密码登录系统、并自行修改密码,如下图:

2 第二阶段:报名资格审核
2.1 查看审核结果
网上报名结束,经与全省专科应届毕业生数据库进行核对,按要求填报信息、上传报考资料且符合专业报考条件考生将标记为“审核通过”,不符合报考条件的考生标记为“审核不通过”。系统开放审核结果查询后,考生可自行登录系统查询个人审核结果。
点击菜单栏“审核结果”打开考生审核结果查看页面,大部分考生按要求填报信息、上传报考资料、且毕业专业符合本科专业报考要求,系统显示为“审核结果(备注:审核通过)”,如下图:

个别考生审核不通过,也会显示审核不通过原因,如下图:

3 第三阶段:确认参加测试
3.1 电脑上传承诺书图片
审核通过考生须上传考生诚信考试承诺书图片、确认参加测试,才可以打印准考证。审核不通过考生不允许上传诚信考试承诺书图片、确认参加测试。
在菜单栏点击“上传承诺书”,打开上传考生诚信考试承诺书图片页面,如下图:

这里可以点击“《诚信考试承诺书》(点击此处下载)”下载空白诚信考试承诺书。点击“上传本机图片”选择本机考生承诺书图片、系统自动上传,稍后系统提示:上传考生承诺书图片成功,请点击“确定”确认参加测试。如下图:

点击“确定”自动跳转至确认参加测试页面。
3.2 手机扫码上传承诺书
若点击“扫码上传图片”,系统将生成上传学籍证明图片二维码,如下图:

使用手机扫码后,如下图:

点击“选择图片”选择手机相册照片、预览,如下图:

点击“点击上传”按钮,系统提示:上传诚信考试承诺书图片成功,请在电脑端点击“完成”按钮、查看已上传承诺书图片。如下图:

依照提示,在电脑点击“完成”按钮,系统将显示扫码上传的诚信考试承诺书图片,如下图:

点击左侧图片下方的“点击查看大图”,可浏览上传图片大图,确保上传图片清楚、文字可识别。点击“下一步,确认参加测试”去确认参加测试。
注意:由于服务器、浏览器等缓存的原因,诚信承诺书图片上传完成后,若不显示或显示非本人诚信承诺书,请多刷新几次本页面。
3.3 确认参加测试
审核通过考生上传完诚信考试承诺书后,才可确认参加考生。点击菜单“确认参加测试”打开确认参加测试页面,如下图:

二、确认页面上半部分是考生报考信息,下半部分是全省专科应届毕业生数据库核对反馈信息。
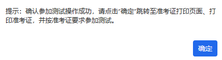
点击“确认参加我校普通专升本专业综合能力测试”按钮,系统提示:确认参加测试操作成功,请点击“确定”跳转至准考证打印页面、打印准考证,并按准考证要求参加测试。如下图:

点击“确定”自动跳转至准考证打印页面。
3.4 打印准考证
确认参加测试后,点击菜单“打印准考证”打开准考证打印页面,如下图:

说明:本准考证为样张,正式准考证以系统打印为准。
高招云直播