您当前的浏览器版本过低,请您升级浏览器
为了更好的使用优志愿产品,点击下载

谷歌浏览器

360极速浏览器

360安全浏览器

QQ浏览器

火狐浏览器

全国服务热线:400-181-5008
祝广大考生金榜题名
开通VIP

收藏

分享

2026年技能优秀中职毕业生免试录取招生章程

| 来源:浙江交通职业技术学院 1931

浙江交通职业技术学院

2026年技能优秀中职毕业生免试录取招生章程

第一章 总则

第一条依据《中华人民共和国教育法》《中华人民共和国高等教育法》《浙江省推进中高职一体化人才培养模式改革工作方案》(浙教职成〔2012〕26号)、《浙江省教育考试院关于技能优秀中职毕业生免试升学有关事项的通知》(浙教试院〔2012〕49号)和《浙江省教育厅办公室关于做好2026年单独考试招生工作的通知》(浙教办函〔2026〕72号)等有关规定,结合学校的实际情况,制订本章程。

第二章 学校概况

第二条学校全称:浙江交通职业技术学院,学校国标码12036。

第三条办学层次和类型:普通专科(高职),全日制普通高等学校。

第四条办学性质:公办,学制三年。

第五条办学地址:杭州校区(浙江省杭州市古墩路1516号)和长兴校区(浙江省湖州市长兴县林城镇新林北路39号)。

第三章 申请条件

第六条技能优秀中职毕业生申请免试录取应同时具备以下条件:

(一)符合2026年浙江省“单独考试”招生考试报名条件,并已办理浙江省“单独考试”报名手续,且在校期间无任何违纪处分记录。

(二)根据《教育部办公厅关于做好有关高校保送录取世界技能大赛获奖选手工作的通知》(教学厅〔2020〕3号)有关规定,在“世界技能大赛(World Skills Competition)”获奖的中国国家代表队选手且符合浙江省高考报名条件的应届中职毕业生。

(三)根据《浙江省推进中高职一体化人才培养模式改革工作方案》(浙教职成〔2012〕26号)有关规定,获得教育部等国家部委举办的全国职业院校技能大赛、全国数控技能大赛一、二、三等奖的浙江省籍应届中职毕业生(含符合条件的随迁子女)。

(四)根据《教育部关于印发<2024年世界职业院校技能大赛实施方案>的通知》(教职成函〔2024〕5号)有关规定:“从2024年起将全国职业院校技能大赛升级为世界职业院校技能大赛”。获得世界职业院校技能大赛总决赛争夺赛金、银、铜奖的应届中职毕业生(含符合条件的随迁子女)。

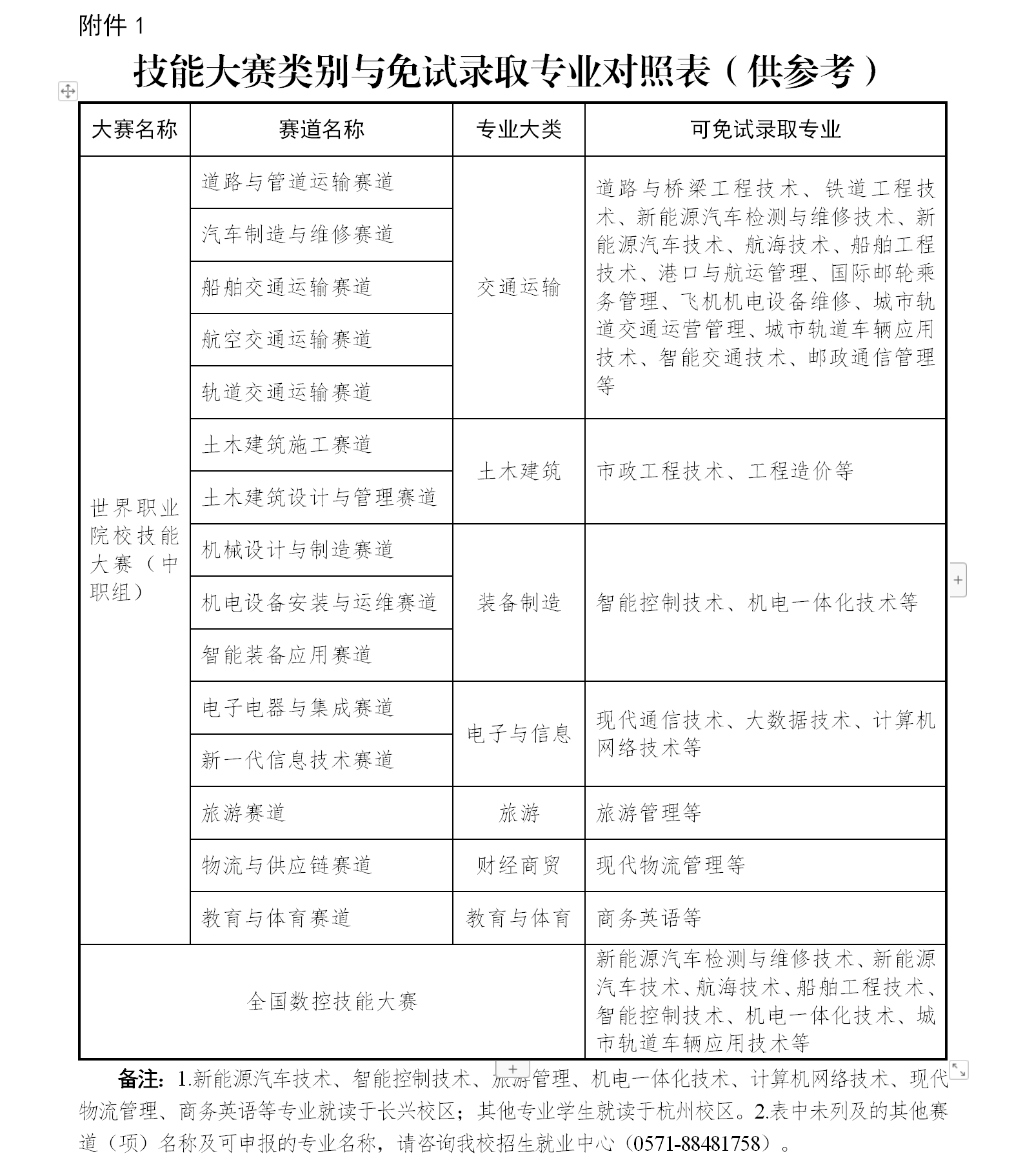
符合上述条件的考生可申请免试就读我校相关单独考试招生专业(见附件1)。附件1中未列及的其他赛项名称及申请的其他专业,请咨询我校招生就业中心(0571-88481758)。

第七条 就读校区:新能源汽车技术、智能控制技术、旅游管理、机电一体化技术、计算机网络技术、现代物流管理、商务英语等专业在长兴校区就读;其他专业的学生在杭州校区就读。

第四章 免试录取流程及有关事项

第八条技能优秀中职毕业生免试录取流程:

(一)申请与公示。由考生本人向所在中学申请,填写《2026年浙江省技能优秀中职毕业生免试升学情况登记表》(附件2),并经所在中学审核公示,公示时间不少于5个工作日,要求在中学显要位置张榜公示考生名单、所在班级、获奖项目、拟申报专业等信息。其中拟申报专业:每位考生最多可申请与比赛项目或中学所学专业相关或相近的专业2个,按志愿先后顺序填报。

(二)申请材料寄送。我校2026年技能优秀中职毕业生免试录取分两个批次进行:第一批(2025年比赛及之前获奖的考生)须于5月15日前,第二批(2026年比赛获奖的考生)须于7月15日前,向我校招生就业中心寄送申请材料,逾期不再受理。

材料寄送地址:浙江省杭州市古墩路1516号,浙江交通职业技术学院招生就业中心,邮政编码311112,联系电话0571-88481758。

申请材料清单如下(A4纸规格):

1.经中学及当地招生办(考试院、考试中心)审核并盖章的《2026年浙江省技能优秀中职毕业生免试升学情况登记表》(详见附件2)二份;

2.获奖证书复印件(须加盖所在中学公章)二份;

3.考生本人身份证(正反面)复印件二份;

4.《浙江省2026年单独考试招生考生报名证》复印件一份(要求水印清晰可见);

5.考生在校表现鉴定(须加盖所在中学公章)一份;

6.中学的公示材料(须加盖所在中学公章)一份。

备注:以上申请材料概不退还,请考生自行保留备份。

考核和录取工作。我校对考生的申请材料进行审核评议,审核合格的考生名单报请学校招生工作领导小组审批,拟录取名单将在我校招生网站公示5个工作日。公示结束后,我校在规定时间内按要求将拟录取名单及相关材料报送至浙江省教育考试院。浙江省教育考试院会同有关部门审核并在浙江省教育考试网进行公示,公示结束后办理录取手续。

确因世界职业院校技能大赛有关赛事安排在2026年7月31日之后获奖且未被高校录取的当年应届考生,可在下一年度申请免试升学录取。

第五章 招生监督

第九条学校纪委办公室对招生过程进行监督,并接受省教育考试院和社会的监督。

第十条考生应本着诚信的原则提供真实准确的申请材料。对虚报、隐瞒、伪造、涂改有关材料、提供虚假身份证明或获奖材料等欺诈手段取得面试录取资格的学生,一经查实,取消其当年普通高校招收保送生录取资格及参加普通高校招生统一考试资格,并记入考生高考诚信电子档案,已入学取得学籍的,取消其入学资格或学籍。

第十一条 考生所在中学应对出具的推荐材料或者盖章认可的材料进行认真核实,出现弄虚作假情形的,一经发现并核实,我校将如实上报上级教育主管部门按照相关规定处理。

第六章 附则

第十二条学校严格按照浙江省教育厅、省物价局、省财政厅公布的浙江省公办普通高等职业院校学费、住宿费收费标准执行。

第十三条学生在规定年限内达到所在专业毕业要求者,颁发浙江交通职业技术学院普通高等教育专科(高职)毕业证书。

第十四条学校设有国家奖学金、国家励志奖学金、省政府奖学金、校级优秀学生奖学金、优秀毕业生奖学金、航海励志奖学金,同时实行国家助学金、国家助学贷款、困难补助、学费减免、勤工助学等资助政策,开通家庭经济困难新生入学报到“绿色通道”。

第十五条经浙江省教育考试院会同有关部门审核录取的免试生不再参加当年普通高考或高职单独考试。

第十六条本章程若与国家和上级有关政策不一致的,以国家和上级有关政策为准。本章程由学校招生就业中心负责解释。

第十七条联系方式

通讯地址:浙江省杭州市古墩路1516号(邮政编码:311112)

招生网址:https://zs.zjvtit.edu.cn

联系电话:0571-88481758,88481880

监督电话:0571-88481769

附件:1.技能大赛类别与免试录取专业对照表(供参考)

2.2026年浙江省技能优秀中职毕业生免试升学情况登记表

附件2:2026年浙江省技能优秀中职毕业生免试升学情况登记表.docx

返回】 【打印

评论
说点什么吧
发布

手机扫一扫下载APP

400-181-5008

优志愿将竭力为您提供帮助

(免长话费 )

教APP备3100148号