各位考生:
根据《陕西省教育考试院关于做好2026年陕西省高职院校分类考试工作的通知》(陕试普招〔2026〕2号)文件精神,我校分类考试招生工作严格遵循相关招生录取政策与规定,依据我校2026年分类考试招生章程,按照“分数优先,遵循志愿”的原则进行录取,于4月9日完成首轮预录取考生报到注册工作。
根据首轮预录取考生报到注册情况,经学校招生委员会研究决定,现将递补录取最低分数线及招生专业公告如下:
一、递补预录取最低分数线
普高生:487.67分
三校生:458.33分
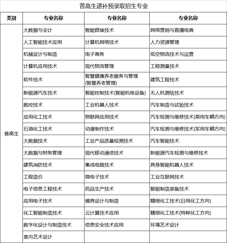
二、递补预录取专业


三、递补预录取查询方式
各位考生可登录我校招生网“分类考试报名系统”查询递补录取结果。
查询地址1:https://sxgfpc.sxlzsoft.com
查询地址2:https://zsbm.gfxy.com
用户名:身份证号
密码:已重置为xs+身份证后六位

四、报到注册时间及地点
递补录取考生报到注册时间为:
4月11日9:00—18:00
4月12日8:30—17:00
注册地点:学校北校区图书馆一层(西安市鄠邑区人民路8号)
特别说明:
1.为防止学生上当受骗,学校不在校外设置任何报到注册点,学生请勿将个人证件交于他人,报到注册不收取任何费用。
2.报到注册时需现场手签《政策知晓书》,为提高效率,学生可自备签字笔在排队等候时提前签字。
3.请注意报到注册点工作时间,合理安排行程,逾期未注册报到视为自动放弃我校预录取资格。
4.递补预录取考生专业志愿以考前填报的信息为准,考生不得修改专业志愿,本次不重新采集考生专业志愿。
五、报到注册流程
(一)签署《政策知晓书》
学生现场领取《政策知晓书》并认真学习政策内容,然后按要求手工书写文字并签字,《政策知晓书》左下方注册码可从预录取查询界面获得。
(二)报到注册
1.学生持已签字的《政策知晓书》和个人身份证交于工作人员,待工作人员确认注册成功后方可离开。
2.学生因身份证消磁、丢失而无法报到注册的,请提前电话联系我校招生办(02981481111),然后按要求办理。
3.学生请保管好个人证件,不要将证件交于他人,如让他人代办,需要出具手写委托书,受委托人办理时需携带本人证件、学生证件及委托书。
4.同时被多所院校预录取的学生,只能选择1所院校刷身份证注册,身份证一旦刷证注册,无法更改院校。
(三)注册结果确认
已在我校刷身份证注册的学生,须于当天20:00后登录我校分类考试报名系统查看注册结果,如提示未注册或注册状态为否的,应及时与招办联系确认,以免遗漏。
六、其他事项
1. 关于“预录取”。学生目前录取状态均为“预录取”,待报到注册后,我校在省教育考试院办理正式录取备案手续后变为“正式录取”。
2. 通知书邮寄。初定于6月中下旬,我校通过邮政EMS为我校正式录取备案的新生寄送录取通知书和入学须知等材料。分类考试招生录取新生备案具有唯一性,学生如收其他院校或冒充我校寄送的招生资料,请勿随意相信,以免上当受骗。如有问题请及时与我校招生办联系。
3. 通知书邮寄地址检查。学生可于4月30日前登录我校分类考试招生报名系统,在“邮寄地址维护”界面中维护通知书邮寄地址信息。
4. 开学时间。分类考试招生录取新生与高考录取新生同时开学报到,具体见录取通知书或学院招生网后期公告。
5. 入学待遇。通过分类考试招生录取学生和普通高考招生录取学生性质、培养方式、待遇完全相同,均为统招生。学生毕业颁发由陕西省教育厅验印、国家教育部网站(学信网)注册、国家承认的普通高校专科学历毕业证书。
6. 特别说明。学生务必按时进行报到注册,逾期视为自动放弃录取资格。根据考试政策,被多所院校预录取的学生,只能自主选择1所院校刷验身份证报到注册。如学生已在其他院校刷验身份证,将无法再来我校报到注册,无法办理正式录取手续,请务必慎重。已被预录取但未到任何预录取院校报到注册的学生,其预录取资格自行取消,仍可参加包括高考统考、体育单招、消防单招、残障单招在内的其他类型考试招生;已经报到注册且已办理正式录取备案手续的学生,不再参加包括以上类型在内的其他各类型考试招生。
7.我校从未也坚决不会组织预录取考生外出打工,请各位同学及家长提高警惕,谨防上当受骗。我校从未委托任何单位、中介机构和个人开展招生,学校分类考试招生不收取任何费用。对于假借我校名义进行虚假招生宣传的行为,都属于违法侵权行为,我校将依法追究其法律责任,也欢迎广大考生和家长监督举报。
高招云直播