热忱欢迎全国各地优秀考生到湖南工商大学学习深造!2026年我校部分学科专业接收调剂硕士研究生考生,现将我校2026年硕士研究生招生调剂相关事项公告如下。
一、调剂服务系统开放时间
我校调剂系统开放时间与“2026年全国硕士生招生复试调剂服务系统”开放时间保持一致,为2026年4月8日。调剂学科、专业以系统中开通的学科、专业为准,各学科、专业调剂原则、要求详见《湖南工商大学2026年硕士研究生复试录取工作方案》及各二级招生单位复试方案。
二、调剂学科专业
(一)调剂学科专业目录
1.学术学位硕士接收调剂学科专业
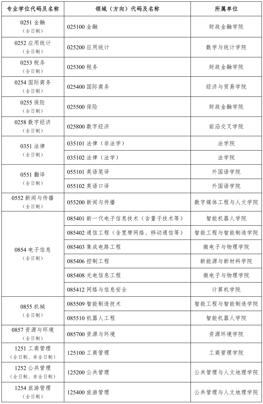
2.专业学位硕士接收调剂专业领域

(二)调剂要求
1.初试成绩符合第一志愿报考专业在调入地区的全国初试成绩基本要求,并符合我校调入专业的报考条件和复试分数线要求。
2.原则上,调剂考生第一志愿专业与调入专业相同相近,或初试科目与调入专业初试科目相同相近(考试科目详见《湖南工商大学2026年攻读硕士学位研究生招生简章》),学校各二级招生单位也可能将根据本学科专业人才培养目标设置其他学术要求,具体见各二级招生单位相关通知。
3.对同一批次符合调剂要求且申请同一专业、初试科目完全相同的调剂考生,按考生初试成绩择优确定进入复试的考生名单,不以考生提交调剂志愿的时间先后顺序等非学业水平标准作为遴选依据。
4.我校之后将按相关规定在“中国研究生招生信息网”开通调剂系统(系统网址:yz.chsi.com.cn),具体时间安排见调剂系统以及我校研究生院网站通知。符合调剂条件的考生需登录调剂系统填写调剂申请,学校研究生院将通过此平台通知获准参加复试的调剂考生。考生须在规定的时间内回复确认,额满为止。未在规定时限内回复的考生视同放弃调剂复试机会,取消其调剂复试资格。
5.我校调剂缺额若为全日制计划,考生档案必须在规定时间内调入我校;若为非全日制计划,考生必须签订定向就业协议。
6. 我校将视各学科专业实际复试录取情况适时调整调剂名额,调剂详细信息将按照主管部门的规定和要求通过调剂系统发布。
7.考生申请调剂前,应充分了解招生单位的调剂工作办法,以及相关专业不同学习方式(全日制和非全日制)招生、培养、奖助、就业等相关政策。
(三)调剂程序
1.符合调剂要求的考生,可在教育部规定时间内登录“中国研究生招生信息网”调剂系统提交调剂志愿(教育部限定考生可填报三个志愿,36小时后考生可以重新选择),其中志愿一、二、三优先级是相同的。
2.我校研究生院在考生填报调剂志愿后,将分批次、分专业按考生初试成绩及各二级招生单位提出的学术要求择优遴选出参加复试的考生名单,并在网上通知考生复试,考生需及时查看“复试通知”并在规定时间内予以确认,否则视为放弃。
3.调剂考生复试后,我校将给出是否“拟录取”结果,被“拟录取”的考生应在规定的时间内在网上回复“接受”,否则视为放弃。
三、复试安排
1.我校将根据上级主管部门要求,在保护考生和教师健康与安全的前提下,科学合理安排研究生招生复试工作,经校招生委员会研究决定采用现场复试的形式。
2.复试科目及考试大纲详见:https://gra.hutb.edu.cn/zsgz/sszs/ksdg
3.根据国家文件要求,于4月28日前完成复试录取工作。
四、联系方式
(一)我校各招生单位联系方式

(二)研究生院联系方式
联系人:肖老师、吕老师
联系电话:0731-88688031
湖南工商大学研究生院
2026年4月1日
高招云直播