濮阳职业技术学院
2026年单独考试招生章程
第一章总 则
为做好我校2026年单独考试招生工作,根据河南省教育厅有关文件精神,结合学校实际,特制定本章程。
第一条本章程适用于濮阳职业技术学院全日制普通专科单独考试招生(以下简称“单招”)工作。
第二条濮阳职业技术学院单招工作贯彻“公开程序、公平竞争、综合评价、择优录取”的原则。
第三条濮阳职业技术学院单招工作实行“招考分离”原则,规范考试、录取程序,严肃工作纪律,接受纪检监察部门、考生以及社会各界的监督。
第二章学校概要
第四条学校全称:濮阳职业技术学院。
第五条办学性质:公办。
第六条办学层次:全日制普通专科。
第七条办学类型:普通高等职业院校。
第八条办学地点:濮阳市黄河西路249号。
第三章组织机构
第九条濮阳职业技术学院招生工作领导小组负责制定单招政策,讨论决定招生工作中的重大事宜。
第十条濮阳职业技术学院招生就业中心是组织和实施单招工作的常设机构,具体负责单招的日常工作。
第十一条濮阳职业技术学院纪委对招生工作实施监督。
第四章招生对象和报名方式
第十二条招生对象
1.已通过河南省2026年普通高校招生统一考试报名的考生。
2.已通过河南省2026年普通高校对口招收中等职业学校毕业生考试报名的考生。
第十三条报名方式和准考证获取
1.报名方式
报考我校的考生于2026年4月21日9时至4月22日18时登录“河南省普通高校招生考生服务平台”(https://pzwb.haeea.cn)进行网上志愿填报。在规定时间内,考生只能填报一所高校志愿,并可以进行不超过两次的志愿修改,以网上最后一次保存的志愿为准。
2.准考证获取
完成报名的考生可于4月25日9时起登陆我校招生信息网(https://zs.pyvtc.edu.cn)通过“单独招生录取管理系统”(http://ddzs.pyvtc.edu.cn)打印准考证,同时完善个人信息。
第五章招生专业和计划
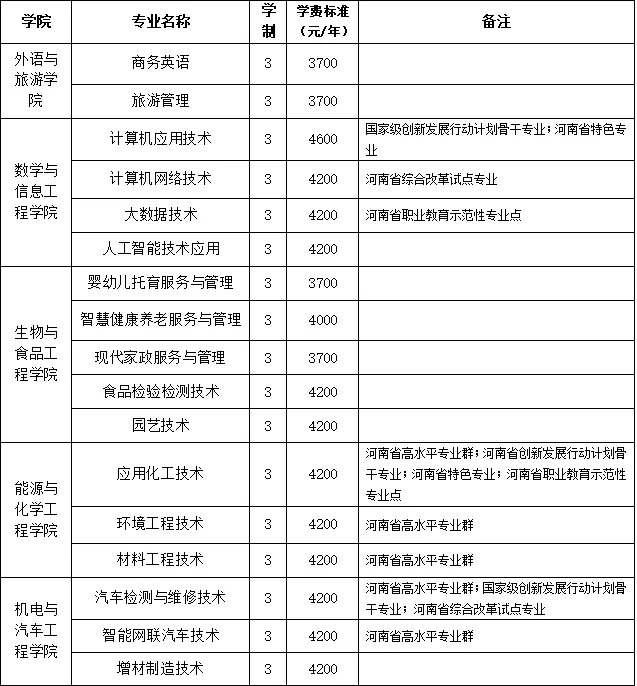
第十四条招生专业及计划
2026年我校单招计划800人,以省教育厅批复为准。录取时各专业招生计划可根据实际情况进行调整。


第六章 命题与考试
第十五条命题与考试
学校自主命题,组织考生的“文化素质”和“职业技能(职业适应性、专业技能)”测试,分值占比各50%,总分300分。符合技能拔尖人才条件的考生免试,其余考生必须参加我校组织的文化素质测试(退役士兵除外)和职业技能(职业适应性、专业技能)测试。
(一)考试办法
1.文化素质考试
考试内容为语文(80分)、数学(50分)、英语(20分)三科综合。满分150分,考核方式为笔试。
2.职业技能(职业适应性)测试
(1)中职考生(参加对口升学报名的考生)
职业技能测试以《中等职业教育专业简介(2022年修订)》为依据,重点考核考生的综合专业能力、通用技术、岗位技能等。满分150分,考核方式为笔试。
(2)高中考生和社会考生(参加普通高招报名的考生)
职业适应性测试重点考核考生的科学素质、专业素养、职业潜能和职业倾向。满分150分,考核方式为笔试。
(3)退役士兵
经省教育考试院审核通过的退役士兵考生免文化素质考试,按满分150分计入总成绩。仅需参加职业适应性测试,重点考核考生的专业素养、职业潜能、职业倾向和综合能力,满分150分,考试方式为笔试。
(4)第一专业报考艺术类、体育类的考生
专业技能现场测试,满分150分,重点考核考生的专业能力。
(二)考试时间和地点
时间 | 科目 | 地点 | |
2026年4月26日(周日) | 9:00-10:40 | 文化素质 | 濮阳职业技术学院 |
10:50-12:30 | 职业技能(职业适应性、艺术和体育类专业技能) | ||
第七章技能拔尖人才免试入学
第十六条免试对象和条件
根据《河南省教育厅关于做好2026年高等职业教育单独考试招生和技能拔尖人才免试入学工作的通知》(教学〔2026〕34号)要求,具备以下情形之一的考生,符合免试入学条件,可免试录取。考生申请免试专业需与获奖项目或取得的高技能资格相关,我校在相同或相近专业免试录取。
1.技能大赛优秀获奖选手。获得由教育部主办或联办的全国职业院校技能大赛三等奖及以上奖项和世界职业院校技能大赛争夺赛铜奖以上奖项,或由省级教育行政部门主办或联办的省级职业院校技能大赛一等奖的中职毕业生。
2.优秀高技能人才。具有高级工或技师资格同时获得县级劳动模范先进个人以上称号的在职在岗中职毕业生。
第十七条免试录取程序
考生填写《河南省普通高等学校2026年技能拔尖人才免试录取考生申请表》(详见附件),提出免试入学申请。生源单位负责确认考生获奖情况。生源单位将上述申请表、考生本人身份证原件和技能竞赛获奖证书原件及复印件各一式三份,于4月6日前报送我校招生就业中心。
经学校招生工作领导小组审核,名单报教育厅职业教育与成人教育处备案通过后,在学校招生信息网公示拟录取考生名单,公示时间不少于5个工作日。公示无异议者,须于2026年4月21日9时至4月22日18时登录“河南省普通高校招生考生服务平台”(https://pzwb.haeea.cn)进行网上志愿填报。公示后由学校报省教育考试院办理录取手续,考生免试进入相关专业学习。
第八章录取
第十八条录取原则
1.凡符合技能拔尖人才免试入学条件者优先录取。
2.录取过程按照分数优先的原则,分专业类别划定录取控制线。对于进档考生,根据专业志愿,按照“文化素质”和“职业技能(职业适应性、专业技能)”总成绩从高分到低分择优录取,第一专业志愿不能满足时,按其第二专业志愿录取,仍不能满足的按其第三专业志愿录取,以此类推。当所有专业志愿均不能满足时,将其调剂录取到计划未满的专业。如遇到总分相同的考生,按职业技能(职业适应性、专业技能)、文化素质、语文、数学、外语成绩从高到低依次录取。第一志愿报考音乐表演、舞蹈表演、艺术设计、环境艺术设计、社会体育的考生按所报第一专业录取,第一专业未能录取的不再调剂。
3.凡被高职单招录取的考生,不能参加高考等其他类型的普通高校招生考试。未被录取的考生,可参加高考等其他类型的普通高校招生考试。
4.身体条件
所有考生应符合《普通高等学校招生体检工作指导意见》要求。
5.公示
考生可登录我校“单独招生录取管理系统”查询分数,如对成绩有异议可按程序申请复核。拟录取考生名单在我校招生信息网进行公示,公示时间不少于5个工作日。公示后的名单报省教育考试院办理录取手续。
第十九条新生入学和待遇
通过我校高职单招、技能拔尖人才免试录取的考生须持有效身份证件、《录取通知书》原件,按我校规定时间入学报到。退役士兵必须把档案转到我校并接受全日制培养。我校严格组织新生入学资格审查、录取资格复查,确保招生录取公平公正。我校按照国家和省相关规定、程序注册学籍。转学、转专业按照国家、省和学校的相关规定执行,其他待遇与参加高考录取的学生相同。
学生修完教学计划规定的课程,成绩合格,达到学校毕业要求的,准予毕业,颁发濮阳职业技术学院普通专科毕业证书。
第九章收费标准、资助政策及其他
第二十条收费标准
根据《河南省发展和改革委员会河南省财政厅河南省教育厅关于调整公办普通高校学费标准的通知》(豫发改收费[2020]456号)的文件精神,制定收费标准。其中,学费标准:文史类专业中智慧健康养老服务与管理、大数据与会计学费为4000元/生·年,其余专业学费为3700元/生·年;理工类专业中计算机应用技术学费为4600元/生·年,其余专业学费为4200元/生·年;艺术类专业学费6000元/生·年。住宿费标准:6人间700元/生·年,4人间800元/生·年。
第二十一条资助政策
奖(助)学金设置:我校已建立起国家奖学金、国家励志奖学金、国家助学金、国家助学贷款、高校大学生服义务兵役学费补偿贷款代偿、直接招收士官学费补偿贷款代偿及退役士兵教育资助、新生入学资助项目、勤工助学、学费减免等多种形式有机结合的高校家庭经济困难学生资助政策体系。此外,我校还积极打造特色资助品牌项目“校长奖学金”,用于奖励学生中奋发学习、努力进取、全面发展,起到表率作用的优秀学生。
资助范围及对象:学校按照招生计划招收的全日制普通专科在校生中家庭经济困难的学生,其中,脱贫享受政策户和风险未消除监测对象学生可享受国家助学金(4400元/生·年)。学校设有勤工助学岗位,同时开通家庭经济困难学生入学“绿色通道”。
学校资助项目及标准:
1.国家奖学金:各方面表现特别突出的学生可申请,奖励标准为10000元/生·年;
2.国家励志奖学金:家庭经济困难且品学兼优的学生可申请,奖励标准为6000元/生·年;
3.国家助学金:家庭经济困难的学生可申请,资助标准按困难程度确定,平均资助标准为3700元/生·年;退役士兵均可享受国家助学金,每生每年3700元;
4.校长奖学金:校长奖学金是我校设立的最高学生奖项,每年评选一次,奖励标准为10000元/生·年;
5.国家助学贷款:家庭经济困难的学生入学后可向高校申请高校国家助学贷款,也可在入学前到生源所在地县(区)学生资助管理中心申请生源地信用助学贷款。申请最高金额为20000元/生·年;
6.服兵役学费资助:自主择业的退役士兵及在校入伍的退役复学士兵可申请学费减免,减免标准按所学专业的收费标准执行,最高为20000元/生·年;学生在校或毕业后应征入伍,可申请学费补偿或助学贷款代偿,最高为20000元/生·年。
第二十二条其他
我校未委托任何中介机构或个人进行招生工作,对以我校名义进行非法招生活动的,我校将依法追究其责任。望考生和家长不要轻信任何中介机构或个人的非法招生诈骗行为。
学校地址:濮阳市黄河路西段249号(15路、25路、27路公交车可直达)。
咨询电话:0393-4677777
招生纪律监督与接受申诉电话:0393-4676359
学校网址:https://www.pyvtc.edu.cn
学校招生信息网:https://zs.pyvtc.edu.cn
学校招生微信公众号:濮阳职业技术学院招生就业中心
附件:河南省普通高等学校2026年技能拔尖人才免试录取考生申请表
附件:
河南省普通高等学校2026年技能拔尖人才
免试录取考生申请表
考生报名号 | 身份证号 | 相 片 | ||||||||||
姓名 | 现 名 | 性 别 | 民族 | |||||||||
曾用名 | 出生 日期 | 年 月 日 | ||||||||||
中职毕业学校 | ||||||||||||
专 业 | 学籍号 | |||||||||||
高技能人才 类 型 | ||||||||||||
何时获何单位 何奖励 | ||||||||||||
获奖证书编 号及文件号 | ||||||||||||
申请免试高校 | 申请专业 | |||||||||||
申请人在 校学习或 工作现实 表现情况 | ||||||||||||
所在学校或 工作单位 意 见 | 单位领导签字: 单位公章 年 月 日 | |||||||||||
申请高校 招办意见 | 负责人签字: 单位公章 年 月 日 | |||||||||||
备 注 | 此表一式三份:省教育厅、高校和考生档案各一份。 | |||||||||||
- 附件【河南省普通高等学校2026年技能拔尖人才免试录取考生申请表.docx】已下载6次
高招云直播