@2026级考生,单招报名正式启动,最全填报攻略,安排!
青岛航空科技职业学院,招生代码:14709。专注航空教育三十二年,专业覆盖航空全领域,打造前景专业,多渠道升学、高品质就业……以梦想之名,来青航成就精彩
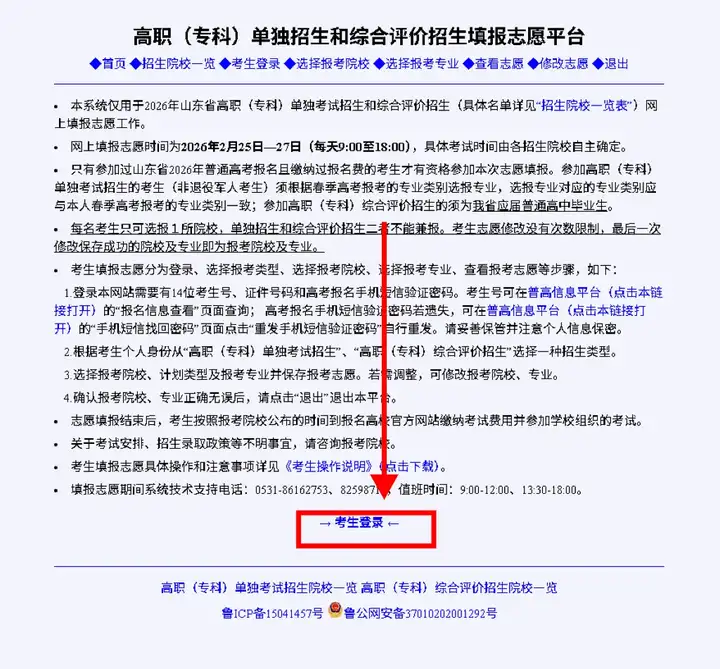
1.志愿填报时间2026年2月25日—27日每天9:00-18:00
2.志愿填报网址https://wsbm.sdzk.cn/gzdz/
3.招生对象
1.单独招生(普通类):山东省高职(专科)单独考试招生主要面向中等职业学校(含普通中专职业高中、职业中专、成人中专、技工学校)和社会人员开展,社会人员报考应取得高中阶段教育毕业证书或具有同等学力。
2.单独招生(退役军人类):参加山东省2026年普通高校招生统一考试(含春季高考、夏季高考)报名,且2011年(含)以后入伍并自主就业的山东户籍退役士兵。
3.综合评价:综合评价招生的报考群体为普通高中应届毕业生。
4.填报步骤
01登录志愿填报系统:
登陆高职(专科)单独招生填报平台网址:https://wsbm.sdzk.cn/gzdz/

02输入考生信息
输入考生信息(2337开头的14位考生号),点击“考生登录”

03登录系统
按要求输入考生信息登录系统

若考生为我省应届普通高中毕业生,请点击报考“高职(专科) 综合评价招生”,若考生为非应届普通高中毕业生,请点击报考“高职(专科) 单独考试招生”。
若考生为我省应届普通高中毕业生,点击“高职(专科) 单独考试招生”,系统将提示不允许报考:高职(专科) 单独考试招生面向我省中等职业学校应届毕业生和社会人员开展。该生有应届普通高中生学籍为应届普通高中毕业生,请选择报考“高职(专科) 综合评价招生”!如下图:

若考生为我省应届普通高中毕业生,请点击报考“高职(专科) 综合评价招生”,若考生为非应届普通高中毕业生,请点击报考“高职(专科) 单独考试招生”。若考生为我省应届普通高中毕业生,点击“高职(专科) 单独考试招生”,系统将提示不允许报考:高职(专科) 单独考试招生面向我省中等职业学校应届毕业生和社会人员开展。该生有应届普通高中生学籍为应届普通高中毕业生,请选择报考“高职(专科) 综合评价招生”!如下图:

04选择院校及专业
考生若选择报考“高职(专科) 单独考试招生”,报考院校选择页面如下图:


考生若选择报考“高职(专科) 综合评价招生”,报考院校选择页面如下图:

05按要求点击选择内容
考生身份类别:单独招生-“中职毕业综合评价-普通高中毕业生 退役军人-默认
报考计划类型:“A普通类”
专业志愿:学生可填报1-3个志愿
专业调剂:建议服从调剂


06确认填报信息无误
用手机短信密码确认志愿填报无误



高招云直播