根据《山东省教育厅山东省人民政府征兵办公室山东省退役军人事务厅关于做好2026年普通高等教育专科升本科考试招生工作的通知》(鲁教学函〔2025〕24号)要求,为做好自荐考生专业综合能力测试工作,特制定本方案。
一、目标要求
通过专业综合能力测试,了解掌握自荐考生专科段专业知识和素质能力的综合水平,确定是否能够满足后续本科段学习的专业素养和能力需求。测试合格者可以报考我校相应专业。
二、测试对象
符合山东省2026年专升本报考条件的自荐考生,且专科段所学专业(类)符合《山东省2026年普通高校专升本对应专业指导目录》要求(见鲁教学函〔2025〕24号)。
三、报名办法
自荐考生可根据专科所学专业对应报考我校本科招生专业。本次测试不收取报名、考试费用。
(一)报名时间:2026年2月11日9:00——2月24日17:00
考生报名时需在报名系统上传就读专科学校出具的学籍证明(参照《 山东省教育招生考试院关于做好山东省 2026 年普通高等教育专科升本科招生考试报名工作的通知》鲁招考〔2025〕125 号附件1)。
(二)报名网址:https://www.qdc.edu.cn
(三)报名注意事项
1.请考生在报名时,仔细填写个人信息,在提交信息前,确认所填写信息(跟学信网一致)准确无误。如考生填报信息与学信网不一致,将无法参加我校专业综合能力测试,失去报考我校资格。
2.请考生在报考我校专业综合能力测试期间,扫码所用微信和手机号码不要更换,否则无法登录报名系统。
技术咨询肖老师:13585208306;政策咨询王老师:13789868201。
四、专业综合能力测试
(一)测试时间及测试科目
我校自荐考生专业综合能力测试安排在2026年3月2日进行。考生于测试前1日内(2026年3月1日),登录我校官网(https://www.qdc.edu.cn)打印准考证。
各招生专业、专业科目测试时间具体安排如下:
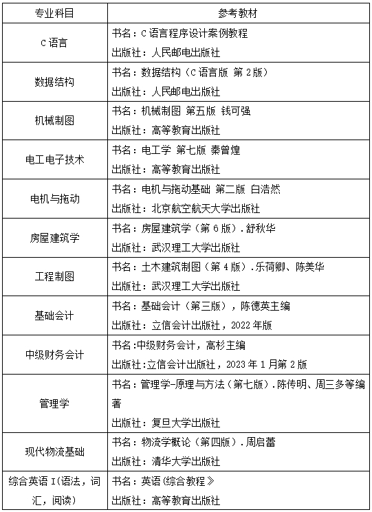
(二)参考教材

(三)测试方式
我校2026年专业综合能力测试工作采用线上考试的方式进行。请考生在2月23日登录我校官网,根据个人所报考专业加入分专业QQ群,考前我校将在群内公布线上测试程序和操作指南。
3月1日10:00-10:30组织考生进行线上模拟测试(模拟测试流程见QQ群文件),便于考生熟悉测试系统。
3月2日9点开考前,考生须进行图像采集(采集流程见QQ群文件),不进行图像采集的考生,将无法进行专业测试。
(四)测试基本要求
1.设备配置基础要求
线上测试全程进行网络监控,考生须使用带有摄像头的电子设备参加线上测试,并保证摄像头在线上测试期间全程打开。考生须保证在线上测试期间网络畅通,所使用的电子设备处于免打扰状态,保证测试过程不受其他因素干扰或打断,不得与外界有任何音视频交互,测试房间其他电子设备必须关闭。
2.测试环境要求
考生须在独立、封闭、安静、明亮的房间进行线上测试。除考生本人外,测试全程不能有其他人在房内或进入房间,不能有其他说话声音。
3.测试纪律要求
测试内容属于国家秘密,考生应自觉履行保密义务,严禁对网络测试过程进行录音、录像和截屏,线上测试内容不得向第三方传播或寻求帮助。
(五)注意事项
1.考生须严格按照测试时间、测试流程参加测试,不得提前或延后。未在规定时间参加测试者,视为自愿放弃测试资格,一律不予补考。
2.我校综合运用各种技术手段,严格考生资格审查、身份审查核验和考试过程管理,严防“替考”等考试作弊行为。
3.考生须严格遵守诚信考试承诺,杜绝违规作弊行为。对在专业综合能力测试过程中有违规作弊行为的考生,一经查实,按照《国家教育考试违规处理办法》《普通高等学校招生违规行为处理暂行办法》等规定严肃处理,取消测试成绩和录取资格,记入《考生考试诚信档案》。对有替考、组织作弊等涉嫌违法犯罪的,由司法机关依法追究刑事责任。
4.新生入学后三个月内,学校按照教育部《普通高等学校学生管理规定》等有关要求,对所有新生进行入学资格审查。如在入学资格审查环节发现考生在专业综合能力测试过程中有违规作弊行为的,取消学籍,并视情节轻重,移交相关部门调查处理。
五、测试结果公布
2026年3月4日前在学校官网(https://www.qdc.edu.cn)公布测试结果。测试结果分“合格”和“不合格”。考生测试分数在本专业实考人数排名前70%或两门考试科目总分数达到120分及以上的为“合格”。
六、成绩复核
1.考生对成绩有异议,可申请成绩复核。
2.成绩复核程序:考生填写电子版成绩复核申请表(见附件),将成绩复核表以附件形式发送至邮箱:qdjw6188@163.com。(邮件主题命名格式:考号+姓名+成绩复核申请表)
3.成绩复核受理时间:2026年3月4日8:00—3月4日16:00,逾期将不再受理。
七、监督举报
学校对线上测试工作进行全面监督检查,线上测试期间公布监督举报电话,确保投诉、申诉渠道的畅通。
监督举报电话:0532—86666519王老师
0532—86666988 王老师
附件:山东省2026年普通高等教育专升本专业综合能力测试成绩复核申请表
青岛城市学院
(原青岛理工大学琴岛学院)
2026年2月10日
高招云直播