正如北京大学本科招生网上写的那样:“条条大路通北大”,高水平运动队就是优秀体育运动员进入清华北大等顶尖名校的一条独特道路,体现了我国高等教育对体育的重视,恰似清华大学“无体育,不清华”的办学理念。
2026年1月26日、27日,清华大学、北京大学相继发布2026年高水平运动队招生简章,正式启动本年度高水平运动队招生工作。
一、清华、北大2026年高水平运动队招生均不超过40人
清华大学与北京大学2026年高水平运动队招生均设六大类项目,其中田径、篮球、足球、游泳为两校共有。清华大学另设排球、击剑项目,北京大学则涵盖羽毛球、乒乓球项目,体现两校体育人才培养的差异化布局。
两校2026年招生计划均不超过40人,符合教育部《2026年普通高等学校部分特殊类型招生基本要求》(不超过上一年度本科招生计划总数的1%)。破格录取方面,两校均明确田径、篮球项目专业成绩突出、具有特殊培养潜质的考生可申请破格,北大限定破格录取总人数不超过8人,清华限定人数与北大相同,其中田径和篮球各不超过4人(男子篮球、女子篮球各不超过2人)。

二、田径、男子足球计划上限位列两校前二
在2026年清华大学与北京大学高水平运动队招生项目中,两校计划招生人数上限排名前两位的项目均为田径和男子足球。其中,清华大学田径项目最多招收15人,北京大学最多招收13人;男子足球项目上,清华大学最多招收7人,北京大学最多招收6人。


近三年招生数据显示,清华大学高水平运动队计划上限较2024年增加2人,北京大学则保持不变。具体项目调整方面,清华大学田径项目、男子足球项目2026年各增加1人;北京大学田径项目2026年减少1人,羽毛球项目2026年增加1人。

三、清华录取至体育教育-工商管理双学位,北大录取至体育教育
高水平运动队报考资格要求为:考生须符合生源省份高考报名条件,且持有国家一级运动员及以上技术等级称号,所持运动员技术等级证书中的运动项目须与报考项目一致,同时需满足各招生项目的具体报名条件及要求。
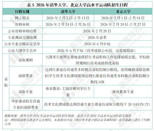
如下表所示,清华大学与北京大学2026年高水平运动队招生日程及成绩要求基本一致。专业设置方面,清华大学一般录取至体育教育-工商管理双学位专业,北京大学录取至体育教育专业(学制五年),在学期间不得转入非体育类专业。考生高考文化课成绩若达到普通专业生源省份录取分数线下20分以内(含),可申请录取至普通专业(类)。

特别声明:本文为易度排名原创作品。未经著作权人授权,禁止转载和使用,否则将承担法律责任。