

立德树人,课程思政建设迈上新台阶
BIPT


深耕课程思政建设斩获佳绩
学校成功获评“北京高校课程思政先行校”与“北京高校课程思政教学研究示范中心”两项市级重要荣誉,标志着我校协同育人能力与课程思政建设水平迈上了新的台阶。



在赛事中展现育人实力
在首届中国石油教育学会课程思政教学大赛中,我校教师斩获一等奖1项、二等奖2项,彰显了学校全面落实立德树人根本任务的坚定决心与显著成效。

数字转型,AI赋能教育教学成果斐然
BIPT


锚定AI教育转型重点发力
学校将人工智能赋能教育转型作为年度重点工作,牵头制定并出台了《北京石油化工学院人工智能赋能人才培养建设实施方案(2025-2027年)》,为改革提供了顶层设计与行动纲领。

牵头承办行业教学研讨活动
学校牵头承办“北京市属高校人工智能通识课虚拟教研室第四次教学研讨会”,以多维交流形式有效推动了课程的高质量建设。

搭建智慧教学平台深化融合
学校搭建“石化学堂”智慧课程平台,实现“教、学、管、评”全环节智能化。启动2025年“智慧课程”教学改革专项立项,推动智慧教学从“选修项”向“必选项”加速转变。

硕果累累,卓越育人高地着力打造
BIPT
优化专业布局成效显著
申报的五个本科专业全部获批,新增专业数量创近年新高,标志着我校学科专业布局,向“新工科 + 新文科 ”融合发展迈出关键一步,为服务首都高精尖产业发展和城市治理现代化注入了创新人才动能。

强化教学建设斩获多项成果
3门课程入选第三批国家级一流本科课程,新增北京高等教育学会课题11项。15项改革成果入选“2025年北京市高等教育学会本科教学改革示范案例”,展现了强大的教研实力。




师资队伍建设捷报频传
1人获评“全国石油和化工教育青年教学名师”,制药类专业人才培养教学创新团队获评“全国石油和化工教育优秀教学团队”,彰显了我校高水平师资队伍的育人风采。



模式创新,微专业建设实现落地
BIPT

推进微专业建设落地见效
满足学生个性化发展需求,实现了微专业建设从0到1的突破。学校系统推进微专业建设,制定并发布了《北京石油化工学院微专业建设管理办法》,将其定位为专业升级、学科交叉与学生发展的创新平台。全年共批准设立“碳中和与碳管理”、“人工智能“等9个微专业。首年录取300余名学生,其中跨学院、跨学科修读比例达62%,有效拓宽了学生个性化成长路径。

蓝图绘就,房山校区建设稳步推进
BIPT


全力保障房山校区教学运行
完成24间教室智能化改造与48个标准化考场建设,全面支持互动教学与各类考试。秋季学期,房山校区顺利开设课程367门次,并量身打造《探索北京》系列新生研讨课,推动专业教育与地域文化融合。


以赛促学,竞赛成果再创新高
BIPT


举办全国三维数字化
创新设计大赛全国总决赛
聚焦数智赋能新质生产力高质量发展、高素质数智人才培养、人工智能与工业软件创新应用等核心议题,通过赛事竞技、高峰论坛、圆桌研讨、成果展示等多元形式,搭建高校、企业、产业间的深度交流平台。


学子在智能赛事中斩获佳绩
我校人形机器人队伍—“i-Know”战队亮相在国家速滑馆举办的全球首届世界人形机器人运动会。在竞争激烈的3v3足球项目中脱颖而出,最终斩获世界第8、全国第3的优异成绩,标志着我校在智能机器人、人工智能等前沿领域的人才培养实力迈上新台阶。

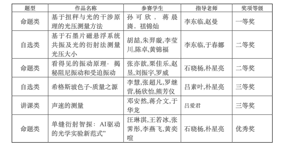
师生征战物理竞赛斩获佳绩
出征第十一届全国大学生物理实验竞赛(创新)斩获一等奖1项、二等奖2项、三等奖2项、优秀奖1项并荣膺“优秀组织奖”,创下我校参加此项赛事以来的历史最佳成绩。


学子亮相化学竞赛表现亮眼
在第16届北京市大学生化学实验竞赛中一举斩获3项一等奖和9项二等奖,以12项获奖的总成绩刷新我校该项赛事的最佳纪录。

团队在高分子赛事喜获殊荣
在第三届全国大学生高分子材料实验实践虚拟仿真大赛中喜获一等奖1项、二等奖2项、三等奖6项。
圆满完成2025年本科招生
BIPT


统筹推进本科招生工作
圆满完成年度录取任务,共录取新生3608人,录取人数较上一年度增量较大,京内外录取亮点频出。学校举办大型联合高招咨询会,80余所京内外高校来校参加,众多考生及家长进校咨询。


高考志愿填报期间,举办校园开放周活动,房山校区同步开放,有效增强了招生互动与学校吸引力。


内容制作:北京石油化工学院招生办公室
编辑:丁虹 审核:张世博
高招云直播