Jinan University welcomes international students to a global academic environment rich in Chinese culture and academic excellence. Established in 1906, the university is recognized as a premier institution for overseas Chinese and a member of China’s Double First-Class initiative. We are committed to nurturing talent through a comprehensive, cross-cultural education.
About Jinan University
On October 24, 2018, General Secretary Xi Jinping visited our campus and underscored our commitment to nurturing talent and promoting the Jinan spirit. We strive to create an enriching environment for overseas Chinese and international students, enabling them to connect with their roots and embrace Chinese culture.
Mission: To cultivate talent, promote intercultural exchange, and strengthen connections with Chinese heritage.
Institutions: 38 colleges, 59 departments and 19 directly affiliated research institutes; 108 undergraduate programs. The university offers a comprehensive range of disciplines spanning literature, history, philosophy, economics, management, law, science, engineering, medicine, education, art, and interdisciplinary fields.
Global standing: 19 disciplines are ranked in the top 1% of ESI (as of November 2025). Among these,15 disciplines are in the top 5‰ globally, with pharmacology and toxicology,Environmental Science/ Ecology, Engineering having entered the top 1‰ of ESI world rankings.
Campuses: Located in the dynamic Guangdong-Hong Kong-Macao Greater Bay Area, Jinan University features five campuses across Guangzhou, Shenzhen, and Zhuhai. Our vibrant community includes51,164 full-time students, with17,663 students from Hong Kong, Macao, Taiwan, and other regions.
Global Engagement and Opportunities
We actively promote internationalization, with 148 enrollment points in 82 countries. In 2025, we welcomed2,250 foreign students from95 countries and regions. Our partnerships with307 higher education institutions worldwide foster collaboration and exchange.
Scholarships and Programs
As part of our ongoing commitment to internationalization, Jinan University offers a variety of programs for international students, including:
The International School, offering courses entirely in English, has been a cornerstone of our international efforts for over 20 years.
Jinan University–University of Birmingham Joint Institute at Jinan University, an exceptional example of cross-border education, has received national approval for its high-quality talent cultivation.
Jinan University (Japan Campus), accredited by Japan's Ministry of Education, Culture, Sports, Science and Technology, has now commenced enrollment.
As a recognized Chinese government scholarship institution, Jinan University offers a range of scholarships to support international students, ensuring that financial constraints do not hinder access to world-class education.
A Legacy of Talent Development
Since our founding, Jinan University has trained over 500,000 graduates from more than 170 countries. Our alumni are active in diverse sectors worldwide, driving global progress and fostering intercultural exchange.
Why Choose Jinan University?
- Comprehensive Programs: A diverse range of academic disciplines and degrees.
- Cultural Immersion: Experience and engage with rich Chinese heritage.
- Global Network: Join a diverse community of students and alumni worldwide.
- Supportive Environment: We prioritize the success and well-being of our international students.
Join us at Jinan University and embark on a transformative academic journey!
For more information, please visit our website or contact our admissions office.
(Updated: November 2025)
1. Registration Requirements
1.1 Eligibility Criteria
To apply to Jinan University, international students must meet the following requirements:
Educational Qualification: Must possess a high school diploma or an equivalent educational level.
Age: Must be over 18 years and not exceeding 25 years old.
Conduct: Must have good conduct and a clean criminal record.
Health: Must be physically and mentally healthy.
1.2 Additional Requirements
In addition to the above general requirements, students who meet the following conditions are eligible to apply:
- Students who holds foreign nationality by birth, with at least one parent who is a Chinese citizen residing abroad.
- Chinese Mainland, Hong Kong, Macao, and Taiwan Residents: Students who are residents of Chinese Mainland, Hong Kong, Macao, or Taiwan, and have obtained foreign nationality through immigration.
To qualify as international students studying in China, these applicants must also fulfill the following:
- Passport Validity: Hold a valid foreign passport or nationality certificate for at least 4 years.
- Residency Requirement: Have a record of actual residence in foreign countries for more than 2 years within the past 4 years (from May 1, 2022, to April 30, 2026).
Note:
Time spent in foreign countries for more than 9 months in a year can be counted as one year.Entry and exit signatures will be used to verify residency.
2.Admission Pathway
2.1. Application Review for Admission
To apply to Jinan University, applicants must meet the following general criteria:
1)Educational Background: A high school diploma or its equivalent.
2)Recommendation: Applicants must be recommended by one of the following:
Overseas registration points of Jinan University
Chinese embassies or consulates abroad
Overseas Chinese organizations, schools or recognized individuals in the overseas Chinese community
Alternatively, applicants may self-recommend and provide one teacher recommendation.
Based on the applicant’s language proficiency, high school grades, conduct, health status, and other factors, they may be exempted from the written test. Final selection will be based on merit after review.
2.2 Language Proficiency Requirements
Applicants must meet the following language proficiency requirements based on the language of instruction for their chosen major:
1)For Chinese-Taught Majors: Applicants must have a Chinese Proficiency Test (HSK) Level 5 score of 180 points or higher.
2)For International School (English-Taught Majors): Non-native English speakers must demonstrate English proficiency through one of the following:
IELTS: Minimum overall score of5.5, with no section below5.0.
TOEFL (IBT): Minimum score of80.
SAT: Minimum total score of1030.
2.3 Entrance Examination
Students who wish to apply to Jinan University and have participated in the "Joint Entrance Examination for Hong Kong, Macao, Taiwan, Overseas Chinese, and Other Foreign Students" (commonly referred to as the Joint Entrance Examination between Jinan University and Huaqiao University) will be selected based on merit. The selection will prioritize applicants who list Jinan University as their first choice.
3.Enrollment Schedule
Event | Online Registration & On-site Verification | Examination Dates |
Application Review Admission | Online Registration: January 15 – February 28, 2026; April 1 – May 31, 2026 | — |
Joint Entrance Examination of Two Universities | Online Registration: March 1 – 15, 2026On-site Verification: March 19 – 27, 2026(Specific time slots are subject to appointment confirmation. Please refer to the Application Guide for details.) | May 30-31, 2026 |
Please note: The dates and details above are subject to change. Any updates will be announced on the official Jinan University Undergraduate Admissions website.
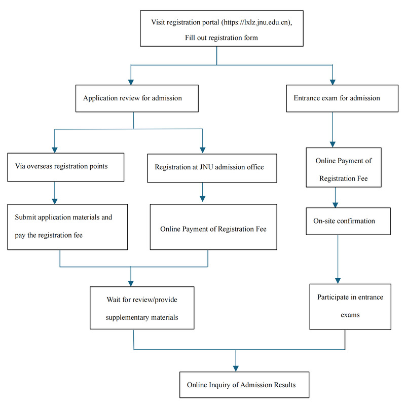
4.Registration Process
Important Notes:
1) Overseas Registration Points:
Overseas registration points are responsible only for on-site confirmation and the collection of materials and registration fees for online registration.
These points do not accept modifications or additions to online registration information.
Once the registration fee is paid, it is non-refundable.
2) Accuracy of Registration Information:
The registration information must be accurate and valid. Any incorrect information could result in the cancellation of registration and admission qualifications.
The email address and contact phone number provided in the system will be used as primary communication channels. Ensure that these are correct, as any issues arising from incorrect information will be the applicant’s responsibility.
3) On-Site Confirmation for Joint Enrollment:
For the joint enrollment of the two universities, candidates must personally go to the Shipai Campus of Jinan University to complete the on-site confirmation procedures (details can be found in the registration instructions).
Online pre-registration that is not confirmed on-site within the designated time-frame will automatically become invalid.
If a candidate cannot attend the on-site confirmation in person due to special circumstances, a written application must be submitted. The applicant can entrust a relative to handle the confirmation on their behalf. The following documents are required for the confirmation process:
Candidate’s ID card
Agent’s ID card
Power of attorney signed by the candidate
Other registration materials
Each agent may only handle the confirmation for one candidate.
5.Application Materials
To apply to Jinan University, applicants must submit the following materials:
1) Registration Form
Log in to the registration system, and complete the "Registration Form for Jinan University and Huaqiao University to Recruit Hong Kong, Macao, Taiwan, Overseas Chinese, Chinese and Other Foreign Students".
2) Passport
A copy of the student’s passport.
If currently in China, the most recent valid Chinese visa page and entry/exit record seals must also be provided.
3) China Scholastic Competency Assessment (CSCA Transcript)
Official Website:http://csca.cn/home
4) Graduation Certificate and Transcript
A graduation certificate or proof of high school education or higher.
Transcripts for each academic year of high school issued by the graduating high school.
Internationally standardized exam transcripts (if available), such as SAT/ACT/A-Level/ AP/IB, etc.
5) Language Proficiency Certificate
HSK, IELTS, TOEFL score certificates, etc.
Note: These scores must be valid for two years.
6) Personal Statement
A self-introduction that includes past learning experiences and study plans while in China.
7) Recommendation Letter
One letter of recommendation, which can be from:
Jinan University’s overseas admissions office.
Local overseas Chinese organizations.
Well-known figures in the overseas Chinese community.
The graduating high school.
8) Physical Examination Report
The students who apply for medical majors should provide a physical examination report from the past six months.
The Physical Examination Form template is provided in the application materials.
9) Certificate of No Criminal Record
Must be issued within six months of the registration date.
10) Other Documents
As per theNotice of the Ministry of Education on Standardizing the Acceptance of International Students in Our Higher Education Institutions (Doc. [2020] No. 12), the following documents are required for specific applicants:
For applicants who were originally residents of the Chinese Mainland, Hong Kong, Macao, or Taiwan and later acquired foreign nationality:
Certificate of cancellation of Chinese nationality or registered residence.
Certificate of foreign nationality acquisition.
Entry and exit records for the past four years (up to April 30, 2026).
For applicants who obtained foreign nationality at birth (if either or both parents are Chinese citizens):
Proof of foreign nationality obtained at birth.
Permanent residence certificate of the applicant’s Chinese parents in a foreign country before birth.
Entry and exit records for the past four years (up to April 30, 2026).
Supplementary Materials: If necessary, additional materials may be requested by the university. Please ensure to monitor email notifications and the application system status.
Important Notes:
1)Fresh High School Graduates:
If the applicant is a fresh high school graduate, a pre-graduation certificate issued by the school may be submitted initially.
The final high school graduation certificate must be uploaded in the registration system by August 15, 2026. Failure to do so will result in the cancellation of admission qualifications.
2)Documents for Applicants Admitted via Application Review:
The Language Proficiency Certificate, Personal Statement, Recommendation Letter, and Physical Examination Report are required only for applicants admitted through application review.
3)Original Documents:
All submitted documents must be the original or notarized copies in Chinese (or English).
If documents are in another language, both the original document and a notarized Chinese or English translation must be uploaded.
Upon admission, all original application materials must be submitted for verification.
6. Fee Standards
1) Tuition Fees (RMB per Academic Year)
Major Category | Tuition Fee (RMB) |
Liberal Arts, Economics and Management | 19,000 |
Science, Engineering, Foreign Languages, and Sports | 22,000 |
Medicine, Pharmacy | 25,000 |
Arts (Drama and film directing, sound recording arts, broadcasting and hosting arts) | 29,000 |
Other Art Majors | 24,000 |
Liberal Arts, Economics and Management (International School) | 28,000 |
Accounting (International School) | 32,000 |
Science and Engineering (International School) | 30,000 |
Clinic Medicine (International School) | 40,000 |
English Major (Shenzhen Campus) | 22,000 |
Other Majors (Shenzhen Campus) | 19,000 |
College Prep Program A | 22,800 |
College Prep Program B | 24,800 |
2) Accommodation Fees (RMB per Academic Year)
Campus | Accommodation Fee (RMB) |
Shipai Campus, Guangzhou | 975 - 4,000 |
Panyu Campus, Guangzhou | 1,440 |
Guangyuan East Campus, Guangzhou | 6,000 |
Zhuhai Campus | 1,700 |
Shenzhen Campus | 2,600 |
3) Registration Fee: RMB 500 per person.
4) Medical Insurance:
As required by the Ministry of Education, all international students must purchase medical insurance at their own expense upon enrollment. The insurance premium details will be provided in the New Student Enrollment Notice.
Additional Notes:
Tuition Fee Approval: The above fee standards are subject to approval by the Guangdong Provincial Price Bureau in 2026.
Accounting Program (International School): The tuition fee for the accounting program includes the fees for the CGA (CPA Canada) course offered in collaboration with the Institute of Certified Public Accountants in Canada (RMB 6,000 per academic year).
College of Chinese Language and Culture: The tuition fee standard for each major in the College of Chinese Language and Culture is 22,000 RMB per academic year.
Students are responsible for covering the costs of books, supplementary teaching materials, meals, student union fees, medical insurance, and other related expenses.
Japan Campus: The fee standards for Japan Campus will be announced separately.
7.Scholarships
1) Chinese Government Scholarship
Application Process: Apply for the Chinese Government Scholarship through the Chinese embassy or consulate in your country.
Application Period: Typically from November 2025 to April 2026.
For more details, please visit the official China Scholarship Council website:www.csc.edu.cn.
Important: When filling out theChinese Government Scholarship Application Form, please specify Jinan University as the applying institution.
2) Guangdong Provincial Government Scholarship for International Students in Guangdong
Application Process: Apply directly to Jinan University.
Award: Outstanding students may receive a 10,000 RMB scholarship for their first academic year.
3) Chinese Language Education Undergraduate Scholarship from the Overseas Chinese Affairs Office of the State Council
Application Process: Apply through a Chinese embassy or consulate abroad or through a school or institution commissioned by the embassy or consulate.
Eligibility: The applicant must sign an agreement with the local overseas Chinese community or school to ensure that they return to their home country and work in Chinese language education for at least 4 years after graduation.
4) CSC Silk Road Scholarship for Chinese Language Majors
Application Process: Apply through the Chinese government scholarship website for studying in China’s Management Information System:http://studyinchina.csc.edu.cn.
Important: Register simultaneously with the undergraduate enrollment website of Jinan University.
5) International Chinese Teacher Scholarship for Chinese International Education
Application Process: Apply through the Center for Language Education and Cooperation website:http://www.chinese.cn.
Important: Register simultaneously with the undergraduate enrollment website of Jinan University.
8.Accommodation, Medical, Living, and Other Services
Jinan University boasts five campuses located in Guangzhou, Shenzhen, and Zhuhai, with the main campus situated in Shipai, Guangzhou. The university spans a total area of 2.2681 million square meters, with a building area of 1.7876 million square meters and a dedicated student dormitory area of 455,400 square meters. The university library holds a vast collection of 4.2549 million books.
Student Accommodation
The student dormitories are equipped with beds, luggage racks, wardrobes, desks, chairs, telephones, internet sockets, air conditioning, and bathrooms.
Note: Private rooms are not available.
Accommodation Fees: Vary based on campus and room type (details provided separately).
Medical Services
The university operates an outpatient department and has partnerships with 10 affiliated hospitals, including 4 national tertiary hospitals. Medical services are readily available for both students and faculty.
All students are required to pay national medical insurance premiums during their studies, which covers primary public medical care.
Dining and Campus Services
The student cafeteria offers a wide variety of meal options, with monthly meal expenses typically ranging between RMB 1,000-1,500.
Other services on campus include banks, post offices, haircut services, laundry, maintenance, bookstores, shopping malls, restaurants, and photo studios.
Campus Life and Sports Facilities
The university provides a vibrant campus life, with a student activity center, large gymnasium, and various sports venues where students can participate in academic, recreational, and sports activities.
Numerous student associations are active on campus, including those focused on calligraphy, martial arts, animation, orienteering, and more. These associations foster a dynamic campus culture, rich in creativity, innovation, and entrepreneurship.
Jinan University students have excelled in numerous prestigious competitions, including the "Internet Plus", "Challenge Cup", National Undergraduate Entrepreneurship Competition, and the National Universities Games of the People's Republic of China.
Notable athletes such as Su Bingtian, Chen Aisen, and Xie Sichang have represented the university in international events like the Olympic Games, bringing glory to the nation.
Career and Employment Support
Jinan University is renowned for its strong emphasis on innovation and entrepreneurship, being selected as one of the first national demonstration universities for deepening innovation and entrepreneurship education reform.
Graduates from Jinan University are highly sought after by employers both in China and internationally, with the university consistently ranking among the top in terms of graduate employment rates.
List of the Majors and Examination Subjects for 2026 Enrollment
| College and Campus | Majors | Duration | Required subjects for CSCA |
| International School(Teaching in English)(Panyu Campus, Guangzhou) | International Economy and Trade | 4 | Mathematics |
| Accounting | Mathematics | ||
| Finance | Mathematics | ||
| Pharmacy | 4 | Mathematics, Chemistry | |
| Computer Science and Technology | 4 | Mathematics, Physics | |
| International News and Communication | 4 | Mathematics | |
| International School(Teaching in English)(Shipai Campus, Guangzhou) | *Food Nutrition and Health | 4 | Mathematics, Chemistry |
| Clinical Medicine | 6 | Mathematics, Chemistry | |
| School of Economics(Panyu Campus, Guangzhou) | Economics | 4 | Chinese and Mathematics for Liberal Arts Majors |
| Finance | |||
| International Economy and Trade | |||
| Fiscal Science | |||
| Taxation Studies | |||
| Economic Statistics | |||
| School of Management(Panyu Campus, Guangzhou) | Business Administration | 4 | Chinese and Mathematics for Liberal Arts Majors |
| Accounting | |||
| Marketing (Digital & Intelligent Marketing Innovation Program) | |||
| School of Public Administration and Emergency Management(Shipai Campus, Guangzhou) | Emergency Management | 4 | Chinese and Mathematics for Liberal Arts Majors |
| Administrative Management | |||
| College of Foreign Studies(Panyu Campus, Guangzhou) | English | 4 | Chinese and Mathematics for Liberal Arts Majors |
| Business English | |||
| Japanese | |||
| French | |||
| Spanish | |||
| School of Journalism and Communication(Panyu Campus, Guangzhou) | Journalism | 4 | Chinese and Mathematics for Liberal Arts Majors |
| Advertising Studies | |||
| Broadcasting ad TV (Audio-Visual Communication) | |||
| Broadcasting and Hosting Arts | |||
| Network and New Media | |||
| College of Liberal Arts(Shipai Campus, Guangzhou) | Chinese Language and Literature (Teacher Education) | 4 | Mathematics |
| History (Teacher Education) | Chinese and Mathematics for Liberal Arts Majors | ||
| Law School / Intellectual Property School(Panyu Campus, Guangzhou) | Law | 4 | Chinese and Mathematics for Liberal Arts Majors |
| Intellectual Property | |||
| School of International Studies(Panyu Campus, Guangzhou) | International Politics | 4 | Chinese and Mathematics for Liberal Arts Majors |
| International Affairs and International Relations (Honor’s Class Country and Region Studies) | |||
| College of Environment and Climate(Panyu Campus, Guangzhou) | Environmental Science and Engineering (Intelligent Environment Program) | 4 | Chinese, Mathematics, Physics for Sciences Majors |
College of Physics and OptoelectronicEngineering(Shipai Campus, Guangzhou) | Applied Physics | 4 | Chinese, Mathematics, Physics for Sciences Majors |
| Optoelectronic Information Science and Engineering | |||
School of Mechanics and ConstructionEngineering(Shipai Campus, Guangzhou) | Engineering Mechanics (Chien Wei-zang Innovative Talent Program) | 4 | Chinese, Mathematics, Physics for Sciences Majors |
| Civil Engineering (Urban Regeneration Innovation Program) | |||
| Civil Engineering (Smart Operation and Maintenance Innovation Program) | |||
| College of Chemistry and Materials Science(Panyu Campus, Guangzhou) | Applied Chemistry | 4 | Chinese, Mathematics, Physics for Sciences Majors |
| Chemistry | |||
| Materials Science and Engineering | |||
| College of Information Science and Technology(Panyu Campus, Guangzhou) | Mathematics and Applied Mathematics | 4 | Chinese, Mathematics, Physics for Sciences Majors |
| Software Engineering | |||
| Information and Computer Science | |||
| Information Management and Information System | |||
| Electronic Information Engineering | |||
| Computer Science and Technology | |||
| Electronic Science and Technology | |||
| College of Cyber Security(Panyu Campus, Guangzhou) | Cyberspace Security | 4 | Chinese, Mathematics, Physics for Sciences Majors |
| Cryptographic Science and Technology (Turing Cryptography Innovation Program) | |||
| College of Life Science and Technology(Shipai Campus, Guangzhou) | Biomedical Engineering | 4 | Chinese, Mathematics, Chemistry for Sciences Majors |
| Ecology | |||
| Biotechnology | |||
| Bioscience | |||
| Food Science and Engineering | |||
| Health Science Center (Shipai Campus, Guangzhou) | Clinical Medicine | 6 | Chinese, Mathematics, Chemistry for Sciences Majors |
| School of Medicine (Shipai Campus, Guangzhou) | Preventive Medicine | 5 | Chinese, Mathematics, Chemistry for Sciences Majors |
| School of Stomatology(Shipai Campus, Guangzhou) | Stomatology | 5 | Chinese, Mathematics, Chemistry for Sciences Majors |
| School of Traditional Chinese Medicine(Shipai Campus, Guangzhou) | Traditional Chinese Medicine | 5 | Chinese, Mathematics, Chemistry for Sciences Majors |
| School of Nursing(Shipai Campus, Guangzhou) | Nursing | 4 | Chinese, Mathematics, Chemistry for Sciences Majors |
| College of Pharmacy(Panyu Campus, Guangzhou) | Pharmacy | 4 | Chinese, Mathematics, Chemistry for Sciences Majors |
| Traditional Chinese Medicine | |||
| Biological pharmaceutical | |||
| School of Art(Shipai Campus, Guangzhou) | Calligraphy | 4 | Chinese and Mathematics for Liberal Arts Majors |
| Animation | |||
| Theater, Film, and Television Literature | |||
| Theater, Film, and Television Directing | |||
| Recording Arts | |||
| School of Physical Education(Shipai Campus, Guangzhou) | Physical Education | 4 | Chinese and Mathematics for Liberal Arts Majors |
| International Business School(Zhuhai Campus) | Business Administration | 4 | Chinese and Mathematics for Liberal Arts Majors |
| International Business | |||
| Financial Engineering | |||
| School of Humanities(Zhuhai Campus) | Law | 4 | Chinese and Mathematics for Liberal Arts Majors |
| Chinese Language and Literature | Mathematics for Liberal Arts Majors | ||
| Cultural Industry Management | Chinese and Mathematics for Liberal Arts Majors | ||
| College of Packaging Engineering(Zhuhai Campus) | Packaging Engineering (Green & Intelligent Manufacturing Excellence Program) | 4 | Chinese, Mathematics, Physics for Sciences Majors |
| International Energy College(Zhuhai Campus) | Automation | 4 | Chinese, Mathematics, Physics for Sciences Majors |
| Electrical Engineering and Automation | |||
| *New Energy Science and Engineering | |||
| School of Intelligent Systems Science and Engineering(Zhuhai Campus) | Artificial Intelligence | 4 | Chinese, Mathematics, Physics for Sciences Majors |
| Internet of Things Engineering | |||
| Industrial Engineering | |||
| School of Translation Studies(Zhuhai Campus) | Translation | 4 | Chinese and Mathematics for Liberal Arts Majors |
| Shenzhen Tourism College (Shenzhen Campus) | Tourism Management | 4 | Chinese and Mathematics for Liberal Arts Majors |
| Hotel Management | |||
| Business English | |||
| College of Chinese Language and Culture(Guangyuan East Campus, Guangzhou) | Chinese Language Education | 4 | Chinese and Mathematics for Liberal Arts Majors |
| Chinese Language Education (Innovative Subject-Based Teaching Program) | |||
| Chinese Language Education (Specialized Early Childhood Education Program) | |||
| Teaching Chinese to Speakers of Other Language | |||
| Chinese Language | Mathematics for Liberal Arts Majors | ||
| Japan Campus | Teaching Chinese to Speakers of Other Language | 4 | Chinese and Mathematics for Liberal Arts Majors |
| Chinese Language | Mathematics for Liberal Arts Majors | ||
| College of Chinese Language and Culture(Guangyuan East Campus, Guangzhou) | College Prep Program (A) | 1 | Chinese and Mathematics for Liberal Arts Majors |
| College Prep Program (B) |
Additional Information:
Majors marked with an asterisk (*) are new this year.
Any adjustments to the above majors will be finalized in the official admission notice, which will specify the confirmed major name and registration location.
Applicants to the following majorsmustlist them as their first-choice preference and submit a relevant supporting portfolio or award certificates: Physical Education, Broadcasting and Hosting Arts, Calligraphy, Animation, Drama and Film Directing, Drama and Film Literature, and Recording Arts.
New students are required to undergo a physical examination after enrollment. Those admitted to medical and pharmaceutical majors who are determined to have color blindness or color weakness will be required to transfer to a major outside of this field.
Enrollment in the Chinese Language Education major at the College of Chinese Language and Culture is exclusively available through the Overseas Chinese Language Education Student Scholarship Program, as detailed in the college's official brochure.
9.College Prep Program at Jinan University (2026)
Applicants who do not meet the undergraduate admission criteria may apply for enrollment in one-year preparatory courses in arts or science.
1) Preparatory Class A (Arts/Sciences)
This one-year course leads to the Jinan University Preparatory Certificate upon successful completion of all coursework and passing the final graduation examination. Students who graduate with satisfactory marks in all subjects and demonstrate good moral character are guaranteed direct advancement to relevant undergraduate majors at Jinan University.
2) Preparatory Class B (Arts/Sciences)
This one-year course offers three pathways for undergraduate advancement:
Direct Recommendation: Approximately the top 20% of students, based on overall academic performance and conduct evaluation, will be exempt from entrance examinations and recommended for admission to relevant Jinan University undergraduate majors.
Direct Admission Examination: Students who pass the annual overall subject evaluation but are not among the top 20%, and who have no disciplinary record, may sit for the Class A Direct Admission Examination. Passing this examination grants direct admission to relevant undergraduate majors.
Joint Recruitment Examination: Students who do not qualify for the above pathways may apply for undergraduate studies through the annual two-school or national joint recruitment examinations.
Curriculum
The core curriculum is designed to provide a strong foundation for future undergraduate studies:
Humanities:Chinese, English, Mathematics, History, Geography
Sciences:Chinese, English, Mathematics, Physics, Chemistry, Biology
10.Other Precautions
1) This brochure is interpreted by the Undergraduate Admissions Office of Jinan University.
2) If there are any policy adjustments by the Ministry of Education or Jinan University, the new policy will prevail.
Contact Information for Jinan University Undergraduate Admissions Office:
Address:601 Huangpu Avenue West, Guangzhou, People's Republic of China
Postal Code:510632
Phone: +86-20-8522 0130
Fax:+86-20-8522 1340
E-mail:ozsb@jnu.edu.cn
School Website:Jinan University Official Website
Enrollment Information Network:Jinan University Enrollment Info
Registration and Inquiry Website:Jinan University Registration
For overseas registration points, please check the list attached on the official website.
高招云直播
