
广西2026年普通高等教育
专升本考试
报名提醒
一、报名准备
1.请退役大学生士兵在报名前确认本人已在退役安置地的退役军人事务部门进行过信息采集,以免影响身份认定复核。
2.为确保考生高职(专科)专业大类和专业准确对应,考生在报名时选择所属版本的专业名称,由系统根据专业目录匹配所属专业大类。考生务必在报名前核实高职(专科)就读专业归属的年份版本专业目录,如有疑问可联系高职(专科)毕业院校进行核实。
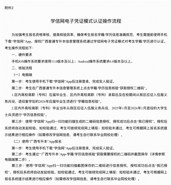
3.我区专升本考试报名将通过学信网“电子凭证模式”对所有考生电子学籍/学历进行认证,请考生提前使用手机下载“学信网”App并进行扫码认证(操作流程见附件2)。考生的学籍/学历信息以学信网登记为准,请考生提前核实,如有差错,务必与本人高职(专科)毕业院校联系,并于报名前在学信网进行更正。如因此造成不能报名、录取的后果,由考生负责。
4.报名时网上报名系统将采集原建档立卡贫困家庭毕业生信息,户籍不在我区的原建档立卡贫困家庭毕业生须提前准备户籍所在地县级或以上主管部门加盖公章的全国防止返贫监测和衔接乡村振兴信息系统本人信息页截图。
二、考生注册报名
所有考生均须按时进行网上注册报名,逾期不再办理报名手续。
1.考生可以通过电脑端或手机端两种方式注册报名。
(1)电脑端。
“广西招生考试院”网站(https://www.gxeea.cn,下同)为我区2026年专升本考试唯一指定的报名网站。考生登录网站点击“系统导航→考试报名→广西普通高等教育专升本信息管理系统”进行注册报名。
(2)手机端。
考生使用手机扫描网上报名系统登录页面的“广西专升本”App二维码,下载安装“广西专升本”App(考生请根据实际情况扫描Android或IOS二维码),点击网上报名系统进行注册报名。
因手机版本等原因无法顺利完成手机端注册报名,可使用电脑端继续完成注册报名。
2.报名时间和流程。
专升本考试网上报名分两个阶段进行。报名期间每天22:00至次日8:00进行系统维护,网上报名系统暂停开放。报名各阶段时间和流程安排如下:
第一阶段:2026年1月8日9:00至1月14日17:00,为考生报名阶段。
考生须在网上报名系统完成注册、选择报名身份类型、填写基本信息、确认(选择)考试科目、确认报名身份及报名信息、根据系统提示有审核项未通过(若系统无此提示要求,则此步省略)、网上缴费等流程,直至网上报名系统显示报名成功。
第二阶段:2026年1月14日17:00至15日17:00,为补充审核时段。仅针对尚未通过审核或待审核的考生开放网上报名系统。
报名流程安排如下:
(1)注册。
所有考生登录网上报名系统,按照要求填写本人姓名、证件类型、证件号码和手机号进行注册(同一手机号不能重复注册)。考生本人姓名和证件号码须与学信网信息完全一致。
在报名成功后至查询录取结果期间,非必要请勿更改本人报名时填写绑定的手机号码,避免因无法登录网上报名系统或不能及时接收相关短信提醒等情况发生。
(2)选择报名身份类型。
考生须根据实际情况选择一种报名身份类型,同时具有多种类型报名身份的考生,须自主确定一种身份类型报名。
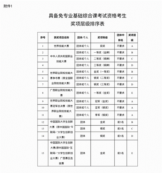
已参加具备免专业基础综合课考试资格相关奖项竞赛的考生,报名时竞赛组织部门尚未印发正式奖励文件或未颁发获奖证书的,暂按其他普通考生的身份类型报名;已参加更高获奖层级竞赛的具备免专业基础综合课考试资格的普通考生,报名时竞赛组织部门尚未印发正式奖励文件或未颁发获奖证书的,暂按原获奖奖项报名。2026年4月20日前,以上考生根据正式奖励文件向报名点院校提出调整报名身份类型或确定最终获奖奖项的申请,经复核无误后,确定最终的报名身份类型或获奖奖项。
(3)填报基本信息。
①参加过报名信息采集的区内高校高职(专科)应届毕业生考生须认真核对本人信息是否准确,若有误要及时联系生源学校进行更正。根据提示填写录取通知书寄送地址、邮政编码、委托联系电话、个人电子邮箱等信息。
②我区2026年将继续实施原建档立卡贫困家庭毕业生专项计划,符合原建档立卡贫困家庭毕业生条件的普通考生,需在报名时选择“区内户籍原建档立卡贫困家庭毕业生”或“区外户籍原建档立卡贫困家庭毕业生”(区外考生需上传户籍所在地县级或以上主管部门加盖公章的全国防止返贫监测和衔接乡村振兴信息系统本人信息页截图)。
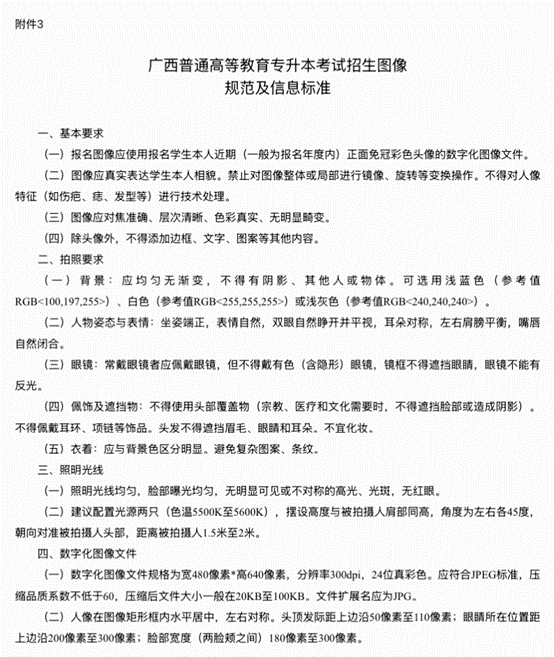
③符合我区专升本考试报名条件的以下考生,须根据网上报名系统提示如实填写本人报名信息、上传个人照片(照片上传前须使用网上报名系统中的“照片合规处理工具”处理,请考生勿上传过度美颜、修图的照片,避免影响报名照片核验、考试入场、新生注册等工作,照片规范及标准见附件3)及相关佐证材料:
a.未参与报名信息采集的广西高校高职(专科)2026年应届毕业生(不含定向培养学生);
b.区外高校高职(专科)录取后及在校期间从我区应征入伍服义务兵役,退役复学后的2026年应届毕业生;
c.区内外高校高职(专科)毕业当年从我区应征入伍服义务兵役,2025年1月至2026年1月退役的大学生士兵。
符合条件的退役大学生士兵需上传有关佐证材料,服役佐证材料包括能证明服役信息的入伍批准书、退役证、优待证等材料;奖励佐证材料包括能证明在部队服役期间荣立个人三等功及以上奖励信息的奖励证书、奖励登记表等材料;受纪律处分的考生还需采集能证明已解除纪律处分的佐证材料。
符合条件的获奖考生需上传有关佐证材料,包括能证明获奖信息的获奖证书、通知公示等材料。
(4)确认(选择)考试科目。
根据《自治区教育厅关于做好我区2026年普通高等教育专升本考试招生工作的通知》中的《广西2026年普通高等教育高职(专科)专业可对应报考本科专业类别目录》(详见附件4)、《广西2026年普通高等教育专升本高职(专科)医药卫生大类专业可对应报考本科专业目录》(详见附件5)及《广西2026年普通高等教育专升本考试招生考试科目》(详见附件6)规定,网上报名系统按照考生所选择的报名身份类型及高职(专科)毕业专业名称,自动匹配该专业所属专业大类和考试科目(旅游大类、教育与体育大类、公安与司法大类除外),考生须认真核对本人的毕业专业名称和考试科目,如有差错,须在报名期限内向报名点院校提交更改申请并完成修改。高职(专科)专业大类为旅游大类、教育与体育大类、公安与司法大类的考生,还须根据招生院校的具体要求和自己意向选择对应考试科目。
(5)确认报名身份及报名信息。
①考生务必认真核对本人报考身份和报名信息(包括姓名、性别、民族、户籍、证件类型及号码、照片、应往届毕业、当前学籍状态、专科毕业院校名称、专业、报考身份类型、考试科目、获奖情况及佐证材料、所受处分及解除情况等),确保真实、准确、有效。如因报考信息错误造成无法参加考试、录取和学籍注册等后果,由考生自行负责。考生伪造证件、凭无效证件或其他不符合报考条件的证件,获得报名、考试、录取、入学资格的,何时发现,何时取消,由此产生的后果由考生本人负责。
②考生选择“确认报名信息”时,如遇到报名页面提示有未通过的审核项,须于报名期间向生源学校或报名点院校提交材料进行审核,考生要密切关注审核结果,审核通过的考生须登录网上报名系统完成缴费直至报名完成。(生源学校名单及咨询电话见附件7,报名点院校名单、咨询电话及院校地址见附件8)。
③以下三类考生在选择“确认报名信息”前,须将报名信息及材料提交至报名点院校进行初审,考生须关注审核结果,审核通过的考生须在报名期限内选择“确认报名信息”并进行缴费直至报名完成,逾期不再办理:
a.未参与报名信息采集的广西高校高职(专科)2026年应届毕业生(不含定向培养学生);
b.区外高校高职(专科)录取后及在校期间从我区应征入伍服义务兵役、退役复学后的2026年应届毕业生;
c.区内外高校高职(专科)毕业当年从我区应征入伍服义务兵役、2025年1月至2026年1月退役的大学生士兵。
④报名期间,考生在选择“确认报名身份”和“确认报名信息”后,政治面貌、委托联系电话、个人电子邮箱、录取通知书寄送地址、邮政编码、考试科目(仅限旅游大类、教育与体育大类、公安与司法大类)等信息可自行更改,其他信息一经确认,不允许修改。
⑤报名期间,如需修改报名信息的,需根据网上报名系统提示完成相应操作直至提示报名完成。
⑥在报名结束后至入学报到前,考生不得以任何个人理由更改相关信息(包括姓名、性别、民族、身份证号等),由于更改所造成的一切后果由考生自负。
(6)网上缴费。
根据《广西壮族自治区发展和改革委员会广西壮族自治区财政厅关于我区普通高等教育专升本考试收费标准有关问题的函》(桂发改收费函〔2024〕1008号),考生报名费30元/人,考试费40元/科·人。
报名期间,考生需进行网上缴费。报名考试费一经缴纳,不予退还,请考生谨慎缴纳费用。
报名成功的考生,可在《准考证》打印期间(2026年4月20日至26日)一并进行网上申请领取非税收入一般缴款书(电子)票据,逾期不再接受领取票据申请,也不再发放纸质缴费凭证。不领取票据不影响考生参加考试。
三、附件
附件:1.具备免专业基础综合课考试资格考生奖项层级排序表
2.学信网电子凭证模式认证操作流程
3.广西普通高等教育专升本考试招生图像规范及信息标准
4.广西2026年普通高等教育高职(专科)专业类别可对应报考本科专业类别目录
5.广西2026年普通高等教育专升本高职(专科)医药卫生大类专业可对应报考本科专业目录
6.广西2026年普通高等教育专升本考试招生考试科目
7.广西2026年普通高等教育专升本考试各有关生源学校联系方式
8.广西2026年普通高等教育专升本考试报名点院校名单








来源:广西高校联盟信息网
高招云直播