一、报考
1.报考时间是怎么安排的?
2026年2月3日9时至2月9日17时,已通过2026年河北省普通高校招生报名的考生,可报考2026年河北省普通高等职业教育单独考试招生(以下简称高职单招)。
2.考生如何进行报考?
拟报考高职单招的考生(含免试考生)通过河北省教育考试院官方网站(http://www.hebeea.edu.cn)登录河北省高职单招综合管理平台(https://gzdz.hebeea.edu.cn)(以下简称高职单招平台),进行网上报名并选择考试类。
普通高中毕业生(含同等学力)可报考面向普通高中毕业生计划中的任一考试类,但不得报考面向中职毕业生计划。其中,报考考试八类的考生,还须选择细分类;中职学校毕业生(含中等师范、职业高中及其他中等专业学校、技工学校毕业)可报考面向中职毕业生的计划,也可报考面向普通高中毕业生的计划,二者选择其一。如报考面向中职毕业生的计划,只能选择与高级中等教育阶段所学专业相对应的专业类;如报考面向普通高中毕业生的计划,可任选考试类报考,须与该类考生一起参加考试、录取。根据省发展和改革委员会、省财政厅核准的标准,文化素质和职业技能测试考试费标准为每人每科40元。特别提醒:(1)河北省教育考试院官方网站为我省高职单招唯一报考网站,未授权任何单位和个人受理考生报名。(2)报考结束时间截止前,考生可登录高职单招平台修改考试类等报考信息。报考结束后,考试类等报考信息将不得更改。(3)报考结束后不再安排补报。考生在本人所选考试类(含考试八类各细分类)进行考试和录取,不得跨考试类。3.高职单招平台登录密码是什么?忘记密码怎么办?
高职单招平台登录用户名为考生身份证号或2026年高考考生号,密码为考生2026年高考报名时本人所设置的高考报名系统的密码。
忘记登录密码的考生,可通过以下方式进行重置,重置后的密码为考生身份证号后8位:(1)报名点重置密码,考生本人携带身份证到报名点,读取身份证,通过人脸识别后完成密码重置;(2)考生通过高职单招平台首页“用户登录”下方的密码重置办法自助进行重置;(3)微信重置密码,通过河北省教育考试院微信公众号自助重置密码。特别提醒:(1)密码重置完成后,考生要及时登录河北省普通高校招生报名-信息查询系统(https://gk.hebeea.edu.cn)修改初始密码,再使用修改后的密码登录高职单招平台。用户名和密码将用于后期打印准考证、成绩查询、填报志愿等,考生要务必牢记并妥善保管,避免因密码泄漏造成不良后果。(2)系统不支持手机操作,考生需使用电脑端进行报考。建议使用Edge、谷歌(Chrome)、IE11等浏览器,以免影响报考。4.考试类(专业类)是如何划分的?
2026年我省高职单招继续按专业划分为不同的考试类。考试类是指以教育部职业教育专业目录划分的专业大类为基础,按照相近相通原则,分类别进行考试、志愿填报和录取的一种形式。其中,面向普通高中毕业生的专业划分为考试一类到考试十类等10个考试类;面向中职毕业生的专业划分为建筑类、机械类、农林类等10个专业类。
5.各考试类包含有哪些专业?
各考试类涵盖专业详见附件1(涵盖专业来源于教育部《职业教育专业目录(2021年)》,后期如有调整,以教育部最新文件为准),供考生参考,具体招生专业以当年公布的招生计划为准。
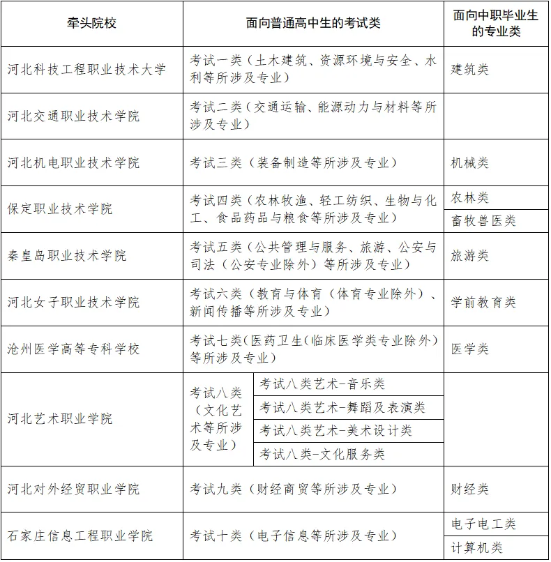
6.各考试类牵头院校有哪些?

7.省教育厅对于获得省赛二、三等奖的中职生报考高职单招是如何规定的?
根据《河北省教育厅印发<关于建立健全职业院校技能大赛体系的实施方案(2025版)>的通知》(冀教职成〔2025〕8号)和《河北省教育厅关于做好2026年普通高等职业教育单独考试招生工作的通知》(冀教学〔2025〕6号)规定,获得省教育厅认定的省赛(河北省职业院校技能大赛)二等奖、三等奖的中等职业学校应届毕业生(相关大赛奖励应在高职单招报名截止前获得方可享受),只参加文化素质考试,职业技能考试部分,省赛二等奖的考生免试,直接赋满分,三等奖的考生可免试直接赋满分分值的90%,考生也可参加考试,按其较高分值计算职业技能考试成绩。
根据省教育厅规定,考生报考专业类别与所获奖项相同或相近,方可享受以上赋分政策。获奖考生及其所获赛项与报考专业类别的对应关系,以省教育厅认定为准。拟享受赋分政策的考生须在高职单招报考时进行网上申请(申请后不再修改),未在省教育厅认定名单内的考生,将不能申请。相关考生赋分后随其他考生同时公布成绩。8.在河北省招生的高职单招院校有哪些?经省教育厅批准,我省高职单招省内院校共有77所,名单详见附件2,供考生参考,具体招生院校和招生专业以省教育厅批准的2026年最终招生计划为准。在我省实施高职单招的省外院校,经省教育厅审核同意后在招生计划中予以公布。二、考试
9.报考面向普通高中毕业生计划的考生需要考试哪些科目、分值是多少?
实行“文化素质+职业技能”的考试方式,总分为750分。其中,文化素质考试满分300分,职业技能考试满分450分。文化素质考试科目为语文、数学,每科150分。
职业技能考试包含专业基础和职业适应性测试2科,专业基础考试满分100分,职业适应性测试满分350分。其中,专业基础考试由牵头院校根据本考试类所含专业特点,从英语、思想政治、历史、地理、物理、化学、生物等7个科目中选择1科。各考试类牵头院校修订了各类各科目考试说明,省教育考试院官网进行了汇总链接,考生可点击“2026年高职单招各类考试说明汇总”进行查看。10.报考面向中职毕业生计划的考生需要考试哪些科目、分值是多少?实行“文化素质+职业技能”的考试方式,总分为750分。其中,文化素质考试满分300分,职业技能考试满分450分。文化素质考试科目为语文、数学,每科150分。职业技能考试包括专业能力测试和技术技能测试2科,专业能力测试满分100分,技术技能测试满分350分。其中专业能力测试以教育部发布的中职专业教学标准中核心专业知识为基本依据,重点考察综合专业能力;技术技能测试以教育部发布的中职专业教学标准中核心技术技能为基本依据,充分体现岗位技能、通用技术等内容。各考试类牵头院校修订了各类各科目考试说明,省教育考试院官网进行了汇总链接,考生可点击“2026年高职单招各类考试说明汇总”进行查看。11.考试时间和地点是如何规定的?2026年3月16日9时至3月21日17时,考生可登录高职单招平台打印准考证。2026年3月21日,考生在高考报名所在的县(市、区)参加考试,采取笔试形式。具体各科目考试时间见下表:

特别提醒:
(1)文化素质考试和职业技能考试的2科分别按一场次对待,语文(专业基础或者专业能力测试)未参加,数学(职业适应性测试或技术技能测试)考试不允许入场参加考试,收发卷期间,考生不得离开座位。(2)考试八类的音乐类、舞蹈及表演类职业适应性测试采取面试形式,由河北艺术职业学院组织,考点设在河北艺术职业学院,考试时间为2026年3月18日,具体事宜可咨询河北艺术职业学院;考试八类其他各细分类的文化素质和职业技能考试均在高考报名所在的县(市、区)参加考试。(3)考生各科目具体考试时间、地点详见《准考证》。12.考生参加考试需要注意哪些事项?(1)及时打印准考证。考生应在规定时间内,通过河北省教育考试院官方网站登录高职单招平台下载打印准考证,具体考试时间和地点详见准考证。请考生认真查看准考证,牢记考点名称和位置,提前了解赴考路线,做好充分准备,避免走错考点、考场,耽误考试。(2)提前到达考点。考生要提前准备好身份证、准考证以及黑色字迹签字笔、2B铅笔等考试用品(考试八类美术类职业适应性测试所需文具等考试用品以河北艺术职业学院发布的考试说明为准)。提前了解考点所在地的天气和交通情况,合理规划出行安排,建议提前1个小时到达考点,留足入场检查时间,避免因天气、交通等原因耽误入场考试。(3)遵守安检规定。考生应服从考点管理,到达考点后,按照现场指示和工作人员的指引配合安全检查、有序入场。考试采用“2+1”安检模式(即所有考生入场前均须接受两次人工安检和一次智能安检门安检),严禁考生携带手机、智能产品(智能手表、手环、眼镜等)、无线耳机等具有通讯功能的电子产品、手表等计时设备、无线电作弊器材、管制器具、各种与考试内容相关的资料、背包等非考试用品进入考点(考试封闭区域)。另外,请考生也不要携带钥匙(含汽车钥匙)、耳机、充电器、磁卡、打火机、雨伞、手镯、戒指、项链等金属物品以及有金属装饰品的衣服、鞋帽等,避免影响正常入场考试。考生、家长、培训机构及其他送考人员等,请勿在考点周围或考试封闭区域外逗留、聚集、拍照、直播等。(4)自觉诚信应考。考试安排在国家教育考试标准化考点,全程无死角视频监控录像,考后视频回放倒查,严查考试违规行为。请考生自觉遵守考场规则,不要相信和参与“助考”违法犯罪活动,不携带规定以外的物品(比如手机、手表、无线耳机及其他具有发送或者接收信息功能的设备等)参加考试,如有违纪作弊等行为的,将依法依规严肃处理,并记入考生诚信档案,涉嫌犯罪的移送司法机关,依照刑法追究法律责任。特别提醒:考试过程中考生如携带手机等具有发送或者接收信息功能的设备,无论使用与否,均将认定为考试作弊,不仅取消高职单招考试和录取资格,同时取消其当年高考考试和录取资格。在考试中组织团伙作弊的,使用手机等通讯设备向考场外发送、传递及接收试题(答案)信息实施作弊的,伪造证件及其他证明材料,由他人代替或者代替考生参加考试的,视情节轻重给予暂停参加高考1至3年的处理;涉嫌犯罪的,将移送司法机关,依法追究刑事责任。13.残疾考生如何申请考试合理便利?2026年高考报名时已申请合理便利并审核通过的残疾考生,可在考试前10个工作日(3月9日前),向高考报名所在地县(市、区)招生考试机构提出合理便利申请,在保证正常组考的前提下,为考生提供力所能及的合理便利内容。14.考试违规处理有什么规定?根据教育部规定,高职单招考试属国家教育考试。凡在高职单招考试招生过程中违规的考生、高校、中学及有关工作人员要从严查处。其中,凡提供虚假个人信息或申请材料的,均应当依法认定为在国家教育考试中作弊。对被认定为作弊的考生,取消其报名、考试和录取资格,同时取消其当年高考报名、考试和录取资格,并视情节轻重依法给予暂停参加各类国家教育考试1至3年的处理。《国家教育考试违规处理办法》(教育部33号令)规定的具体违规行为包括:(1)考生不遵守考场纪律,不服从考试工作人员的安排与要求,有下列行为之一的,应当认定为考试违纪:①携带规定以外的物品进入考场或者未放在指定位置的;②未在规定的座位参加考试的;③考试开始信号发出前答题或者考试结束信号发出后继续答题的;④在考试过程中旁窥、交头接耳、互打暗号或者手势的;⑤在考场或者教育考试机构禁止的范围内,喧哗、吸烟或者实施其他影响考场秩序的行为的;⑥未经考试工作人员同意在考试过程中擅自离开考场的;⑦将试卷、答卷(含答题卡、答题纸等,下同)、草稿纸等考试用纸带出考场的;⑧用规定以外的笔或者纸答题或者在试卷规定以外的地方书写姓名、考号或者以其他方式在答卷上标记信息的;⑨其他违反考场规则但尚未构成作弊的行为。考生有上述所列考试违纪行为之一的,取消该科目的考试成绩。(2)考生违背考试公平、公正原则,在考试过程中有下列行为之一的,应当认定为考试作弊:①携带与考试内容相关的材料或者存储有与考试内容相关资料的电子设备参加考试的;②抄袭或者协助他人抄袭试题答案或者与考试内容相关的资料的;③抢夺、窃取他人试卷、答卷或者胁迫他人为自己抄袭提供方便的;④携带具有发送或者接收信息功能的设备的;⑤由他人冒名代替参加考试的;⑥故意销毁试卷、答卷或者考试材料的;⑦在答卷上填写与本人身份不符的姓名、考号等信息的;⑧传、接物品或者交换试卷、答卷、草稿纸的;⑨其他以不正当手段获得或者试图获得试题答案、考试成绩的行为。(3)教育考试机构、考试工作人员在考试过程中或者在考试结束后发现下列行为之一的,应当认定相关的考生实施了考试作弊行为:①通过伪造证件、证明、档案及其他材料获得考试资格、加分资格和考试成绩的;②评卷过程中被认定为答案雷同的;③考场纪律混乱、考试秩序失控,出现大面积考试作弊现象的;④考试工作人员协助实施作弊行为,事后查实的;⑤其他应认定为作弊的行为。考生有上述第(2)、(3)条所列考试作弊行为之一的,其所报名参加考试的各阶段、各科成绩无效。三、填报志愿
15.考生如何查询考试成绩,如何申请复核?
2026年4月上旬,考生可通过河北省教育考试院官方网站登录高职单招平台,查询本人考试成绩。对成绩有疑问的考生,可在规定时间内,到高考报名所在地县(市、区)招生考试机构提交书面成绩复核申请,并通过登录高职单招平台查询成绩复核结果。16.高职单招招生计划是如何编制的?2026年高职单招招生计划,采取面向普通高中毕业生计划和面向中职毕业生计划分开编列的方式。高职单招填报志愿前,河北省教育考试院向社会公布各考试类招生计划。考生可通过下列方式进行查询:(1)河北省教育考试院官网查询;(2)查询高职单招院校公布的招生简章、招生计划,或者直接向相关院校咨询;(3)通过所在中学或县区招办征订2026年河北省高职单招招生计划册。17.各类录取控制分数线如何划定?我省根据考生考试总成绩,按照各考试类(专业类)招生计划数的一定比例,结合生源等情况,分别划定高中生计划、中职生计划及退役士兵各类录取控制分数线。18.考生如何填报志愿?为进一步提高考生志愿满意度,保障考生专业选择权,促进高校强化专业建设,参照新高考模式,从2026年起,高职单招实行“专业(类)+学校”平行志愿,1个“专业(类)+学校”为1个志愿,设1次集中志愿和1次征集志愿,考生每次最多可填报96个志愿。4月中旬左右,高职单招成绩公布后,考生通过河北省教育考试院官方网站登录高职单招平台填报志愿,每次可在本人所报考的考试类(专业类)中选报96个“专业(类)+学校”志愿,不得跨类填报。为方便高职单招考生和家长填报志愿,省教育考试院按照“专业(类)+院校”平行志愿模式,对“河北省高职单招志愿填报智能参考系统”进行了升级完善,涵盖了计划检索、志愿推荐、院校及专业查询等多个功能。系统将于高职单招志愿填报前,通过省教育考试院官网发布,免费提供考生使用,为考生填报志愿作参考。届时请考生及时关注省教育考试院官方网站、微信公众号发布的有关消息。19.填报“专业(类)+学校”平行志愿和往年相比,在操作上有什么区别?专业(类)+学校”平行志愿有哪些优势?往年我省高职单招实行的是以1所高校为1个志愿单位的平行志愿,每所高校志愿下可以选择10个专业以及是否服从专业调剂意愿;“专业(类)+学校”平行志愿模式下,则是以1所高校加1个专业(类)为1个志愿单位,考生每个志愿直接填报到某高校的某个专业,最多可填报96个志愿。将每一个志愿细化到了专业,因此不再设置专业调剂志愿。考生可以根据自己的兴趣特长,直接选择某高校的某个专业志愿,专业选择权得到更充分尊重。与以往相比,“专业(类)+学校”平行志愿模式的优势主要体现在:一是能够更好维护考生利益。在考生所报考的考试类中,考生直接填报到学校的具体专业,取消了专业调剂,从而避免被调剂到不喜欢专业的遗憾,有利于学生职业意识的培养和学生个性特长的发挥,促进学生的成长成才。二是能够促进高校进一步加强专业建设。有利于高校录取到具有明确专业志向的学生,同时也对高校的专业建设和人才培养提出了更高要求,促进高校进一步加强学科专业建设,提高人才培养质量。三是能够强化相关领域人才培养。可以吸引更多考生选择自己擅长并心仪的专业,增加其学习动力,促进国家相关领域人才队伍建设和个人成长成才。四、录取
20.高职单招是如何投档录取的?
高职单招实行计算机远程网上录取。按照平行志愿投档原则,即“分数优先、遵循志愿、一次投档、不再补档”,将各类控制线上未录取的有志愿考生,结合高校要求,按高职单招考试总成绩从高分到低分排序,遵循考生的志愿顺序依次投档(直接投档到考生填报的专业),由高校择优录取。投档时,当遇到多名考生总成绩(含政策性加分)相同时:报考面向普通高中毕业生计划的考生:先按职业技能考试总分由高到低进行排序;职业技能考试总分仍相同的,由高到低依次比较“语文、数学、专业基础、职业适应性测试”单科成绩进行投档,如果所有单科成绩均相同,则全部投档,是否录取由高校决定;报考面向中职毕业生计划的考生:先按职业技能考试总分由高到低进行排序;职业技能考试总分仍相同的,由高到低依次比较“语文、数学、专业能力测试、技术技能测试”单科成绩进行投档,如果所有单科成绩均相同,则全部投档,是否录取由高校决定;报考面向退役士兵计划的考生:由高到低依次比较“专业基础、职业适应性测试”单科成绩进行投档,如果均相同,则全部投档,是否录取由高校决定。高校按向社会公布的招生章程中的录取规则进行录取。对思想政治品德考核合格、身体健康状况符合相关专业培养要求、投档成绩达到录取控制分数线并符合学校调档要求的考生,是否录取由高校自行确定,考生身体条件以高考体检表记载为准,没有高考体检信息的考生,投档后是否录取由高校决定。高校负责对已投档但未被录取考生的退档原因作出解释。高校不得超计划录取。21.高职单招录取优惠政策有哪些?根据河北省教育厅《关于做好2026年普通高等职业教育单独考试招生工作的通知》规定,符合高考优惠照顾政策、已通过资格审核和公示的考生,可在高职单招中享受。具体如下:(1)国家加分项目符合下列条件的考生可在其高职单招考试总分基础上增加分值投档,由招生高校审查决定是否录取。具体为:①少数民族自治县(含民族县)的少数民族考生增加10分。②归侨、归侨子女、华侨子女和台湾省籍(含台湾户籍)考生增加10分。③自主就业退役士兵增加10分。④烈士子女增加20分。⑤在服役期间荣立二等功以上或被战区(原大军区)以上单位授予荣誉称号的退役军人增加20分。(2)河北省地方加分项目河北省户籍的农村独生子女考生加分范围只适用于我省高校省内招生,可在考生高职单招考试总分基础上增加10分投档。根据《河北省教育厅等六部门印发<关于进一步深化高考加分改革工作的实施方案>的通知》精神,2016年1月1日(含)以后出生的农村户口独生子女考生参加高考,不再享受加分。根据国家规定,对于同时符合多种加分条件的考生,投档时,报考省外高校的使用国家加分最高一项,报考河北省高校的使用国家加分与省内加分最高一项。具备加分资格的考生,我省按照加分后的分数投档,录取时是否考虑加分因素,由招生院校按有关规定执行。上述优惠加分的考生,以2026年高考报名时申请并审核通过完成公示的考生为准。(3)优先录取项目及规定驻国家确定的三类以上艰苦边远地区和西藏自治区,军队划定的二类以上岛屿工作累计满20年军人的子女,在国家确定的四类以上艰苦边远地区或者军队划定的特类岛屿工作累计满10年的军人的子女,在飞或停飞不满1年或达到飞行最高年限的空勤军人的子女,从事舰艇工作满20年军人的子女,在航天和涉核岗位工作累计满15年的军人的子女,因公牺牲军人的子女,一级至四级残疾军人的子女,平时荣获二等功或者战时荣获三等功以上奖励军人的子女,达到有关高校投档要求的,予以优先录取;退出部队现役的考生、残疾人民警察达到有关高校(专业)投档要求的,与其他考生同等条件下优先录取;公安烈士、公安英模和因公牺牲、一级至四级因公伤残公安民警子女,按照《关于进一步加强和改进公安英烈和因公牺牲伤残公安民警子女教育优待工作的通知》(公政治〔2018〕27号)的有关规定执行;国家综合性消防救援队伍人员及其子女,按照《关于做好国家综合性消防救援队伍人员及其子女教育优待工作的通知》(应急〔2019〕37号)的有关规定执行;经共青团中央青年志愿者守信联合激励系统认定,获得5A级青年志愿者的,达到有关高校投档要求的,在与其他考生同等条件下优先录取。符合上述优先录取优惠资格的考生,以相关部门按照规定提供的名单为准。22.哪些考生可以申请免试录取?如何办理?获得由教育部主办的世界职业院校技能大赛争夺赛铜奖及以上奖项(原全国职业院校技能大赛三等奖及以上奖项),或由省级教育行政部门主办的省级职业院校技能大赛一等奖的中等职业学校应届毕业生,和具有高级工、技师资格、获得县级劳动模范先进个人称号的应往届中等职业学校毕业生,可由招生院校免试录取。考生申请免试专业需与获奖项目或取得的职业资格相关,招生院校在相同或相近专业录取。免试考生资格审查和录取工作由各单招院校负责。各单招院校严格考生资格审核,所有免试录取考生的证书、证件等材料须通过教育、人社等相关部门进行核实,并留存有关材料备查,严防弄虚作假。各单招院校将在招生简章中公布免试录取申请的时间及流程。请符合以上技能拔尖人才免试录取条件的考生,尽早与拟报考的高职院校进行联系,在规定时间向招生院校提出申请。已被免试录取的考生,不再参加后期的高职单招考试及录取。23.考生如何查询录取结果?高职单招集中志愿和征集志愿录取结束后,考生可通过以下途径查询本人录取结果:(1)通过河北省教育考试院官网登录高职单招平台(https://gzdz.hebeea.edu.cn)查询;(2)向高职单招院校查询。最终录取结果以录取通知书为准。24.退役士兵如何报考、如何录取?根据省教育厅规定,退役士兵报考高职单招免于文化素质考试,须参加所报考类别的职业技能考试。实行单列计划、单独划线、单独录取。已通过2026年高考报名的退役士兵,于2026年2月3日9时至2月9日17时登录高职单招平台进行报考、选择考试类,并缴纳考试费。退役士兵考生须按所选考试类,按准考证规定的时间、地点参加考试。根据各考试类报考的退役士兵考生职业技能考试成绩,按照各类相应招生计划数的一定比例,划定各类录取控制分数线。退役士兵考生填报志愿时,只能填报与所报考考试类相对应的招生计划,不得跨类填报。其志愿填报方式及录取安排与其他考生相同。25.已被高职单招录取的考生,还能参加当年普通高考和对口考试吗?已被高职单招录取的考生,不再参加当年我省普通高校招生统一考试(含普通高中学业水平选择性考试)、对口升学文化考试及录取。END来源:河北省教育考试院
高招云直播