
在日常生活中,我们能轻松分辨出熟悉的朋友和陌生的路人,也能快速判断该与谁合作、该警惕谁。在这样的社交互动中,大脑对社交个体的神经编码和有效区分,对社交进程至关重要。
而支撑这一能力的,正是大脑中负责社交行为调控的关键脑区腹侧海马(vHPC)和前额叶皮层(mPFC)。此前已有研究证实这两个脑区都会参与社交信息处理,但它们是否用同一种神经编码策略来处理社交信息,目前仍不明确。
12月10日,深圳理工大学生命健康学院长聘教研正教授、中国科学院深圳先进技术研究院脑所研究员詹阳团队在《美国国家科学院院刊》(PNAS)杂志上发表最新成果,通过整合在体多通道电生理记录、信息论方法与神经解码分析等多种技术手段,揭示了vHPC与mPFC在社交信息处理中具有的差异化神经振荡特性与群体编码机制,并进一步提示mPFC在社交信息表征中具有更强的编码能力,为解析“社交脑”的功能分工提供了关键实验证据。

论文上线截图
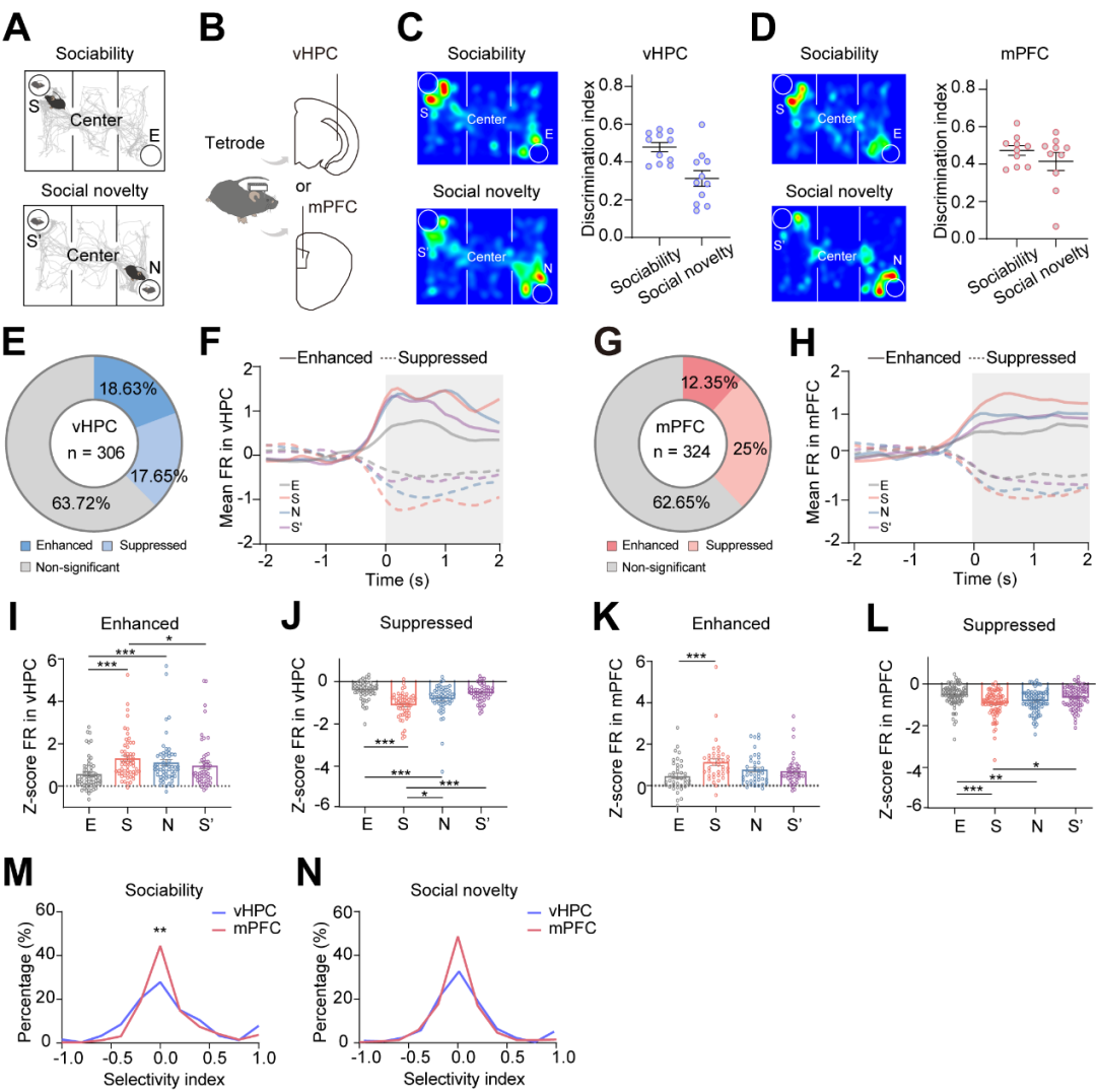
研究团队通过模拟小鼠的自然社交场景,记录了自由活动小鼠在三箱社交互动范式中vHPC与mPFC的神经元放电活动(spike)和局部场电位(local field potential, LFP)。他们发现,vHPC与mPFC脑区均存在对不同社交刺激呈现出增强或抑制反应的神经元响应群体,但两个脑区的神经元响应比例存在差异,其中mPFC脑区的社交刺激选择性神经元比例高于vHPC。此外,研究还进一步区分了兴奋性与抑制性神经元的社交刺激反应模式,明确了两类神经元在社交信息编码中的不同作用。

社交过程中,vHPC和mPFC的神经元差异化响应
为量化神经群体对社交刺激的信息编码能力,研究团队采用了香农信息熵分析。结果显示,mPFC所编码的信息量显著优于vHPC。为验证该结论,研究团队进一步采用基于机器学习的分类解码分析。实验结果显示,随着参与解码的神经元数量增加,mPFC的解码准确率始终高于vHPC,再次证实了mPFC在社交个体身份表征中具备更高的信息含量与解码准确性。

与vHPC相比,mPFC的社交编码能力更强
除信息编码能力的差异外,研究团队还借助有线与无线双记录系统,发现vHPC与mPFC在社交信息处理过程中存在显著的神经振荡特性差异。结果显示,vHPC主要表现为低频伽马(low gamma, 30-60 Hz)增强;而mPFC则在高频伽马(high gamma, 60-120 Hz)活动更为显著。同时,两个脑区还表现出明显差异的相位-振幅耦合模式,表明它们在振荡机制上存在差异,提示vHPC与mPFC在社交信息处理中可能采用不同的计算策略。
此外,研究还发现,将spike与LFP的特征相结合,能进一步提升对社交刺激的解码准确率。通过典型相关分析研究进一步明确mPFC脑区的高频伽马振荡与神经群体编码动态的相关性最强,提示该频段振荡是mPFC实现高效社交编码的核心电生理载体。基于单试次的贝叶斯解码结果则显示,mPFC的社交信息表征具备更高的稳定性与清晰度。而通过信号—噪声夹角的表征几何学分析发现,mPFC神经群体表征的信噪夹角显著大于vHPC,其神经编码空间的结构特征更利于社交信息的读取与判别。

spike-LFP协同解码提高了对社交刺激的解码准确率
本研究揭示了vHPC与mPFC在社交信息处理中具有互补性功能分工机制:vHPC可能负责初步的社交线索检测与社交记忆编码;mPFC则作为高级整合中枢,具有更强的社交个体辨别与社交信息表征能力。该发现不仅深化了对“社交脑”脑区功能的理解,也为自闭症、精神分裂症等社交功能障碍疾病的机制研究与干预策略开发提供了新的理论框架。
博士生汪鑫年为该研究第一作者,詹阳为独立通讯作者。詹阳长期致力于运用交叉学科方法解析大脑信息处理机制,探索神经疾病病理机制,以及社交行为与神经环路的机制研究。该项目受到国家自然科学基金委、深圳市科创委等资助。
(点击文末“阅读原文”查看论文)
来源:生命健康学院责编:何跃东审校:张吟越、李韵、王之康
为SUAT点个赞和在看吧
高招云直播