


2025
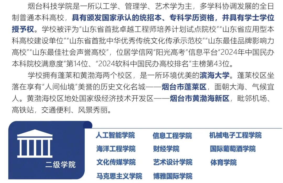
烟台科技学院
注册入学招生详情
夏、春季高考普通类注册入学招生计划
夏季高考普通类注册入学招生计划

春季高考普通类注册入学招生计划

烟台科技学院学校简介
01学校简介
02升学规划
03就业创业
04竞赛获奖
05奖助体系
2025
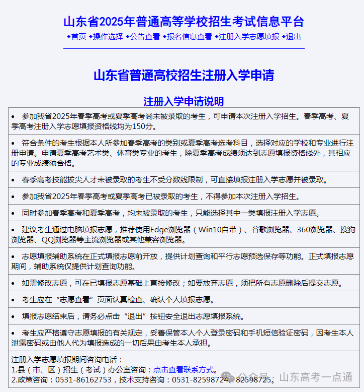
志愿填报系统操作流程
注意:志愿填报系统在明日(9月24日)上午9:00开启。2.1登录系统
考生在规定时间内登录山东省教育招生考试院官方网站选择“网上报名”栏目或在浏览器地址栏输入https://wsbm.sdzk.cn,进入“山东省2025年普通高等学校招生考试信息平台”。

点击页面下方的专科高职注册入学<进行中>,如下图:

点击“专科高职注册入学<点击进入>”进入志愿填报说明界面。


认真阅读填报志愿说明,勾选“我已认真阅读上述内容”后点击“点击此处开始填报志愿”按钮,进入登录界面。

找回密码等功能操作步骤与志愿填报辅助系统相同。
2.2志愿填报/修改
注意:因为志愿填报系统在明日(9月24日)上午9:00开启。因此,我们以7月5日至7月7日普通类常规批第一次志愿填报为例,为大家讲解相关流程。如下图,黑色表示此次考生可以填报的志愿类型,灰色部分表示已结束的志愿类型,考生不可填报。

点击“普通类常规批第1次志愿[点击此处填报]”打开该批次志愿填报界面,如下图:

如志愿辅助系统生成过志愿预填表,考生可点击“导入志愿预填表”,打开导入预填表密码输入界面,如下图:
输入个人登录密码后、点击“确定”把辅助系统中的预选志愿导入志愿填报界面,如下图:
导入志愿预填表,考生可对志愿进行增加、修改、插入、删除、上移、下移、调整等操作。也可在志愿表格中手动输入院校、专业填报。

将个人所有意向志愿全部填报完毕并确认无误后“提交保存志愿”,提交时需输入登录密码,如下图:

正确输入登录密码、点击“确定”,系统会提示该批次志愿信息保存成功及可以修改次数,如下图:

点击“查看已报志愿”打开志愿查看界面,如下图:

提示:考生如需将填报志愿保存为PDF格式文件,可在打印时选择本地PDF虚拟打印机,按照提示保存为PDF格式文件。
提醒考生,在网上最后一次提交成功的志愿即为该批次的有效志愿。志愿填报完成后点击“安全退出”按钮退出系统,完成志愿填报。考生若想放弃某个批次的志愿,使用“志愿填报/修改”功能,点击该批次、删除所有院校志愿后点击“提交保存志愿”。特别提醒考生,放弃志愿功能一定慎重使用,避免因放弃志愿而失去录取机会。

特别提醒:网上填报志愿有非常严格的时间规定,超过规定时间视为放弃填报志愿。志愿要尽早填报,以免遇到停电、断网、死机等异常情况耽误正常填报。考生志愿必须由本人亲自填报,不得由他人代替。考生应妥善保管登录密码和手机短信验证密码,不要随意更换手机号码,保持手机通讯畅通。
2025
各市、县(市、区)教育招生考试机构联系方式

-END-
想要了解更多学校的招生信息,请持续关注烟台科技学院官方公众平台
联系地址:山东省烟台市蓬莱区海滨西路1001号
联系部门:烟台科技学院招生就业处
邮政编码:265600
咨询电话:0535-5770026 5770027
0535-5770028 5618977
学校网址:https://www.ytkj.edu.cn
招生网址:https://zs.ytkj.edu.cn
高招云直播