为进一步提升本科招生宣传学生团队工作效能,健全校院两级招生宣传学生组织架构,更好发挥朋辈宣传示范效应,激发工作积极性与创造性,学校将开展2024-2025年度本科招生宣传学生优秀集体与个人评选工作,相关通知如下:
一、评选对象
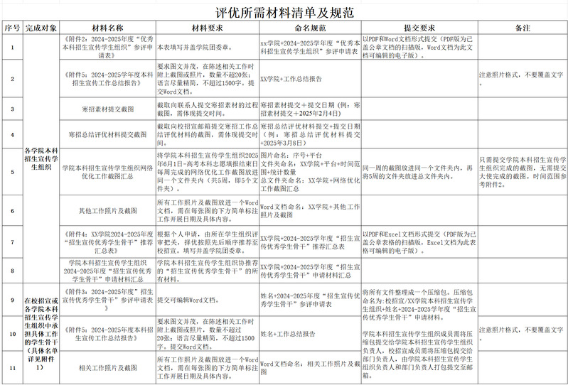
1.优秀本科招生宣传学生组织:
各学院本科招生宣传学生组织
2.招生宣传优秀学生骨干:
在招生宣传学生中心(以下简称“校招宣”)或各学院本科招生宣传学生组织中承担具体工作的学生骨干。具体名单详见《附件1:2024-2025年度校招宣、学院本科招生宣传学生组织骨干信息表》
二、时间范围
2024年9月1日-2025年8月31日
三、参评基本条件
1.优秀本科招生宣传学生组织
(1)积极高效落实学校及校招宣安排的各项招生宣传工作任务,组织协调有力,保障工作有序推进。
(2)团队管理规范,沟通服务到位。有效管理本院对接的招生宣传大使,提升团队协作效能与执行力。
(3)按时保质完成各项工作。
2.招生宣传优秀学生骨干
(1)高效落实校招宣或所在学院本科招生宣传学生组织安排的工作任务,积极主动推进工作。
(2)认真履行岗位职责,精准完成各项工作,服务到位。
(3)按时保质完成工作,成果质量高。
(4)在本科招生宣传学生组织中持续工作时间在8个月以上。
三、评选形式
(1)优秀本科招生宣传学生组织评选:校招宣将组织评优现场答辩会(具体时间、地点另行通知),采取现场述职答辩形式,由参评的本科招生宣传学生组织选派代表进行工作汇报与答辩(提前准备汇报PPT,时间控制在5分钟内)。
(2)招生宣传优秀学生骨干评选:符合条件的个人,向所在招生宣传学生组织提出申请,由所在招生宣传学生组织评审把关,择优按照先后顺序推荐至校招宣(个人无需答辩)。各招生宣传学生组织推荐数量不设上限。校招宣根据候选个人综合表现情况统筹评价,最终获表彰人数不超符合参评条件总人数的20%。
四、评选流程
1.申报
(1)有意参评“优秀本科招生宣传学生组织”的集体需向校招宣提出申请并按要求准备、提交材料。
(2)有意参评“招生宣传优秀学生骨干”的同学需向所在招生宣传学生组织提出申请并按要求准备、提交材料,由所在学院招生宣传学生组织评审把关,择优按照先后顺序推荐至校招宣。
2.材料初审
校招宣对申报“优秀本科招生宣传学生组织”和“招生宣传优秀学生骨干”的材料进行真实性、合规性、完整性审核,并确定通过初审的学院本科招生宣传学生组织名单。
3.现场答辩
通过初审的学院本科招生宣传学生组织进行现场述职与答辩。
4.综合评审
校招宣依据以下方面对候选本科招生宣传学生组织进行综合评分(总分100分):
(1)述职答辩表现(40%): 工作思路清晰度、成果展示充分度以及现场表现;
(2)年度工作实绩(40%): 依据工作总结报告、佐证材料及日常工作记录,评估任务完成度、工作质量、创新性及贡献度;
(3)材料规范性(20%): 材料提交的及时性、完整性、规范性。
校招宣依据以下方面对候选个人进行综合评分(总分100分):
(1)工作表现(40%):包括日常工作积极性、责任心体现、沟通协调能力;
(2)年度工作实绩(40%):依据个人工作总结、具体任务完成情况及成果质量,评估任务达成度、工作创新性及实际贡献;
(3)材料规范性(20%):材料提交的及时性、完整性、内容详实度及规范性。
5.结果确定
校招宣将根据候选集体及个人的综合得分,评选出不超过8个“优秀本科招生宣传学生组织”;评选出不超过符合参评条件总人数20%的“招生宣传优秀学生骨干”。
五、 材料报送
校招宣各部门及各学院本科招生宣传学生组织需于2025年9月15日前将以下材料统一打包为一个压缩文件,命名为“校招宣/学院全称+2025年度评优工作材料”,提交至校招宣邮箱:scauzx@163.com。逾期视为自动放弃资格。

附件1:2024-2025年度校招宣、学院本科招生宣传学生组织学生骨干信息表.xlsx
附件2:2024-2025年度”优秀本科招生宣传学生组织”参评申请表.doc
附件3:2024-2025年度”招生宣传优秀学生骨干”参评申请表.doc
附件4:XX学院2024-2025年度“招生宣传优秀学生骨干”推荐汇总表.xls
附件5:2024-2025学度本科招生宣传工作总结报告(模板).docx
招生办公室
2025年7月14日
高招云直播