您当前的浏览器版本过低,请您升级浏览器
为了更好的使用优志愿产品,点击下载

谷歌浏览器

360极速浏览器

360安全浏览器

QQ浏览器

火狐浏览器

全国服务热线:400-181-5008
祝广大考生金榜题名
开通VIP

收藏

分享

成都文理学院2025年本(专)创新实验班简介

| 来源:成都文理学院 1294

学校简介

成都文理学院始建于1999年,2004年经教育部批准设立为四川师范大学文理学院,2014年经教育部批准转设为成都文理学院。学校设有文、经、管、法、理、工、艺、教8大学科门类,下设12个二级学院,多个科研机构。

学校师资力量雄厚,办学优势显著,全面构建起“学历教育、继续教育、国际教育”相互交融的高质量人才培养体系,为学生打通本硕、专硕、专本硕的国内外纵横多向的人生发展通道。2023年学校一次性顺利通过教育部本科教学工作合格评估,同年学校获批四川省硕士学位授予单位立项建设高校。

创新实验班

01

本科创新实验班

1

简介

创新实验班本质上是本(专)硕直通的服务增值,项目赋能。申请参加创新实验班以本(专)硕直通服务的合作为基础,在人才培养、服务管理、升学路径等方面根据学生需求,进一步深化服务。具体特色及创新点如下:

前沿学科交叉融合

为了符合国际化、高端化、个性化的办学特色,创新实验班在人才培养方案、课程设置上,构建跨界复合型人才培养体系,低年级实施专业大类培养,高年级按专长与需求细分方向;整合学科资源,设立交叉课程模块,组建跨学科导师团队,开展国际项目演练,培养多学科视野与跨界解决问题能力。

双语教学沉浸赋能

打造“三维双语”课程体系,课堂教学、核心专业课程采用“英文授课+双语研讨+中文强化”弹性方案,根据学生语言基础实施双语分组阶梯式分层教学;构建沉浸式“语言环境”,创新实验班安排专门的宿舍,营造课堂内外协同的“浸润式育人环境”,发挥同向激励效应;实施“个性化”语言强化,由外教与专业教师联合指导,根据学生目标,高年级推行“分类语言赋能计划”,既能应对雅思提升,也能应对考研英语,突出语言优势。

学历提升多向选择

创新实验班适用于有学历提升需求的学生,因此在人才培养方面将会侧重两个方面,一是本硕直通,海外升硕保底的雅思学习、学术背景提升、海外名校申请准备等;二是国内考研,为考研学生配备学业导师,提供相关学业规划、英语强化、考研政治辅导、专业指导等;助力学生国内考研,确保学生海外升硕。

管理服务全面升级

为了实现创新实验班人才培养的目标,在管理上,创新实验班以学院为单位成为独立的行政班,配备专门的学术导师、国际导师、成长导师协同指导;教学实习实践搭建企业仿真实战平台,联合国内外头部企业开展“参观交流”、“校企合作”等,打造“课堂即职场”模式,并落地归国就业指导服务,增强专业职业技能,强化职业就业规划。培养兼具国际视野与实践能力的复合型人才。

2

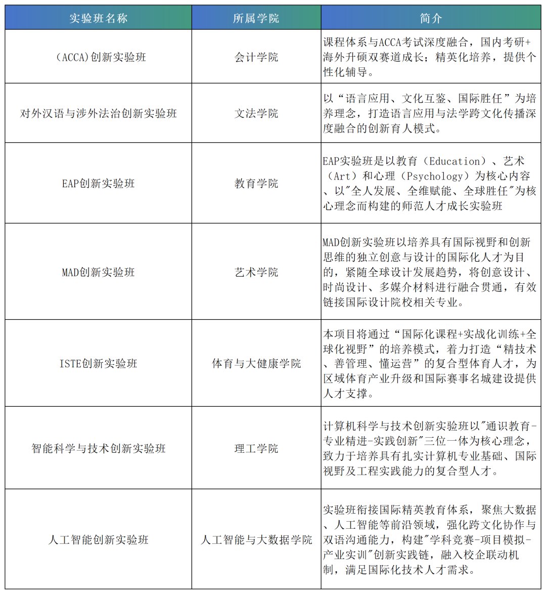
本科创新实验班列表

02

专科特色实验班

专科特色实验班实施专本硕一体化培养,专业班级与国际班并轨运行,同类课程实施个性化置换,根据学生学业规划个性化制定培养方案,实现专升本、专硕直通、本硕直通多路径发展,特色亮点:

1.强化语言学习,夯实英语基础,专硕直通与升本考试两全其美。

2.强化专业学习,专业课程强化,高标准要求,提升综合排名,GPA提升与资质准备两不误。

3.关注学生规划,大一大二大类培养,大三分流,专升本、专硕、专本硕多路径选择,个性化分流培养,升学科目强化,升硕海外保底。

4.其他特色

住宿环境待遇优化,发挥环境育人,营造同向激励氛围;国际活动交流,微留学游学拓展视野;学业导师与国际班导师联合指导。

本()硕直通

01

升硕类型

1

本升硕

统招录取的学生通过计划内本硕直通“4+X”培养模式,完成成都文理学院4年本科学业后,可申请升读海外大学硕士课程,满足学位授予条件者可获得国内大学学士学位和海外大学硕士学位。

2

专升硕

统招录取的学生通过专硕直通“专升硕”培养模式,完成成都文理学院专科学业后,衔接海外大学 3 个月至 1 年的硕士预科课程,随后可申请升读海外大学硕士课程,满足学位授予条件者可获得海外大学硕士学位。

3

专升本升硕

统招录取的学生通过专硕直通“专升本升硕”培养模式,完成国内高校专科学业后,衔接海外大学1-2年的本科课程,随后可申请升读海外大学硕士课程,满足学位授予条件者可获得海外大学学士学位和海外大学硕士学位。

02

优势亮点

1

高性价比 终身受益

1.超高性价比,学校提供系统的培养方案和服务:语言培养课程、学术背景提升、海外院校申请、签证办理指导、归国就业规划等系列服务,为学生搭建一站式出国留学服务平台;

2.学校可以根据参加项目学生的情况,灵活调整个性化培养方案及学生毕业答辩时间,为学生顺利完成学历升级并入读海外大学开通绿色服务通道;

3.国际活动、公益活动及学科竞赛等,旨在培养高素质人才,优化学生学术背景,全面提升名校申请竞争力。

2

个性培养 量身定制

1.小班教学模式,根据学生专业、语言学习需求及语言基础制定个性化培养方案;

2.校内语言教师团队及校外语言机构动态配合,提供多次语言模拟考试和多领国考试,助力学生提升语言成绩;

3.优化学生学术背景,为申请海外院校做准备;

4.设置“学生语言培养奖学金”,助力个性化培养。

3

国际导师 全程陪伴

1.经验丰富的管理导师、申请导师、专业课导师、院系辅导员、海外导师全程陪伴,优秀国际导师团队全方位服务;

2.实时记录学生学习生活状况,及时指导解决学生需求,制定专属成长档案。

3.国内外优质教育资源,优秀师资阵容。

4

海外深造 100% offer

1.依托全球教育平台,海外院校资源丰富;

2.海外留学问题解惑答疑,1v1 辅导定制个性化留学方案;

3.设置“学生定向深造奖学金”,助推高质量深造。

5

海外基地 保驾护航

1.海外基地定期组织海外校友会等活动;

2.为学生设置海外紧急联系人;

3.可提供接机、银行开户和生活出行等指导。

6

增值服务 优质教育

1.学生可在规定的范围内选择参加一项国家认证的职业技能证书培训,提升核心竞争力;

2.协助进行教育部留学服务中心国(境)外学历学位认证;

3.通过系统化就业培训方案,为学生提供归国就业指导。

部分合作院校

部分优秀学生案例

学生奖学金

学校为就读本(专)硕直通海外深造计划的学生设置多种奖学金,全方位助力学生在更高平台实现自我提升,成为具有全球化视野的新时代创新性应用型人才。

1. 语言高分定向奖学金:

语言成绩达标且符合条件者,可申请10000-20000元奖学金。

2. 定向培养语言达标奖学金:

雅思5.5分或成功入读海外院校,可申请该项奖学金2500元。

3.高质量深造奖学金:

成功入读海外院校且符合条件者,可申请2000-10000元奖学金。

留学回国优惠政策

留学回国落户政策

留学回国人员在学业结束两年内,可申请在北京、上海、广州等城市落户,落户条件根据不同城市或地区的政策有所不同,具体参照相关政策规定。

留学生就业、创业资金资助

针对海外高层次人才的就业、创业,国家及地方政府根据具体相关规定以及个人或者其企业的情况,给予不同程度的资金资助;对其税收、贷款等方面也有一些优惠。

留学生购买免税车政策

凡在国外正规大学(学院)注册学习毕(结)业和进修期限在一年以上的留学生、访问学者及进修人员学成回国一年内购买指定范围内自用小汽车,享受减、免进口零配件关税和车辆购置税的优惠。

学术研究方面的政策

留学回国人员选择在高等教育机构做学术工作,可获得相应的科研启动资金以及科研经费,在职称评定方面,也有相应政策。

家属优惠政策

部分地区的相关政府对于其子女入学有优惠政策。

联系我们

评论
说点什么吧
发布

手机扫一扫下载APP

400-181-5008

优志愿将竭力为您提供帮助

(免长话费 )

教APP备3100148号